Go to JCI Insight
  • About
  • Editors
  • Consulting Editors
  • For authors
  • Publication ethics
  • Publication alerts by email
  • Advertising
  • Job board
  • Contact
  • Clinical Research and Public Health
  • Current issue
  • Past issues
  • By specialty
    • COVID-19
    • Cardiology
    • Gastroenterology
    • Immunology
    • Metabolism
    • Nephrology
    • Neuroscience
    • Oncology
    • Pulmonology
    • Vascular biology
    • All ...
  • Videos
    • ASCI Milestone Awards
    • Video Abstracts
    • Conversations with Giants in Medicine
  • Reviews
    • View all reviews ...
    • Clinical innovation and scientific progress in GLP-1 medicine (Nov 2025)
    • Pancreatic Cancer (Jul 2025)
    • Complement Biology and Therapeutics (May 2025)
    • Evolving insights into MASLD and MASH pathogenesis and treatment (Apr 2025)
    • Microbiome in Health and Disease (Feb 2025)
    • Substance Use Disorders (Oct 2024)
    • Clonal Hematopoiesis (Oct 2024)
    • View all review series ...
  • Viewpoint
  • Collections
    • In-Press Preview
    • Clinical Research and Public Health
    • Research Letters
    • Letters to the Editor
    • Editorials
    • Commentaries
    • Editor's notes
    • Reviews
    • Viewpoints
    • 100th anniversary
    • Top read articles

  • Current issue
  • Past issues
  • Specialties
  • Reviews
  • Review series
  • ASCI Milestone Awards
  • Video Abstracts
  • Conversations with Giants in Medicine
  • In-Press Preview
  • Clinical Research and Public Health
  • Research Letters
  • Letters to the Editor
  • Editorials
  • Commentaries
  • Editor's notes
  • Reviews
  • Viewpoints
  • 100th anniversary
  • Top read articles
  • About
  • Editors
  • Consulting Editors
  • For authors
  • Publication ethics
  • Publication alerts by email
  • Advertising
  • Job board
  • Contact
Proanthocyanidins enhance antitumor immunity by promoting ubiquitin-proteasomal PD-L1 degradation via stabilization of LKB1 and SYVN1
Mengting Xu, Xuwen Lin, Hanchi Xu, Hongmei Hu, Xinying Xue, Qing Zhang, Dianping Yu, Saisai Tian, Mei Xie, Linyang Li, Xiaoyu Tao, Xinru Li, Simeng Li, Shize Xie, Yating Tian, Xia Liu, Hanchen Xu, Qun Wang, Weidong Zhang, Sanhong Liu
Mengting Xu, Xuwen Lin, Hanchi Xu, Hongmei Hu, Xinying Xue, Qing Zhang, Dianping Yu, Saisai Tian, Mei Xie, Linyang Li, Xiaoyu Tao, Xinru Li, Simeng Li, Shize Xie, Yating Tian, Xia Liu, Hanchen Xu, Qun Wang, Weidong Zhang, Sanhong Liu
View: Text | PDF
Research Article Immunology Oncology

Proanthocyanidins enhance antitumor immunity by promoting ubiquitin-proteasomal PD-L1 degradation via stabilization of LKB1 and SYVN1

  • Text
  • PDF
Abstract

Programmed cell death 1 ligand 1–targeted (PD-L1–targeted) immune checkpoint inhibitors are revolutionizing cancer therapy. However, strategies to induce endogenous PD-L1 degradation represent an emerging therapeutic paradigm. Here, we identified proanthocyanidins (PC) as a potent inducer of PD-L1 degradation through an endoplasmic reticulum–associated degradation (ERAD) mechanism. Mechanistically, PC exerted dual effects: First, it targeted and stabilized LKB1 to activate AMPK in tumor cells, subsequently inducing the phosphorylation of PD-L1 at Ser195 — a disruption that in turn impaired glycosylation of PD-L1 and promoted its retention in the ER. Second, PC directly bound to the E3 ubiquitin ligase SYVN1 to increase its protein stability, which strengthened PD-L1–SYVN1 binding, thereby accelerating K48-linked ubiquitination and proteasomal degradation of ER-retained PD-L1. This cascade culminated in the activation of CD8+ T cell–dominated antitumor immune responses, accompanied by suppression of myeloid-derived suppressor cells and regulatory T cells. In preclinical models of lung and colorectal cancer, PC exhibited synergistic antitumor efficacy when combined with anti–cytotoxic T lymphocyte antigen 4 (anti–CTLA-4) antibodies. Notably, PC also potently inhibited the progression of azoxymethane/dextran sodium sulfate–induced orthotopic colorectal cancer in mice. Collectively, our findings unveil an antitumor mechanism of PC, establishing this small-molecule compound as an ERAD pathway–exploiting immune checkpoint modulator with promising translational potential for cancer therapy.

Authors

Mengting Xu, Xuwen Lin, Hanchi Xu, Hongmei Hu, Xinying Xue, Qing Zhang, Dianping Yu, Saisai Tian, Mei Xie, Linyang Li, Xiaoyu Tao, Xinru Li, Simeng Li, Shize Xie, Yating Tian, Xia Liu, Hanchen Xu, Qun Wang, Weidong Zhang, Sanhong Liu

×

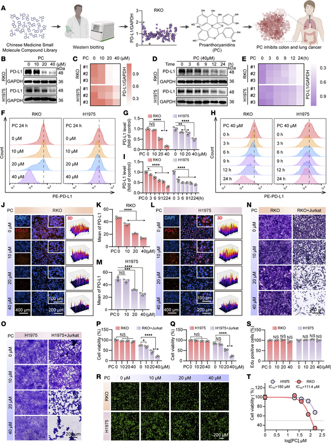
Figure 1

PC enhances T cell killing by downregulating PD-L1.

Options: View larger image (or click on image) Download as PowerPoint
PC enhances T cell killing by downregulating PD-L1.
(A) PC was identifie...
(A) PC was identified as a PD-L1 inhibitor from a screen of 209 natural molecules using Western blotting. (B) Total PD-L1 protein levels were determined by Western blotting analysis in RKO and H1975 cells following exposure to PC at concentrations of 0 μM, 10 μM, 20 μM, and 40 μM for 24 hours. (C) Quantification of B. (D) Western blotting analysis was performed to assess total PD-L1 protein expression in RKO and H1975 cells treated with 40 μM PC for various time intervals. (E) Quantification of D. (F–I) Membrane PD-L1 levels were measured by flow cytometry after treatment with varying PC concentrations (F) or durations (H), with quantifications in G and I. (J–M) Immunofluorescence detected membrane PD-L1 in RKO (J) and H1975 (L) cells after PC treatment (nuclei stained with DAPI; scale bar: 200 μm). Quantifications are in K and M. (N–Q) Pretreated RKO (9 hours) (N) and H1975 (24 hours) (O) cells were cocultured with PD-1–overexpressing Jurkat T cells for 24 hours at an effector-to-target ratio of 9:1. Prior to coculture, the Jurkat T cells were activated with phytohemagglutinin (PHA) (1 mg/mL) and PMA (50 ng/mL). The survival of target cells was quantified using crystal violet staining. Quantitative data from N and O are presented in P and Q, respectively. (R and S) Cytotoxicity of various PC concentrations on RKO and H1975 cells was assessed by EdU assay and the corresponding quantitation. (T) CCK-8 assay for cytotoxicity under the same conditions. The data shown are the mean ± SEM of triplicate experiments. Statistical differences were determined by 1-way ANOVA with Dunnett’s multiple-comparison test. *P < 0.05, **P < 0.01, ***P < 0.001, and ****P < 0.0001.

Copyright © 2026 American Society for Clinical Investigation
ISSN: 0021-9738 (print), 1558-8238 (online)

Sign up for email alerts