Go to JCI Insight
  • About
  • Editors
  • Consulting Editors
  • For authors
  • Publication ethics
  • Publication alerts by email
  • Advertising
  • Job board
  • Contact
  • Clinical Research and Public Health
  • Current issue
  • Past issues
  • By specialty
    • COVID-19
    • Cardiology
    • Gastroenterology
    • Immunology
    • Metabolism
    • Nephrology
    • Neuroscience
    • Oncology
    • Pulmonology
    • Vascular biology
    • All ...
  • Videos
    • ASCI Milestone Awards
    • Video Abstracts
    • Conversations with Giants in Medicine
  • Reviews
    • View all reviews ...
    • Clinical innovation and scientific progress in GLP-1 medicine (Nov 2025)
    • Pancreatic Cancer (Jul 2025)
    • Complement Biology and Therapeutics (May 2025)
    • Evolving insights into MASLD and MASH pathogenesis and treatment (Apr 2025)
    • Microbiome in Health and Disease (Feb 2025)
    • Substance Use Disorders (Oct 2024)
    • Clonal Hematopoiesis (Oct 2024)
    • View all review series ...
  • Viewpoint
  • Collections
    • In-Press Preview
    • Clinical Research and Public Health
    • Research Letters
    • Letters to the Editor
    • Editorials
    • Commentaries
    • Editor's notes
    • Reviews
    • Viewpoints
    • 100th anniversary
    • Top read articles

  • Current issue
  • Past issues
  • Specialties
  • Reviews
  • Review series
  • ASCI Milestone Awards
  • Video Abstracts
  • Conversations with Giants in Medicine
  • In-Press Preview
  • Clinical Research and Public Health
  • Research Letters
  • Letters to the Editor
  • Editorials
  • Commentaries
  • Editor's notes
  • Reviews
  • Viewpoints
  • 100th anniversary
  • Top read articles
  • About
  • Editors
  • Consulting Editors
  • For authors
  • Publication ethics
  • Publication alerts by email
  • Advertising
  • Job board
  • Contact
A fungi-derived cyclic peptide enhances Th9-mediated antitumor immunity by targeting ZAP70 and SREBP1
Wenli Zhao, Yang Zhou, Yuyang Chen, Yicheng Sun, Jiaxin Tang, Yihan Zhu, Jie Ren, Tianxu Du, Handuo Wang, Yuan Gao, Yu Hu, Ling Jiang, Tomohiko Ohwada, Qi Luo, Enguang Bi
Wenli Zhao, Yang Zhou, Yuyang Chen, Yicheng Sun, Jiaxin Tang, Yihan Zhu, Jie Ren, Tianxu Du, Handuo Wang, Yuan Gao, Yu Hu, Ling Jiang, Tomohiko Ohwada, Qi Luo, Enguang Bi
View: Text | PDF
Research Article Immunology Oncology

A fungi-derived cyclic peptide enhances Th9-mediated antitumor immunity by targeting ZAP70 and SREBP1

  • Text
  • PDF
Abstract

Adoptive cell therapy (ACT) relies on durable and functional T cells to mediate tumor clearance. Th9 cells are a metabolically fit CD4+ T cell subset with strong persistence but limited cytotoxicity. Here, we identified endomelipeptide A (EpA), a cyclic peptide isolated from Ganoderma lucidum–associated endophytic fungi, as a potent enhancer of Th9 cell differentiation. EpA promoted a cytotoxic Th9 phenotype with enhanced mitochondrial function and metabolic fitness. Mechanistically, EpA dually targeted ZAP70 and SREBP1, coupling T cell receptor signaling activation with lipid metabolism suppression. EpA-treated Th9 cells mediated robust, CD8+ T cell–dependent tumor control and enhanced the efficacy of human Th9 CAR T cell therapy in vivo. These findings establish EpA as a distinct cyclic peptide that reprograms Th9 cells and provides a potential approach to boost ACT efficacy.

Authors

Wenli Zhao, Yang Zhou, Yuyang Chen, Yicheng Sun, Jiaxin Tang, Yihan Zhu, Jie Ren, Tianxu Du, Handuo Wang, Yuan Gao, Yu Hu, Ling Jiang, Tomohiko Ohwada, Qi Luo, Enguang Bi

×

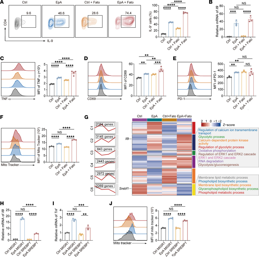
Figure 7

SREBP1 inhibition potentiates the immunometabolic effects of EpA in Th9 cells.

Options: View larger image (or click on image) Download as PowerPoint
SREBP1 inhibition potentiates the immunometabolic effects of EpA in Th9 ...
(A) Flow-cytometric analysis of intracellular IL-9 expression in Th9 cells treated with vehicle, EpA (10 μM), fatostatin (5 μM), or both EpA and fatostatin, with representative plots and quantification (n = 4). (B) Quantitative PCR analysis of Il9 mRNA expression in cells treated as in A (n = 3). (C–F) Flow cytometric analysis of TNF-α production (C), CD69 expression (D), PD-1 expression (E), and mitochondrial membrane potential measured by MitoTracker staining (F) in Th9 cells treated with the indicated conditions (n = 4 for C–E; n = 3 for F). (G) Hierarchical clustering heatmap of RNA-seq data from Th9 cells treated with vehicle, EpA, fatostatin, or both EpA and fatostatin. Cluster 2 includes genes related to calcium signaling, glycolysis, oxidative phosphorylation, and ERK signaling; cluster 6 includes genes associated with lipid biosynthesis. (H–J) Il9 (H) and Tnf (I) mRNA expression and mitochondrial membrane potential (J) in Th9 cells overexpressing SREBP1, with or without EpA treatment (n = 3 for mRNA, n = 4 for mitochondrial analysis). Statistical significance was determined using 1-way ANOVA followed by Tukey’s post hoc test (A–F and H–J). Data are presented as mean ± SEM (A–F and H–J). **P < 0.01, ***P < 0.001, ****P < 0.0001.

Copyright © 2026 American Society for Clinical Investigation
ISSN: 0021-9738 (print), 1558-8238 (online)

Sign up for email alerts