Go to JCI Insight
  • About
  • Editors
  • Consulting Editors
  • For authors
  • Publication ethics
  • Publication alerts by email
  • Advertising
  • Job board
  • Contact
  • Clinical Research and Public Health
  • Current issue
  • Past issues
  • By specialty
    • COVID-19
    • Cardiology
    • Gastroenterology
    • Immunology
    • Metabolism
    • Nephrology
    • Neuroscience
    • Oncology
    • Pulmonology
    • Vascular biology
    • All ...
  • Videos
    • ASCI Milestone Awards
    • Video Abstracts
    • Conversations with Giants in Medicine
  • Reviews
    • View all reviews ...
    • Clinical innovation and scientific progress in GLP-1 medicine (Nov 2025)
    • Pancreatic Cancer (Jul 2025)
    • Complement Biology and Therapeutics (May 2025)
    • Evolving insights into MASLD and MASH pathogenesis and treatment (Apr 2025)
    • Microbiome in Health and Disease (Feb 2025)
    • Substance Use Disorders (Oct 2024)
    • Clonal Hematopoiesis (Oct 2024)
    • View all review series ...
  • Viewpoint
  • Collections
    • In-Press Preview
    • Clinical Research and Public Health
    • Research Letters
    • Letters to the Editor
    • Editorials
    • Commentaries
    • Editor's notes
    • Reviews
    • Viewpoints
    • 100th anniversary
    • Top read articles

  • Current issue
  • Past issues
  • Specialties
  • Reviews
  • Review series
  • ASCI Milestone Awards
  • Video Abstracts
  • Conversations with Giants in Medicine
  • In-Press Preview
  • Clinical Research and Public Health
  • Research Letters
  • Letters to the Editor
  • Editorials
  • Commentaries
  • Editor's notes
  • Reviews
  • Viewpoints
  • 100th anniversary
  • Top read articles
  • About
  • Editors
  • Consulting Editors
  • For authors
  • Publication ethics
  • Publication alerts by email
  • Advertising
  • Job board
  • Contact
Lamin A/C deficiency causes defective nuclear mechanics and mechanotransduction
Jan Lammerding, P. Christian Schulze, Tomosaburo Takahashi, Serguei Kozlov, Teresa Sullivan, Roger D. Kamm, Colin L. Stewart, Richard T. Lee
Jan Lammerding, P. Christian Schulze, Tomosaburo Takahashi, Serguei Kozlov, Teresa Sullivan, Roger D. Kamm, Colin L. Stewart, Richard T. Lee
View: Text | PDF
Article Cell biology

Lamin A/C deficiency causes defective nuclear mechanics and mechanotransduction

  • Text
  • PDF
Abstract

Mutations in the lamin A/C gene (LMNA) cause a variety of human diseases including Emery-Dreifuss muscular dystrophy, dilated cardiomyopathy, and Hutchinson-Gilford progeria syndrome. The tissue-specific effects of lamin mutations are unclear, in part because the function of lamin A/C is incompletely defined, but the many muscle-specific phenotypes suggest that defective lamin A/C could increase cellular mechanical sensitivity. To investigate the role of lamin A/C in mechanotransduction, we subjected lamin A/C–deficient mouse embryo fibroblasts to mechanical strain and measured nuclear mechanical properties and strain-induced signaling. We found that Lmna–/– cells have increased nuclear deformation, defective mechanotransduction, and impaired viability under mechanical strain. NF-κB–regulated transcription in response to mechanical or cytokine stimulation was attenuated in Lmna–/– cells despite increased transcription factor binding. Lamin A/C deficiency is thus associated with both defective nuclear mechanics and impaired mechanically activated gene transcription. These findings suggest that the tissue-specific effects of lamin A/C mutations observed in the laminopathies may arise from varying degrees of impaired nuclear mechanics and transcriptional activation.

Authors

Jan Lammerding, P. Christian Schulze, Tomosaburo Takahashi, Serguei Kozlov, Teresa Sullivan, Roger D. Kamm, Colin L. Stewart, Richard T. Lee

×

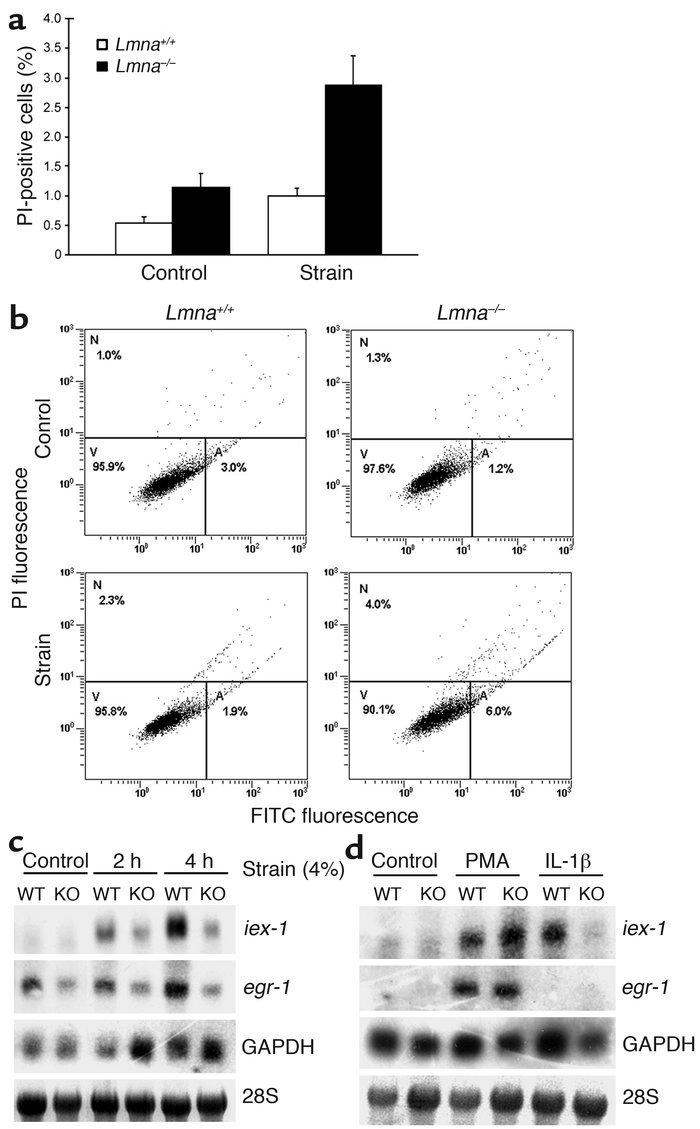
Figure 4

Options: View larger image (or click on image) Download as PowerPoint
Impaired mechanotransduction in lamin A/C–deficient cells. (a) Lmna–/– f...
Impaired mechanotransduction in lamin A/C–deficient cells. (a) Lmna–/– fibroblasts exhibited a significantly higher percentage of propidium iodide–positive cells than did WT cells (2.88% ± 0.49% vs. 1.14% ± 0.14%; P < 0.01, n = 7 [WT], 8 [Lmna–/–]) after 24 hours of strain application (10% at 1 Hz). Differences in unstrained cells were not significant (n = 9 [WT], 10 [Lmna–/–]). (b) Dual labeling with FITC-conjugated annexin V and propidium iodide uptake indicated that apoptotic (A) and necrotic (N) cell fractions are increased in Lmna–/– cells following prolonged strain. Viable cells (V) are propidium iodide–negative and FITC-negative. Top left: WT unstrained control; top right: Lmna–/– unstrained control; bottom left: WT cells after 10% strain for 24 hours; bottom right: Lmna–/– cells after 10% strain for 24 hours. PI, propidium iodide. (c) Lmna–/– (KO) fibroblasts exhibited attenuated mechanical induction of egr-1 and iex-1 after 2 hours and 4 hours of strain (4%) compared with Lmna+/+ cells (WT). Expression of GAPDH was not negatively affected. (d) Cytokine–induced expression of iex-1 was impaired in Lmna–/– cells, while PMA responsiveness remained intact in Lmna–/– cells.

Copyright © 2026 American Society for Clinical Investigation
ISSN: 0021-9738 (print), 1558-8238 (online)

Sign up for email alerts