Go to JCI Insight
  • About
  • Editors
  • Consulting Editors
  • For authors
  • Publication ethics
  • Publication alerts by email
  • Advertising
  • Job board
  • Contact
  • Clinical Research and Public Health
  • Current issue
  • Past issues
  • By specialty
    • COVID-19
    • Cardiology
    • Gastroenterology
    • Immunology
    • Metabolism
    • Nephrology
    • Neuroscience
    • Oncology
    • Pulmonology
    • Vascular biology
    • All ...
  • Videos
    • ASCI Milestone Awards
    • Video Abstracts
    • Conversations with Giants in Medicine
  • Reviews
    • View all reviews ...
    • Clinical innovation and scientific progress in GLP-1 medicine (Nov 2025)
    • Pancreatic Cancer (Jul 2025)
    • Complement Biology and Therapeutics (May 2025)
    • Evolving insights into MASLD and MASH pathogenesis and treatment (Apr 2025)
    • Microbiome in Health and Disease (Feb 2025)
    • Substance Use Disorders (Oct 2024)
    • Clonal Hematopoiesis (Oct 2024)
    • View all review series ...
  • Viewpoint
  • Collections
    • In-Press Preview
    • Clinical Research and Public Health
    • Research Letters
    • Letters to the Editor
    • Editorials
    • Commentaries
    • Editor's notes
    • Reviews
    • Viewpoints
    • 100th anniversary
    • Top read articles

  • Current issue
  • Past issues
  • Specialties
  • Reviews
  • Review series
  • ASCI Milestone Awards
  • Video Abstracts
  • Conversations with Giants in Medicine
  • In-Press Preview
  • Clinical Research and Public Health
  • Research Letters
  • Letters to the Editor
  • Editorials
  • Commentaries
  • Editor's notes
  • Reviews
  • Viewpoints
  • 100th anniversary
  • Top read articles
  • About
  • Editors
  • Consulting Editors
  • For authors
  • Publication ethics
  • Publication alerts by email
  • Advertising
  • Job board
  • Contact
Patient-derived xenograft models of Fanconi anemia–associated head and neck cancer identify personalized therapeutic strategies
Jennifer R. Grandis, Hua Li, Benjamin A. Harrison, Andrew L.H. Webster, Joanna Pucilowska, Austin Nguyen, Jinho Lee, Gordon B. Mills, Jovanka Gencel-Augusto, Yan Zeng, Steven R. Long, Mi-Ok Kim, Rex H. Lee, David I. Kutler, Theresa Scognamiglio, Margaret Brandwein-Weber, Mark Urken, Inna Khodos, Elisa de Stanchina, Yu-Chien Lin, Frank X. Donovan, Settara C. Chandrasekharappa, Moonjung Jung, Mathijs A. Sanders, Agata Smogorzewska, Daniel E. Johnson
Jennifer R. Grandis, Hua Li, Benjamin A. Harrison, Andrew L.H. Webster, Joanna Pucilowska, Austin Nguyen, Jinho Lee, Gordon B. Mills, Jovanka Gencel-Augusto, Yan Zeng, Steven R. Long, Mi-Ok Kim, Rex H. Lee, David I. Kutler, Theresa Scognamiglio, Margaret Brandwein-Weber, Mark Urken, Inna Khodos, Elisa de Stanchina, Yu-Chien Lin, Frank X. Donovan, Settara C. Chandrasekharappa, Moonjung Jung, Mathijs A. Sanders, Agata Smogorzewska, Daniel E. Johnson
View: Text | PDF
Research Article Genetics Oncology

Patient-derived xenograft models of Fanconi anemia–associated head and neck cancer identify personalized therapeutic strategies

  • Text
  • PDF
Abstract

Fanconi anemia (FA) confers a high risk (~700-fold increase) of solid tumor formation, most often head and neck squamous cell carcinoma (HNSCC). FA germline DNA repair defects preclude administration of most chemotherapies, and prior hematopoietic stem cell transplantation limits the use of immunotherapy. Thus, surgery and judicious delivery of radiation offer the only treatment options, with most patients dying from their cancers. A paucity of preclinical models has limited the development of new treatments. Here, we report what to our knowledge are the first patient-derived xenografts (PDXs) of FA-associated HNSCC (FA-HNSCC) and highlight the efficacy of FDA-approved EGFR-targeted therapies in tumors with high EGFR and phosphorylated EGFR levels and the activity of the FDA-approved B-cell lymphoma 2 (Bcl-2) inhibitor venetoclax in a FA-HNSCC PDX overexpressing Bcl-2. These findings support the development of precision medicine approaches for FA-HNSCC.

Authors

Jennifer R. Grandis, Hua Li, Benjamin A. Harrison, Andrew L.H. Webster, Joanna Pucilowska, Austin Nguyen, Jinho Lee, Gordon B. Mills, Jovanka Gencel-Augusto, Yan Zeng, Steven R. Long, Mi-Ok Kim, Rex H. Lee, David I. Kutler, Theresa Scognamiglio, Margaret Brandwein-Weber, Mark Urken, Inna Khodos, Elisa de Stanchina, Yu-Chien Lin, Frank X. Donovan, Settara C. Chandrasekharappa, Moonjung Jung, Mathijs A. Sanders, Agata Smogorzewska, Daniel E. Johnson

×

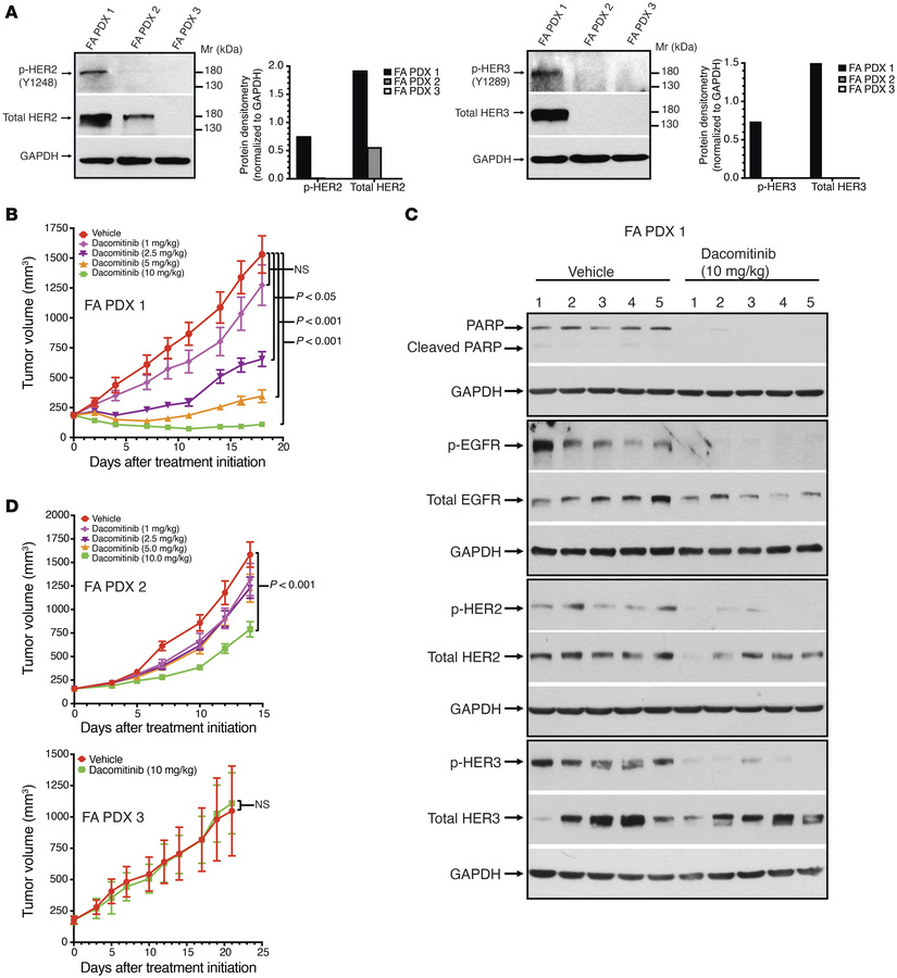
Figure 8

The pan-EGFR/HER TKI dacomitinib potently inhibits FA PDX 1 tumor growth.

Options: View larger image (or click on image) Download as PowerPoint
The pan-EGFR/HER TKI dacomitinib potently inhibits FA PDX 1 tumor growth...
(A) Expression of total and phosphorylated forms of HER2 and HER3. FA PDX 1, FA PDX 2, and FA PDX 3 tumor lysates were subjected to immunoblotting for p-HER2 (Y1248), total HER2, p-HER3 (Y1289), total HER3, or GAPDH. (B) Dose-dependent inhibition of FA PDX 1 tumors by dacomitinib. Mice with FA PDX 1 tumors were treated with vehicle (0.5% methycellulose + 0.1% Tween 80) or varying doses of dacomitinib via oral gavage 5 times per week (5 mice/group, 2 tumors/mouse). Data represent the mean + SEM. Differences at the final time point in average tumor volumes between treatment groups were determined using Dunnett’s 2-tailed t test ad hoc to control the experiment-wise type I error rate at 5%. (C) Loss of full-length PARP and phosphorylated forms of EGFR, HER2, and HER3 in dacomitinib-treated FA PDX 1 tumors. Tumors from the treated mice in B were harvested on day 18, and tumor lysates were subjected to immunoblotting for PARP, p-EGFR, total EGFR, p-HER2, total HER2, p-HER3, total HER3 and GAPDH. The blot shows 1 tumor from each mouse. (D) Dacomitinib insensitivity of FA PDX 2 and FA PDX 3 tumors. Mice harboring FA PDX 2 or FA PDX 3 tumors were treated 5 times per week via oral gavage with vehicle or dacomitinib (10 mg/kg). Data represent the mean + SEM. Statistical differences were determined as in B.

Copyright © 2026 American Society for Clinical Investigation
ISSN: 0021-9738 (print), 1558-8238 (online)

Sign up for email alerts