Go to JCI Insight
  • About
  • Editors
  • Consulting Editors
  • For authors
  • Publication ethics
  • Publication alerts by email
  • Advertising
  • Job board
  • Contact
  • Clinical Research and Public Health
  • Current issue
  • Past issues
  • By specialty
    • COVID-19
    • Cardiology
    • Gastroenterology
    • Immunology
    • Metabolism
    • Nephrology
    • Neuroscience
    • Oncology
    • Pulmonology
    • Vascular biology
    • All ...
  • Videos
    • ASCI Milestone Awards
    • Video Abstracts
    • Conversations with Giants in Medicine
  • Reviews
    • View all reviews ...
    • Clinical innovation and scientific progress in GLP-1 medicine (Nov 2025)
    • Pancreatic Cancer (Jul 2025)
    • Complement Biology and Therapeutics (May 2025)
    • Evolving insights into MASLD and MASH pathogenesis and treatment (Apr 2025)
    • Microbiome in Health and Disease (Feb 2025)
    • Substance Use Disorders (Oct 2024)
    • Clonal Hematopoiesis (Oct 2024)
    • View all review series ...
  • Viewpoint
  • Collections
    • In-Press Preview
    • Clinical Research and Public Health
    • Research Letters
    • Letters to the Editor
    • Editorials
    • Commentaries
    • Editor's notes
    • Reviews
    • Viewpoints
    • 100th anniversary
    • Top read articles

  • Current issue
  • Past issues
  • Specialties
  • Reviews
  • Review series
  • ASCI Milestone Awards
  • Video Abstracts
  • Conversations with Giants in Medicine
  • In-Press Preview
  • Clinical Research and Public Health
  • Research Letters
  • Letters to the Editor
  • Editorials
  • Commentaries
  • Editor's notes
  • Reviews
  • Viewpoints
  • 100th anniversary
  • Top read articles
  • About
  • Editors
  • Consulting Editors
  • For authors
  • Publication ethics
  • Publication alerts by email
  • Advertising
  • Job board
  • Contact
Patient-derived xenograft models of Fanconi anemia–associated head and neck cancer identify personalized therapeutic strategies
Jennifer R. Grandis, Hua Li, Benjamin A. Harrison, Andrew L.H. Webster, Joanna Pucilowska, Austin Nguyen, Jinho Lee, Gordon B. Mills, Jovanka Gencel-Augusto, Yan Zeng, Steven R. Long, Mi-Ok Kim, Rex H. Lee, David I. Kutler, Theresa Scognamiglio, Margaret Brandwein-Weber, Mark Urken, Inna Khodos, Elisa de Stanchina, Yu-Chien Lin, Frank X. Donovan, Settara C. Chandrasekharappa, Moonjung Jung, Mathijs A. Sanders, Agata Smogorzewska, Daniel E. Johnson
Jennifer R. Grandis, Hua Li, Benjamin A. Harrison, Andrew L.H. Webster, Joanna Pucilowska, Austin Nguyen, Jinho Lee, Gordon B. Mills, Jovanka Gencel-Augusto, Yan Zeng, Steven R. Long, Mi-Ok Kim, Rex H. Lee, David I. Kutler, Theresa Scognamiglio, Margaret Brandwein-Weber, Mark Urken, Inna Khodos, Elisa de Stanchina, Yu-Chien Lin, Frank X. Donovan, Settara C. Chandrasekharappa, Moonjung Jung, Mathijs A. Sanders, Agata Smogorzewska, Daniel E. Johnson
View: Text | PDF
Research Article Genetics Oncology

Patient-derived xenograft models of Fanconi anemia–associated head and neck cancer identify personalized therapeutic strategies

  • Text
  • PDF
Abstract

Fanconi anemia (FA) confers a high risk (~700-fold increase) of solid tumor formation, most often head and neck squamous cell carcinoma (HNSCC). FA germline DNA repair defects preclude administration of most chemotherapies, and prior hematopoietic stem cell transplantation limits the use of immunotherapy. Thus, surgery and judicious delivery of radiation offer the only treatment options, with most patients dying from their cancers. A paucity of preclinical models has limited the development of new treatments. Here, we report what to our knowledge are the first patient-derived xenografts (PDXs) of FA-associated HNSCC (FA-HNSCC) and highlight the efficacy of FDA-approved EGFR-targeted therapies in tumors with high EGFR and phosphorylated EGFR levels and the activity of the FDA-approved B-cell lymphoma 2 (Bcl-2) inhibitor venetoclax in a FA-HNSCC PDX overexpressing Bcl-2. These findings support the development of precision medicine approaches for FA-HNSCC.

Authors

Jennifer R. Grandis, Hua Li, Benjamin A. Harrison, Andrew L.H. Webster, Joanna Pucilowska, Austin Nguyen, Jinho Lee, Gordon B. Mills, Jovanka Gencel-Augusto, Yan Zeng, Steven R. Long, Mi-Ok Kim, Rex H. Lee, David I. Kutler, Theresa Scognamiglio, Margaret Brandwein-Weber, Mark Urken, Inna Khodos, Elisa de Stanchina, Yu-Chien Lin, Frank X. Donovan, Settara C. Chandrasekharappa, Moonjung Jung, Mathijs A. Sanders, Agata Smogorzewska, Daniel E. Johnson

×

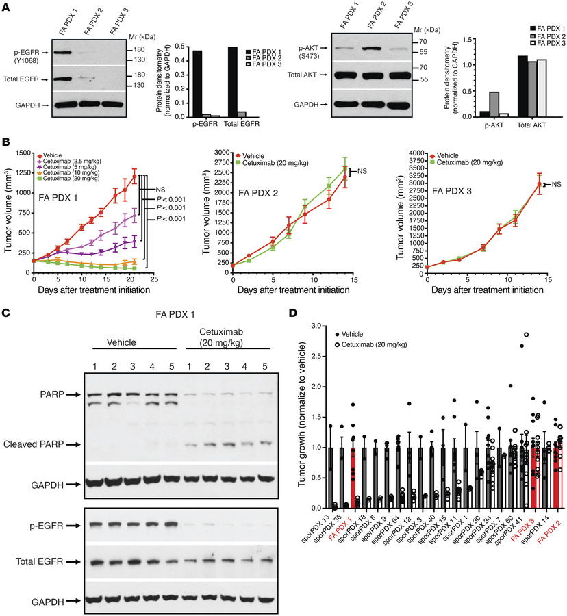
Figure 5

FA PDX 1 expresses high levels of EGFR and is highly sensitive to cetuximab.

Options: View larger image (or click on image) Download as PowerPoint
FA PDX 1 expresses high levels of EGFR and is highly sensitive to cetuxi...
(A) Overexpression of total EGFR and p-EGFR by FA PDX 1, FA PDX 1, FA PDX 2, and FA PDX 3 tumors was analyzed. Tumor lysates were subjected to immunoblotting for p-EGFR (Y1068), total EGFR, p-AKT (S473), total AKT or GAPDH. (B) Dose-dependent inhibition of FA PDX 1, but not FA PDX 2 or FA PDX 3, by cetuximab. Mice with FA-HNSCC PDX tumors (5 mice/group, 2 tumors/mouse) were treated twice per week via i.p. injection with vehicle (saline) or varying doses of cetuximab (5 mice/group, 2 tumors/mouse). Tumor growth data for FA PDX 2 and FA PDX 3 are shown only for the highest cetuximab dose (20 mg/kg). Data represent the mean + SEM. Differences at the final time point in average tumor volumes between treatment groups were determined using Dunnett’s 2-tailed t test ad hoc to control the experiment-wise type I error rate at 5%. (C) PARP cleavage and loss of p-EGFR in cetuximab-treated FA PDX 1 tumors. Mice harboring FA PDX 1 tumors were treated twice weekly via i.p. injection with vehicle (saline) or cetuximab (20 mg/kg), and tumors were harvested on day 21. Tumor lysates were subjected to immunoblotting for PARP, p-EGFR, total EGFR, or GAPDH. The blot shows 1 tumor from each mouse. (D) Comparison of FA-HNSCC PDX models (red) versus sporadic HNSCC PDX models. The average tumor volume on day 14 after cetuximab treatment (normalized to vehicle) for the FA-HNSCC PDX models is compared with the responses we have previously reported for 18 sporadic HNSCC PDXs (26). Mice with FA-HNSCC PDX tumors were treated twice per week via i.p. injection with vehicle (saline) or cetuximab (20 mg/kg) (5 mice/group, 2 tumors/mouse). Data represent the mean + SEM. Mr, molecular weight.

Copyright © 2026 American Society for Clinical Investigation
ISSN: 0021-9738 (print), 1558-8238 (online)

Sign up for email alerts