Go to JCI Insight
  • About
  • Editors
  • Consulting Editors
  • For authors
  • Publication ethics
  • Publication alerts by email
  • Advertising
  • Job board
  • Contact
  • Clinical Research and Public Health
  • Current issue
  • Past issues
  • By specialty
    • COVID-19
    • Cardiology
    • Gastroenterology
    • Immunology
    • Metabolism
    • Nephrology
    • Neuroscience
    • Oncology
    • Pulmonology
    • Vascular biology
    • All ...
  • Videos
    • ASCI Milestone Awards
    • Video Abstracts
    • Conversations with Giants in Medicine
  • Reviews
    • View all reviews ...
    • Neurodegeneration (Mar 2026)
    • Clinical innovation and scientific progress in GLP-1 medicine (Nov 2025)
    • Pancreatic Cancer (Jul 2025)
    • Complement Biology and Therapeutics (May 2025)
    • Evolving insights into MASLD and MASH pathogenesis and treatment (Apr 2025)
    • Microbiome in Health and Disease (Feb 2025)
    • Substance Use Disorders (Oct 2024)
    • View all review series ...
  • Viewpoint
  • Collections
    • In-Press Preview
    • Clinical Research and Public Health
    • Research Letters
    • Letters to the Editor
    • Editorials
    • Commentaries
    • Editor's notes
    • Reviews
    • Viewpoints
    • 100th anniversary
    • Top read articles

  • Current issue
  • Past issues
  • Specialties
  • Reviews
  • Review series
  • ASCI Milestone Awards
  • Video Abstracts
  • Conversations with Giants in Medicine
  • In-Press Preview
  • Clinical Research and Public Health
  • Research Letters
  • Letters to the Editor
  • Editorials
  • Commentaries
  • Editor's notes
  • Reviews
  • Viewpoints
  • 100th anniversary
  • Top read articles
  • About
  • Editors
  • Consulting Editors
  • For authors
  • Publication ethics
  • Publication alerts by email
  • Advertising
  • Job board
  • Contact
Elevated tRNA halves in olfactory epithelial cells of patients with schizophrenia
Justin T. Gumas, Megumi Shigematsu, Karin E. Borgmann-Winter, Chang-Gyu Hahn, Yohei Kirino
Justin T. Gumas, Megumi Shigematsu, Karin E. Borgmann-Winter, Chang-Gyu Hahn, Yohei Kirino
View: Text | PDF
Research Letter Cell biology Public Health

Elevated tRNA halves in olfactory epithelial cells of patients with schizophrenia

  • Text
  • PDF
Abstract

Authors

Justin T. Gumas, Megumi Shigematsu, Karin E. Borgmann-Winter, Chang-Gyu Hahn, Yohei Kirino

×

Figure 1

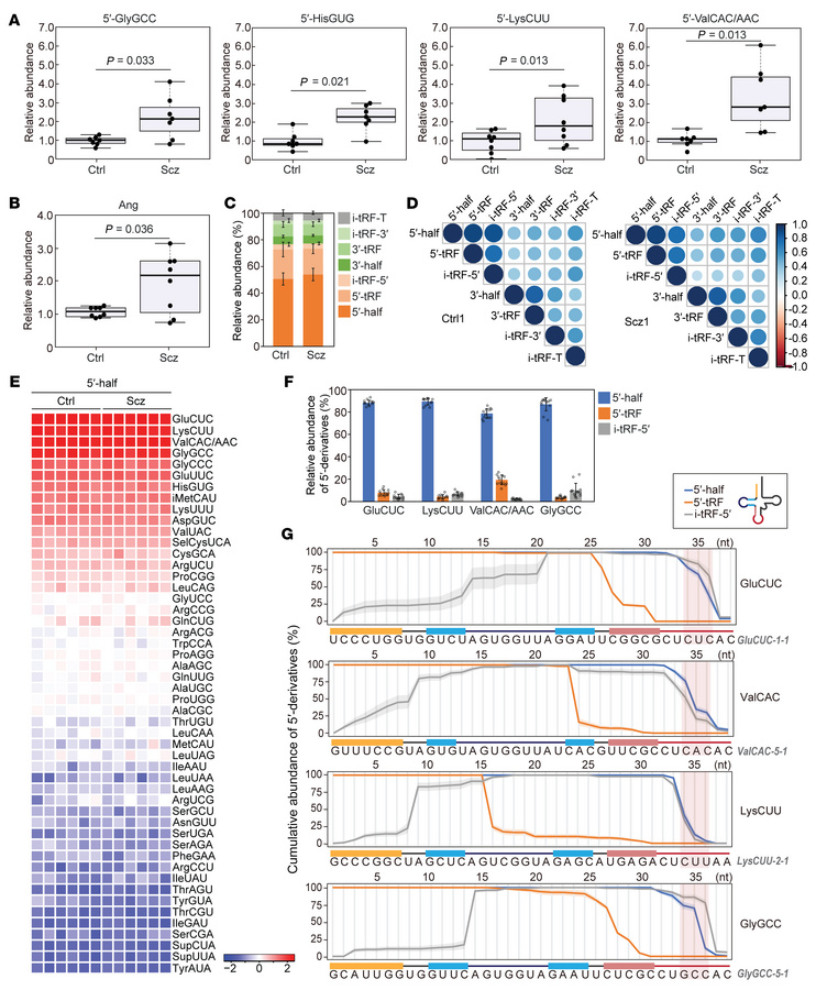
Increased levels of 5′-tRNA halves in OE cells of patients with schizophrenia.

Options: View larger image (or click on image) Download as PowerPoint
Increased levels of 5′-tRNA halves in OE cells of patients with schizoph...
(A and B) Quantification of specific 5′-tRNA halves (A) and Ang mRNA (B) in OE cells. Relative expression levels are shown with one control sample set as 1. After outlier exclusion (see Statistics in Supplemental Methods), sample sizes were 7 for 5′-GlyGCC, 5′-HisGUG, and 5′-ValCAC/AAC, and 8 for 5′-LysCUU and Ang mRNA. P values were determined using a paired 2-tailed t test. (C) Average proportions of tRNA-derived sncRNA reads obtained by cP-RNA-Seq. (D) Pearson’s correlation analysis among tRNA-derived sncRNA subclasses. The color and size of dots reflect the correlation coefficient, calculated as the z score. (E) Heatmap of 5′-tRNA half read distributions. Coloration reflects the log10 reads per million–based z score. (F) Average proportions of 5′-derivative reads across all samples. (G) Analysis of read positions for each 5′-derivative. The highest read count within each subclass was set to 100%, and the counts at each nucleotide position are shown as relative abundances with SD from all samples shown as shaded regions.

Copyright © 2026 American Society for Clinical Investigation
ISSN: 0021-9738 (print), 1558-8238 (online)

Sign up for email alerts