Go to JCI Insight
  • About
  • Editors
  • Consulting Editors
  • For authors
  • Publication ethics
  • Publication alerts by email
  • Advertising
  • Job board
  • Contact
  • Clinical Research and Public Health
  • Current issue
  • Past issues
  • By specialty
    • COVID-19
    • Cardiology
    • Gastroenterology
    • Immunology
    • Metabolism
    • Nephrology
    • Neuroscience
    • Oncology
    • Pulmonology
    • Vascular biology
    • All ...
  • Videos
    • ASCI Milestone Awards
    • Video Abstracts
    • Conversations with Giants in Medicine
  • Reviews
    • View all reviews ...
    • Clinical innovation and scientific progress in GLP-1 medicine (Nov 2025)
    • Pancreatic Cancer (Jul 2025)
    • Complement Biology and Therapeutics (May 2025)
    • Evolving insights into MASLD and MASH pathogenesis and treatment (Apr 2025)
    • Microbiome in Health and Disease (Feb 2025)
    • Substance Use Disorders (Oct 2024)
    • Clonal Hematopoiesis (Oct 2024)
    • View all review series ...
  • Viewpoint
  • Collections
    • In-Press Preview
    • Clinical Research and Public Health
    • Research Letters
    • Letters to the Editor
    • Editorials
    • Commentaries
    • Editor's notes
    • Reviews
    • Viewpoints
    • 100th anniversary
    • Top read articles

  • Current issue
  • Past issues
  • Specialties
  • Reviews
  • Review series
  • ASCI Milestone Awards
  • Video Abstracts
  • Conversations with Giants in Medicine
  • In-Press Preview
  • Clinical Research and Public Health
  • Research Letters
  • Letters to the Editor
  • Editorials
  • Commentaries
  • Editor's notes
  • Reviews
  • Viewpoints
  • 100th anniversary
  • Top read articles
  • About
  • Editors
  • Consulting Editors
  • For authors
  • Publication ethics
  • Publication alerts by email
  • Advertising
  • Job board
  • Contact
TET3 is a common epigenetic immunomodulator of pathogenic macrophages
Beibei Liu, Yangyang Dai, Zixin Wang, Jiahui Song, Yushu Du, Haining Lv, Stefania Bellone, Yang-Hartwich Yang, Andrew Kennedy, Songying Zhang, Muthukumaran Venkatachalapathy, Yulia Surovtseva, Penghua Wang, Gordon G. Carmichael, Hugh S. Taylor, Xuchen Zhang, Da Li, Yingqun Huang
Beibei Liu, Yangyang Dai, Zixin Wang, Jiahui Song, Yushu Du, Haining Lv, Stefania Bellone, Yang-Hartwich Yang, Andrew Kennedy, Songying Zhang, Muthukumaran Venkatachalapathy, Yulia Surovtseva, Penghua Wang, Gordon G. Carmichael, Hugh S. Taylor, Xuchen Zhang, Da Li, Yingqun Huang
View: Text | PDF
Research Article Hepatology Immunology Inflammation

TET3 is a common epigenetic immunomodulator of pathogenic macrophages

  • Text
  • PDF
Abstract

Through a combination of single-cell/single-nucleus RNA-Seq (sc/snRNA-Seq) data analysis, immunohistochemistry, and primary macrophage studies, we have identified pathogenic macrophages characterized by Tet methylcytosine dioxygenase 3 (TET3) overexpression (Toe-Macs) in 3 major human diseases associated with chronic inflammation: metabolic dysfunction–associated steatohepatitis (MASH), non–small cell lung cancer (NSCLC), and endometriosis. These macrophages are induced by common factors present in the disease microenvironment (DME). Crucially, the universal reliance on TET3 overexpression among these macrophages enabled their selective elimination as a single population, irrespective of heterogeneity in other molecular markers. In mice, depleting these macrophages via myeloid-specific Tet3 KO markedly mitigated disease progression, and the therapeutic effects were recapitulated pharmacologically using a TET3-specific small-molecule degrader. Through an unexpected mode of action, TET3 epigenetically regulated the expression of multiple genes key to the generation and maintenance of an inflammatory/immunosuppressive DME. We propose that Toe-Macs are a unifying feature of pathogenic macrophages that could be therapeutically targeted to treat MASH, NSCLC, endometriosis, and potentially other chronic inflammatory diseases.

Authors

Beibei Liu, Yangyang Dai, Zixin Wang, Jiahui Song, Yushu Du, Haining Lv, Stefania Bellone, Yang-Hartwich Yang, Andrew Kennedy, Songying Zhang, Muthukumaran Venkatachalapathy, Yulia Surovtseva, Penghua Wang, Gordon G. Carmichael, Hugh S. Taylor, Xuchen Zhang, Da Li, Yingqun Huang

×

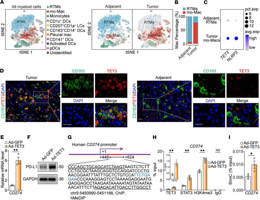
Figure 6

Toe-Macs present in human NSCLC epigenetically promote PD-L1 expression.

Options: View larger image (or click on image) Download as PowerPoint
Toe-Macs present in human NSCLC epigenetically promote PD-L1 expression....
(A) Dimension reduction plots showing all myeloid cells from adjacent and tumor lung samples. pDCs, plasmacytoid DCs. (B) Bar plot showing macrophage percentages of RTMs and mo-Macs in adjacent and tumor tissue. (C) Dot plot showing expression TET3 and NLRP3 in adjacent RTMs and tumor mo-Macs. (D) Immunostaining for TET3 (red) and CD163 (green) in human NSCLC tumor tissue and adjacent normal tissue. Scale bars: Scale bar: 50 μm. (E and F) CD274/PD-L1 expression in MDMs infected with Ad-GFP or Ad-TET3, assessed by qRT-PCR (E, RNA harvested at 12 hours) and Western blotting (F, protein harvested at 24 hours). (G) PCR-amplified fragment of the CD274 promoter is marked in red, with the zoomed-in sequence shown underneath. The PCR primer sequences are underlined with the STAT3-binding site colored blue. (H) MDMs were treated as in Figure 3B. ChIP-qPCR was performed to detect enrichment of the specific region in the CD274 promoter outlined in G. (I) MDMs were treated as in Figure 3B, followed by hMeDIP-qPCR to detect 5hmC levels in the specific region in the CD274 promoter outlined in G. All data represent the mean ± SEM. *P < 0.05 and **P < 0.01, by 2-tailed Student’s t test. Western blot data are representative of 2 biological repeats. Refer to Supplemental Table 1 for detailed patient sample information.

Copyright © 2026 American Society for Clinical Investigation
ISSN: 0021-9738 (print), 1558-8238 (online)

Sign up for email alerts