Go to JCI Insight
  • About
  • Editors
  • Consulting Editors
  • For authors
  • Publication ethics
  • Publication alerts by email
  • Advertising
  • Job board
  • Contact
  • Clinical Research and Public Health
  • Current issue
  • Past issues
  • By specialty
    • COVID-19
    • Cardiology
    • Gastroenterology
    • Immunology
    • Metabolism
    • Nephrology
    • Neuroscience
    • Oncology
    • Pulmonology
    • Vascular biology
    • All ...
  • Videos
    • ASCI Milestone Awards
    • Video Abstracts
    • Conversations with Giants in Medicine
  • Reviews
    • View all reviews ...
    • Clinical innovation and scientific progress in GLP-1 medicine (Nov 2025)
    • Pancreatic Cancer (Jul 2025)
    • Complement Biology and Therapeutics (May 2025)
    • Evolving insights into MASLD and MASH pathogenesis and treatment (Apr 2025)
    • Microbiome in Health and Disease (Feb 2025)
    • Substance Use Disorders (Oct 2024)
    • Clonal Hematopoiesis (Oct 2024)
    • View all review series ...
  • Viewpoint
  • Collections
    • In-Press Preview
    • Clinical Research and Public Health
    • Research Letters
    • Letters to the Editor
    • Editorials
    • Commentaries
    • Editor's notes
    • Reviews
    • Viewpoints
    • 100th anniversary
    • Top read articles

  • Current issue
  • Past issues
  • Specialties
  • Reviews
  • Review series
  • ASCI Milestone Awards
  • Video Abstracts
  • Conversations with Giants in Medicine
  • In-Press Preview
  • Clinical Research and Public Health
  • Research Letters
  • Letters to the Editor
  • Editorials
  • Commentaries
  • Editor's notes
  • Reviews
  • Viewpoints
  • 100th anniversary
  • Top read articles
  • About
  • Editors
  • Consulting Editors
  • For authors
  • Publication ethics
  • Publication alerts by email
  • Advertising
  • Job board
  • Contact
TET3 is a common epigenetic immunomodulator of pathogenic macrophages
Beibei Liu, Yangyang Dai, Zixin Wang, Jiahui Song, Yushu Du, Haining Lv, Stefania Bellone, Yang-Hartwich Yang, Andrew Kennedy, Songying Zhang, Muthukumaran Venkatachalapathy, Yulia Surovtseva, Penghua Wang, Gordon G. Carmichael, Hugh S. Taylor, Xuchen Zhang, Da Li, Yingqun Huang
Beibei Liu, Yangyang Dai, Zixin Wang, Jiahui Song, Yushu Du, Haining Lv, Stefania Bellone, Yang-Hartwich Yang, Andrew Kennedy, Songying Zhang, Muthukumaran Venkatachalapathy, Yulia Surovtseva, Penghua Wang, Gordon G. Carmichael, Hugh S. Taylor, Xuchen Zhang, Da Li, Yingqun Huang
View: Text | PDF
Research Article Hepatology Immunology Inflammation

TET3 is a common epigenetic immunomodulator of pathogenic macrophages

  • Text
  • PDF
Abstract

Through a combination of single-cell/single-nucleus RNA-Seq (sc/snRNA-Seq) data analysis, immunohistochemistry, and primary macrophage studies, we have identified pathogenic macrophages characterized by Tet methylcytosine dioxygenase 3 (TET3) overexpression (Toe-Macs) in 3 major human diseases associated with chronic inflammation: metabolic dysfunction–associated steatohepatitis (MASH), non–small cell lung cancer (NSCLC), and endometriosis. These macrophages are induced by common factors present in the disease microenvironment (DME). Crucially, the universal reliance on TET3 overexpression among these macrophages enabled their selective elimination as a single population, irrespective of heterogeneity in other molecular markers. In mice, depleting these macrophages via myeloid-specific Tet3 KO markedly mitigated disease progression, and the therapeutic effects were recapitulated pharmacologically using a TET3-specific small-molecule degrader. Through an unexpected mode of action, TET3 epigenetically regulated the expression of multiple genes key to the generation and maintenance of an inflammatory/immunosuppressive DME. We propose that Toe-Macs are a unifying feature of pathogenic macrophages that could be therapeutically targeted to treat MASH, NSCLC, endometriosis, and potentially other chronic inflammatory diseases.

Authors

Beibei Liu, Yangyang Dai, Zixin Wang, Jiahui Song, Yushu Du, Haining Lv, Stefania Bellone, Yang-Hartwich Yang, Andrew Kennedy, Songying Zhang, Muthukumaran Venkatachalapathy, Yulia Surovtseva, Penghua Wang, Gordon G. Carmichael, Hugh S. Taylor, Xuchen Zhang, Da Li, Yingqun Huang

×

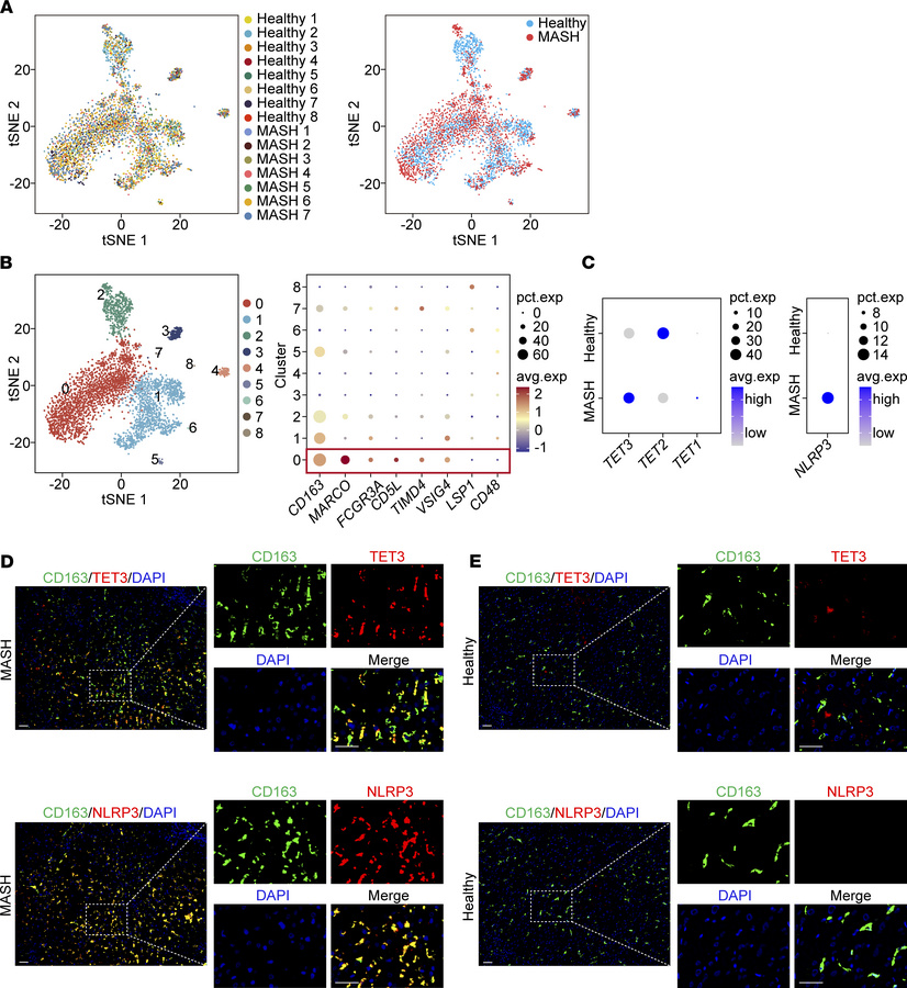
Figure 1

TET3- and NLRP3-overexpressing macrophages in human MASH liver.

Options: View larger image (or click on image) Download as PowerPoint
TET3- and NLRP3-overexpressing macrophages in human MASH liver.
(A) Dime...
(A) Dimension reduction plots showing all myeloid cells from healthy and MASH livers. (B) Dimension reduction plot showing 9 clusters of total myeloid cells and a dot plot indicating that cluster 0 expresses classical KC markers. pct.exp, percentage of expression; avg.exp, average expression. (C) Dot plots showing expression levels of TET3, TET2, TET1 (left panel), and NLRP3 (right panel) in KCs. (D) IHC images of TET3 (red, top panels) and NLRP3 (red, bottom panels) costaining with CD163 (green) and DAPI (nuclei, blue) in liver tissue sections from MASH. The top panels are serial sections of the bottom panels. (E) IHC images of TET3 and NLRP3 costaining with CD163 and DAPI (nuclei) of liver tissue sections from healthy controls. The top panels are serial sections of the bottom panels. Scale bars: 10 μm. tSNE, t-distributed stochastic neighbor embedding. Refer to Supplemental Table 1 for detailed patient sample information.

Copyright © 2026 American Society for Clinical Investigation
ISSN: 0021-9738 (print), 1558-8238 (online)

Sign up for email alerts