Go to JCI Insight
  • About
  • Editors
  • Consulting Editors
  • For authors
  • Publication ethics
  • Publication alerts by email
  • Advertising
  • Job board
  • Contact
  • Clinical Research and Public Health
  • Current issue
  • Past issues
  • By specialty
    • COVID-19
    • Cardiology
    • Gastroenterology
    • Immunology
    • Metabolism
    • Nephrology
    • Neuroscience
    • Oncology
    • Pulmonology
    • Vascular biology
    • All ...
  • Videos
    • Conversations with Giants in Medicine
    • Video Abstracts
  • Reviews
    • View all reviews ...
    • Clinical innovation and scientific progress in GLP-1 medicine (Nov 2025)
    • Pancreatic Cancer (Jul 2025)
    • Complement Biology and Therapeutics (May 2025)
    • Evolving insights into MASLD and MASH pathogenesis and treatment (Apr 2025)
    • Microbiome in Health and Disease (Feb 2025)
    • Substance Use Disorders (Oct 2024)
    • Clonal Hematopoiesis (Oct 2024)
    • View all review series ...
  • Viewpoint
  • Collections
    • In-Press Preview
    • Clinical Research and Public Health
    • Research Letters
    • Letters to the Editor
    • Editorials
    • Commentaries
    • Editor's notes
    • Reviews
    • Viewpoints
    • 100th anniversary
    • Top read articles

  • Current issue
  • Past issues
  • Specialties
  • Reviews
  • Review series
  • Conversations with Giants in Medicine
  • Video Abstracts
  • In-Press Preview
  • Clinical Research and Public Health
  • Research Letters
  • Letters to the Editor
  • Editorials
  • Commentaries
  • Editor's notes
  • Reviews
  • Viewpoints
  • 100th anniversary
  • Top read articles
  • About
  • Editors
  • Consulting Editors
  • For authors
  • Publication ethics
  • Publication alerts by email
  • Advertising
  • Job board
  • Contact
IFN-γ is a direct driver of crypt hyperplasia in celiac disease
Jorunn Stamnaes, Daniel Stray, M. Fleur du Pré, Louise F. Risnes, Alisa E. Dewan, Jakeer Shaik, Maria Stensland, Knut E.A. Lundin, Ludvig M. Sollid
Jorunn Stamnaes, Daniel Stray, M. Fleur du Pré, Louise F. Risnes, Alisa E. Dewan, Jakeer Shaik, Maria Stensland, Knut E.A. Lundin, Ludvig M. Sollid
View: Text | PDF
Research Article Gastroenterology Immunology Inflammation

IFN-γ is a direct driver of crypt hyperplasia in celiac disease

  • Text
  • PDF
Abstract

Crypt hyperplasia is a key feature of celiac disease (CeD) and several other small intestinal inflammatory conditions. Analysis of the gut epithelial crypt zone by mass spectrometry–based tissue proteomics revealed a strong IFN-γ signal in active CeD. This signal, hallmarked by increased expression of MHC molecules, was paralleled by diminished expression of proteins associated with fatty acid metabolism. Crypt hyperplasia and the same proteomic changes were observed in WT mice administered IFN-γ. In mice with conditional KO of the IFN-γ receptor in gut epithelial cells, these signature morphological and proteomic changes were not induced with IFN-γ administration. IFN-γ was thus a driver of crypt hyperplasia in CeD by acting directly on crypt epithelial cells. The results are relevant to other enteropathies with involvement of IFN-γ.

Authors

Jorunn Stamnaes, Daniel Stray, M. Fleur du Pré, Louise F. Risnes, Alisa E. Dewan, Jakeer Shaik, Maria Stensland, Knut E.A. Lundin, Ludvig M. Sollid

×

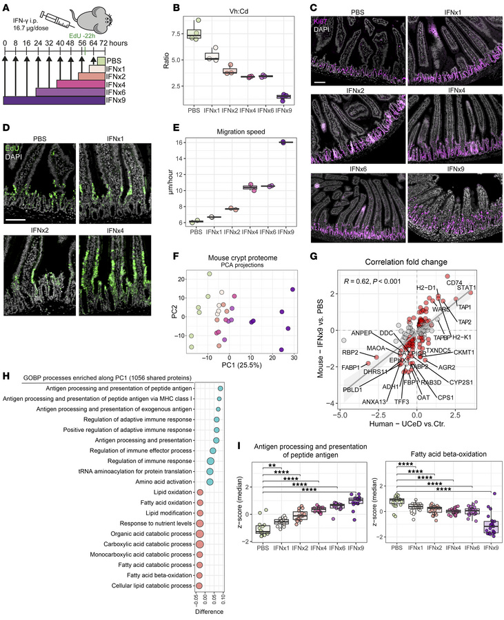
Figure 4

Small intestinal tissue remodeling induced by IFN-γ in mice.

Options: View larger image (or click on image) Download as PowerPoint
Small intestinal tissue remodeling induced by IFN-γ in mice.
(A) Scheme ...
(A) Scheme depicting the IFN-γ injection regime. Mice were injected intraperitoneally at 8-hour intervals with 16.7 μg IFN-γ in PBS or PBS alone, followed by euthanasia 8 hours after the last injection. A subset of the mice were injected with EdU 22 hours prior to euthanasia. (B and C) Measurement of the Vh/Cd ratio (B) based on Ki67 staining (C) to define crypt depth and nuclei staining to define the villous length. Each data point represents 1 mouse, and data were pooled from 3 independent experiments. For each mouse, 3–6 pairs of villous heights and crypt depths were measured per image from 3–5 separate images across the proximal small intestine. (C) Representative images of Ki67 staining are shown. Scale bar: 100 μm. (D and E) Assessment of the cell migration rate from measurement of the EdU front. (D) Representative images are shown. Scale bar: 100 μm. For PBS and IFNx4, the same sections are shown in C and D, with staining for Ki67 and EdU, respectively. (E) Migration speed calculated from measurement of the distance from the crypt bottom to the EdU migration front divided by 22 hours. Each data point represents 1 mouse, and data were pooled from 2 independent experiments. For each mouse, 3–5 crypts were measured per image from 5–7 images across the proximal small intestine. The migration speed for IFNx9 reflects an approximation, as EdU+ cells had reached the villous tip. (F–I) Crypt proteome analysis of proximal small intestine from IFN-γ–treated mice. (F) PCA based on expression of 3,355 proteins. Each data point represents values averaged per mouse (n = 28). (G) Correlation of log2-transformed fold change for UCeD versus control DEPs and mouse orthologs comparing IFNx9 with PBS. Colored dots reflect DEPs for IFNx9 versus PBS (2-sample Student’s t test). (H) Top-20 most enriched GO biological processes along PC1 following filtering on proteins that are shared between mouse and human crypt proteome datasets (n = 1,056). (I) Expression of proteins mapped to the indicated enriched pathways. Each data point represents 1 protein and shows the median z-scored expression per treatment group. **P < 0.01 and ****P < 0.0001, by Mann-Whitney U test with Benjamin-Hochberg correction for multiple testing.

Copyright © 2025 American Society for Clinical Investigation
ISSN: 0021-9738 (print), 1558-8238 (online)

Sign up for email alerts