Go to JCI Insight
  • About
  • Editors
  • Consulting Editors
  • For authors
  • Publication ethics
  • Publication alerts by email
  • Advertising
  • Job board
  • Contact
  • Clinical Research and Public Health
  • Current issue
  • Past issues
  • By specialty
    • COVID-19
    • Cardiology
    • Gastroenterology
    • Immunology
    • Metabolism
    • Nephrology
    • Neuroscience
    • Oncology
    • Pulmonology
    • Vascular biology
    • All ...
  • Videos
    • Conversations with Giants in Medicine
    • Video Abstracts
  • Reviews
    • View all reviews ...
    • Clinical innovation and scientific progress in GLP-1 medicine (Nov 2025)
    • Pancreatic Cancer (Jul 2025)
    • Complement Biology and Therapeutics (May 2025)
    • Evolving insights into MASLD and MASH pathogenesis and treatment (Apr 2025)
    • Microbiome in Health and Disease (Feb 2025)
    • Substance Use Disorders (Oct 2024)
    • Clonal Hematopoiesis (Oct 2024)
    • View all review series ...
  • Viewpoint
  • Collections
    • In-Press Preview
    • Clinical Research and Public Health
    • Research Letters
    • Letters to the Editor
    • Editorials
    • Commentaries
    • Editor's notes
    • Reviews
    • Viewpoints
    • 100th anniversary
    • Top read articles

  • Current issue
  • Past issues
  • Specialties
  • Reviews
  • Review series
  • Conversations with Giants in Medicine
  • Video Abstracts
  • In-Press Preview
  • Clinical Research and Public Health
  • Research Letters
  • Letters to the Editor
  • Editorials
  • Commentaries
  • Editor's notes
  • Reviews
  • Viewpoints
  • 100th anniversary
  • Top read articles
  • About
  • Editors
  • Consulting Editors
  • For authors
  • Publication ethics
  • Publication alerts by email
  • Advertising
  • Job board
  • Contact
IL-17–producing γδ T cells in the tumor microenvironment promote radioresistance in mice
Yue Deng, Xixi Liu, Xiao Yang, Wenwen Wei, Jiacheng Wang, Zheng Yang, Yajie Sun, Yan Hu, Haibo Zhang, Yijun Wang, Zhanjie Zhang, Lu Wen, Fang Huang, Kunyu Yang, Chao Wan
Yue Deng, Xixi Liu, Xiao Yang, Wenwen Wei, Jiacheng Wang, Zheng Yang, Yajie Sun, Yan Hu, Haibo Zhang, Yijun Wang, Zhanjie Zhang, Lu Wen, Fang Huang, Kunyu Yang, Chao Wan
View: Text | PDF
Research Article Immunology Oncology

IL-17–producing γδ T cells in the tumor microenvironment promote radioresistance in mice

  • Text
  • PDF
Abstract

The immunosuppressive tumor microenvironment (TME) drives radioresistance, but the role of γδ T cells in regulating radiosensitivity remains incompletely understood. In this study, we found that γδ T cell infiltration in the TME substantially increased after radiotherapy and contributed to radioresistance. Depletion of γδ T cells enhanced radiosensitivity. Single-cell RNA-seq revealed that γδ T cells in the postradiotherapy TME were characterized by the expression of Zbtb16, Il23r, and Il17a, and served as the primary source of IL-17A. These γδ T cells promoted radioresistance by recruiting myeloid-derived suppressor cells and suppressing T cell activation. Mechanistically, radiotherapy-induced tumor cell–derived microparticles containing dsDNA activated the cGAS-STING/NF-κB signaling pathway in macrophages, upregulating the expression of the chemokine CCL20, which was critical for γδ T cell recruitment. Targeting γδ T cells and IL-17A enhanced radiosensitivity and improved the efficacy of radiotherapy combined with anti-PD-1 immunotherapy, providing potential therapeutic strategies to overcome radioresistance.

Authors

Yue Deng, Xixi Liu, Xiao Yang, Wenwen Wei, Jiacheng Wang, Zheng Yang, Yajie Sun, Yan Hu, Haibo Zhang, Yijun Wang, Zhanjie Zhang, Lu Wen, Fang Huang, Kunyu Yang, Chao Wan

×

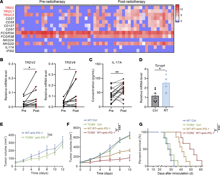
Figure 6

Clinical relevance between γδ T cells and radiotherapy.

Options: View larger image (or click on image) Download as PowerPoint
Clinical relevance between γδ T cells and radiotherapy.
(A) Transcriptom...
(A) Transcriptomic analysis of pancreatic cancer patient samples shows increased expression of TCR-encoding genes in γδ T cells after radiotherapy (GSE225767). (B) Relative mRNA expression of TRDV2 and TRGV9 in peripheral blood PBMCs from patients with lung cancer before and after radiotherapy (n = 10 paired samples). (C) IL-17A concentrations in plasma from lung cancer patients before and after radiotherapy measured by ELISA (n = 19 paired samples). (D) Relative mRNA expression of Tcrvg4 in peripheral blood PBMCs from LLC subcutaneous tumor-bearing mice after radiotherapy (n = 6 per group). (E) Tumor growth curves of LLC subcutaneous tumors in corresponding groups with anti-PD-1 treatment (n = 6–9 per group). (F) Tumor growth curves of LLC subcutaneous tumors in corresponding groups (n = 6–7 per group). (G) Kaplan-Meier survival plot of LLC lung cancer-bearing mice in the corresponding groups (n = 6–7 per group). *P < 0.05; **P < 0.01; ***P < 0.001. Paired 2-tailed t test (B and C), Unpaired 2-tailed Student’s t test (D), 2-way ANOVA (E and F), Log-rank (Mantel-Cox) test (G).

Copyright © 2026 American Society for Clinical Investigation
ISSN: 0021-9738 (print), 1558-8238 (online)

Sign up for email alerts