Go to JCI Insight
  • About
  • Editors
  • Consulting Editors
  • For authors
  • Publication ethics
  • Publication alerts by email
  • Advertising
  • Job board
  • Contact
  • Clinical Research and Public Health
  • Current issue
  • Past issues
  • By specialty
    • COVID-19
    • Cardiology
    • Gastroenterology
    • Immunology
    • Metabolism
    • Nephrology
    • Neuroscience
    • Oncology
    • Pulmonology
    • Vascular biology
    • All ...
  • Videos
    • ASCI Milestone Awards
    • Video Abstracts
    • Conversations with Giants in Medicine
  • Reviews
    • View all reviews ...
    • Clinical innovation and scientific progress in GLP-1 medicine (Nov 2025)
    • Pancreatic Cancer (Jul 2025)
    • Complement Biology and Therapeutics (May 2025)
    • Evolving insights into MASLD and MASH pathogenesis and treatment (Apr 2025)
    • Microbiome in Health and Disease (Feb 2025)
    • Substance Use Disorders (Oct 2024)
    • Clonal Hematopoiesis (Oct 2024)
    • View all review series ...
  • Viewpoint
  • Collections
    • In-Press Preview
    • Clinical Research and Public Health
    • Research Letters
    • Letters to the Editor
    • Editorials
    • Commentaries
    • Editor's notes
    • Reviews
    • Viewpoints
    • 100th anniversary
    • Top read articles

  • Current issue
  • Past issues
  • Specialties
  • Reviews
  • Review series
  • ASCI Milestone Awards
  • Video Abstracts
  • Conversations with Giants in Medicine
  • In-Press Preview
  • Clinical Research and Public Health
  • Research Letters
  • Letters to the Editor
  • Editorials
  • Commentaries
  • Editor's notes
  • Reviews
  • Viewpoints
  • 100th anniversary
  • Top read articles
  • About
  • Editors
  • Consulting Editors
  • For authors
  • Publication ethics
  • Publication alerts by email
  • Advertising
  • Job board
  • Contact
Activin A secretion by muscle-repairing macrophages induces heterotopic ossification in mice
Wenqiang Yin, Kazuo Okamoto, Asuka Terashima, Warunee Pluemsakunthai, Takehito Ono, Taku Ito-Kureha, Shizuo Akira, Yoshinobu Hashizume, Roland Baron, Satoshi Ueha, Kouji Matsushima, Martin M. Matzuk, Yuji Mishina, Hiroshi Takayanagi
Wenqiang Yin, Kazuo Okamoto, Asuka Terashima, Warunee Pluemsakunthai, Takehito Ono, Taku Ito-Kureha, Shizuo Akira, Yoshinobu Hashizume, Roland Baron, Satoshi Ueha, Kouji Matsushima, Martin M. Matzuk, Yuji Mishina, Hiroshi Takayanagi
View: Text | PDF
Research Article Bone biology Immunology Muscle biology

Activin A secretion by muscle-repairing macrophages induces heterotopic ossification in mice

  • Text
  • PDF
Abstract

The immune system is not only essential for host defense, but it is also involved in tissue maintenance and disease pathogenesis. Macrophages play a key role in tissue repair, fibrosis, and tumorigenesis, but the mechanisms underlying their multifunctionality have not been fully explored. Here, we identified Mrep (Ly6ChiCX3CR1loPDPN+CD9+) as a crucial subset of macrophages for muscle regeneration after muscle injury. Muscle regeneration required Mrep-derived activin A, which was produced via the TLR4/TIR domain–containing adapter-inducing interferon-β/TANK-binding kinase 1/interferon regulatory factor 3/7 signaling pathway in response to muscle injury. Mrep exerted pathological effects by secreting activin A in a model of genetically induced heterotopic ossification (HO), which was suppressed by TLR4 inhibition. Thus, this study elucidates the context-dependent functions of macrophages and the link between injury and HO, suggesting that Mrep is a potential therapeutic target for regenerating muscles and suppressing HO.

Authors

Wenqiang Yin, Kazuo Okamoto, Asuka Terashima, Warunee Pluemsakunthai, Takehito Ono, Taku Ito-Kureha, Shizuo Akira, Yoshinobu Hashizume, Roland Baron, Satoshi Ueha, Kouji Matsushima, Martin M. Matzuk, Yuji Mishina, Hiroshi Takayanagi

×

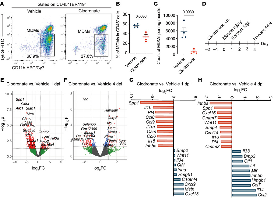
Figure 1

Macrophage depletion reduces muscle injury–induced activin A expression.

Options: View larger image (or click on image) Download as PowerPoint
Macrophage depletion reduces muscle injury–induced activin A expression....
(A–C) Representative flow cytometry plots (A) and statistical analysis (B and C) showing the frequency and number of neutrophils (CD11b+Ly6G+) and MDMs (CD11b+Ly6G–) in muscle tissue at 1 dpi of the mice treated with either 150 μL vehicle (n = 4) or clodronate (n = 4). (D) Experimental timeline of sample preparation for bulk RNA-seq. WT mice were injected intraperitoneally with 150 μL of vehicle or clodronate 2 days prior to muscle injury. Muscle injury was induced on day 0. Injured muscle samples were harvested at 1 dpi (vehicle, n = 2; clodronate, n = 3) and 4 dpi (vehicle, n = 2; clodronate, n = 2). (E and F) DEGs in muscle of clodronate-injected mice at 1 dpi (E) and 4 dpi (F) compared with vehicle-injected mice. Cutoff lines are drawn at log2fold change (FC) = ±1 and P = 0.05. Red dots represent genes with an absolute log2FC ≥ 1 and P < 0.05. Blue dots represent genes with an absolute log2FC < 1 and P < 0.05. Green dots represent genes with an absolute log2FC ≥ 1 and P > 0.05. (G and H) Top 10 DEGs encoding soluble factors (GO term: cytokine activity), ranked by FC, in muscles of clodronate-injected mice compared with vehicle-injected mice at 1 dpi (G) and 4 dpi (H). The P values were calculated using unpaired 2-tailed t test (B and C). A P value < 0.05 was considered significant. Data are shown as the mean ± SEM, and symbols represent individual mice (B and C).

Copyright © 2026 American Society for Clinical Investigation
ISSN: 0021-9738 (print), 1558-8238 (online)

Sign up for email alerts