Go to JCI Insight
  • About
  • Editors
  • Consulting Editors
  • For authors
  • Publication ethics
  • Publication alerts by email
  • Advertising
  • Job board
  • Contact
  • Clinical Research and Public Health
  • Current issue
  • Past issues
  • By specialty
    • COVID-19
    • Cardiology
    • Gastroenterology
    • Immunology
    • Metabolism
    • Nephrology
    • Neuroscience
    • Oncology
    • Pulmonology
    • Vascular biology
    • All ...
  • Videos
    • ASCI Milestone Awards
    • Video Abstracts
    • Conversations with Giants in Medicine
  • Reviews
    • View all reviews ...
    • Neurodegeneration (Mar 2026)
    • Clinical innovation and scientific progress in GLP-1 medicine (Nov 2025)
    • Pancreatic Cancer (Jul 2025)
    • Complement Biology and Therapeutics (May 2025)
    • Evolving insights into MASLD and MASH pathogenesis and treatment (Apr 2025)
    • Microbiome in Health and Disease (Feb 2025)
    • Substance Use Disorders (Oct 2024)
    • View all review series ...
  • Viewpoint
  • Collections
    • In-Press Preview
    • Clinical Research and Public Health
    • Research Letters
    • Letters to the Editor
    • Editorials
    • Commentaries
    • Editor's notes
    • Reviews
    • Viewpoints
    • 100th anniversary
    • Top read articles

  • Current issue
  • Past issues
  • Specialties
  • Reviews
  • Review series
  • ASCI Milestone Awards
  • Video Abstracts
  • Conversations with Giants in Medicine
  • In-Press Preview
  • Clinical Research and Public Health
  • Research Letters
  • Letters to the Editor
  • Editorials
  • Commentaries
  • Editor's notes
  • Reviews
  • Viewpoints
  • 100th anniversary
  • Top read articles
  • About
  • Editors
  • Consulting Editors
  • For authors
  • Publication ethics
  • Publication alerts by email
  • Advertising
  • Job board
  • Contact
Double-positive T cells form heterotypic clusters with circulating tumor cells to foster cancer metastasis
David Scholten, Lamiaa El-Shennawy, Yuzhi Jia, Youbin Zhang, Elizabeth Hyun, Carolina Reduzzi, Andrew D. Hoffmann, Hannah F. Almubarak, Fangjia Tong, Nurmaa K. Dashzeveg, Yuanfei Sun, Joshua R. Squires, Janice Lu, Leonidas C. Platanias, Clive H. Wasserfall, William J. Gradishar, Massimo Cristofanilli, Deyu Fang, Huiping Liu
David Scholten, Lamiaa El-Shennawy, Yuzhi Jia, Youbin Zhang, Elizabeth Hyun, Carolina Reduzzi, Andrew D. Hoffmann, Hannah F. Almubarak, Fangjia Tong, Nurmaa K. Dashzeveg, Yuanfei Sun, Joshua R. Squires, Janice Lu, Leonidas C. Platanias, Clive H. Wasserfall, William J. Gradishar, Massimo Cristofanilli, Deyu Fang, Huiping Liu
View: Text | PDF
Research Article Clinical Research Immunology Oncology

Double-positive T cells form heterotypic clusters with circulating tumor cells to foster cancer metastasis

  • Text
  • PDF
Abstract

The immune ecosystem is central to maintaining effective defensive responses. However, it remains largely understudied how immune cells in the peripheral blood interact with circulating tumor cells (CTCs) in metastasis. Here, blood analysis of patients with advanced breast cancer revealed that over 75% of CTC-positive blood specimens contained heterotypic CTC clusters with CD45+ white blood cells (WBCs), which correlates with breast cancer subtypes, racial groups, and decreased survival. CTC-WBC clusters included overrepresented T cells and underrepresented neutrophils. Specifically, a rare subset of CD4 and CD8 double-positive T (DPT) cells was 140-fold enriched in CTC clusters versus their frequency in WBCs. DPT cells shared properties with CD4+ and CD8+ T cells but exhibited unique features of T cell exhaustion and immune suppression. Mechanistically, the integrin heterodimer α4β1, also named very late antigen 4 (VLA-4), in DPT cells and its ligand, VCAM1, in tumor cells are essential mediators of DPT-CTC clusters. Neoadjuvant administration of anti-VLA-4 neutralizing antibodies markedly blocked CTC–DPT clusters, inhibited metastasis, and extended mouse survival. These findings highlight a pivotal role of rare DPT cells in fostering cancer dissemination through CTC clustering. It lays a foundation for developing innovative biomarker-guided therapeutic strategies to prevent and target cancer metastasis.

Authors

David Scholten, Lamiaa El-Shennawy, Yuzhi Jia, Youbin Zhang, Elizabeth Hyun, Carolina Reduzzi, Andrew D. Hoffmann, Hannah F. Almubarak, Fangjia Tong, Nurmaa K. Dashzeveg, Yuanfei Sun, Joshua R. Squires, Janice Lu, Leonidas C. Platanias, Clive H. Wasserfall, William J. Gradishar, Massimo Cristofanilli, Deyu Fang, Huiping Liu

×

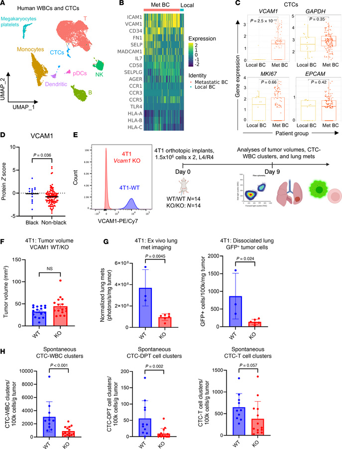
Figure 5

Targeting VCAM1 inhibits spontaneous lung metastasis and CTC-DPT clusters in vivo.

Options: View larger image (or click on image) Download as PowerPoint
Targeting VCAM1 inhibits spontaneous lung metastasis and CTC-DPT cluster...
(A) UMAP plot of CTCs and WBCs analyzed from a scRNA-Seq dataset of patients with breast cancer. (B and C) Heatmap of ligand adhesion molecules (B) and gene expression bar graph of VCAM1 and control genes GAPDH, MKI67, and EPCAM via scRNA-Seq (C) in CTCs isolated from the patients with local and metastatic (Met) breast cancer (BC). Two-tailed unpaired t test. N = 138 for Met BC group and 14 for local BC group. (D) Plot of proteomic VCAM1 in nontreated breast cancer tumors of Black and non-Black patients. Unpaired, 1-tailed nonparametric t test. N = 14 for Black patients and 108 for non-Black. Black line on graph indicates median value. (E) Left: Flow histograms of mouse 4T1 tumor cells, WT, and Vcam1-KO. Right: Schematic depicting experimental design of orthotopic implants of eGFP+ 4T1 (WT and Vcam1-KO) tumors in BALB/c mice and subsequent analyses of tumor burden, CTCs, and lung metastasis. (F) Bar graphs of 4T1 primary tumor volumes, WT and Vcam1-KO, on day 9 (NS = not significantly changed, P > 0.05) prior to eGFP immunogen–triggered immune attacks in mice. N = 16 tumors. Two-tailed unpaired t test. (G) Bar graphs of lung metastatic signals of eGFP+ 4T1 cells detected via ex vivo fluorescence imaging of dissected lungs (left) and flow cytometry of dissociated eGFP+ cells from the mouse lungs (right). N = 3 for WT and 6 for KO. Unpaired, 2-tailed t test P values are displayed. (H) Bar graphs showing CTC-WBC clusters, CTC-T cell clusters, and CTC-DPT cell clusters in peripheral blood of mice with 4T1-NT control or VCAM1-KO tumors. N = 11 for WT and 14 for KO. Unpaired, 2-tailed t test P values are displayed.

Copyright © 2026 American Society for Clinical Investigation
ISSN: 0021-9738 (print), 1558-8238 (online)

Sign up for email alerts