Go to JCI Insight
  • About
  • Editors
  • Consulting Editors
  • For authors
  • Publication ethics
  • Publication alerts by email
  • Advertising
  • Job board
  • Contact
  • Clinical Research and Public Health
  • Current issue
  • Past issues
  • By specialty
    • COVID-19
    • Cardiology
    • Gastroenterology
    • Immunology
    • Metabolism
    • Nephrology
    • Neuroscience
    • Oncology
    • Pulmonology
    • Vascular biology
    • All ...
  • Videos
    • ASCI Milestone Awards
    • Video Abstracts
    • Conversations with Giants in Medicine
  • Reviews
    • View all reviews ...
    • Neurodegeneration (Mar 2026)
    • Clinical innovation and scientific progress in GLP-1 medicine (Nov 2025)
    • Pancreatic Cancer (Jul 2025)
    • Complement Biology and Therapeutics (May 2025)
    • Evolving insights into MASLD and MASH pathogenesis and treatment (Apr 2025)
    • Microbiome in Health and Disease (Feb 2025)
    • Substance Use Disorders (Oct 2024)
    • View all review series ...
  • Viewpoint
  • Collections
    • In-Press Preview
    • Clinical Research and Public Health
    • Research Letters
    • Letters to the Editor
    • Editorials
    • Commentaries
    • Editor's notes
    • Reviews
    • Viewpoints
    • 100th anniversary
    • Top read articles

  • Current issue
  • Past issues
  • Specialties
  • Reviews
  • Review series
  • ASCI Milestone Awards
  • Video Abstracts
  • Conversations with Giants in Medicine
  • In-Press Preview
  • Clinical Research and Public Health
  • Research Letters
  • Letters to the Editor
  • Editorials
  • Commentaries
  • Editor's notes
  • Reviews
  • Viewpoints
  • 100th anniversary
  • Top read articles
  • About
  • Editors
  • Consulting Editors
  • For authors
  • Publication ethics
  • Publication alerts by email
  • Advertising
  • Job board
  • Contact
Spinal α2δ-1 induces GluA3 degradation to regulate assembly of calcium-permeable AMPA receptors and pain hypersensitivity
Meng-Hua Zhou, Shao-Rui Chen, Daozhong Jin, Yuying Huang, Hong Chen, Guanxing Chen, Jiusheng Yan, Hui-Lin Pan
Meng-Hua Zhou, Shao-Rui Chen, Daozhong Jin, Yuying Huang, Hong Chen, Guanxing Chen, Jiusheng Yan, Hui-Lin Pan
View: Text | PDF
Research Article Aging Neuroscience

Spinal α2δ-1 induces GluA3 degradation to regulate assembly of calcium-permeable AMPA receptors and pain hypersensitivity

  • Text
  • PDF
Abstract

The increased prevalence of GluA2-lacking, Ca2+-permeable AMPA receptors (CP-AMPARs) at spinal cord sensory synapses amplifies nociceptive transmission and maintains chronic neuropathic pain. Nerve injury–induced upregulation of α2δ-1 disrupts the assembly of GluA1/GluA2 heteromers, favoring the synaptic incorporation of GluA1 homotetramers in the spinal dorsal horn. Although GluA1-GluA3 subunits are broadly expressed, whether α2δ-1 regulates GluA3-containing AMPARs remains unknown. Here, we unexpectedly found that coexpression with α2δ-1 — but not α2δ-2 or α2δ-3 — diminished GluA3 AMPAR currents and protein levels, an effect blocked by pregabalin, an α2δ-1 C-terminus peptide, or proteasome inhibition. Both nerve injury and α2δ-1 overexpression reduced protein levels of GluA3 and GluA2/GluA3 heteromers in the spinal cord. Furthermore, α2δ-1 coexpression or nerve injury increased GluA3 ubiquitination, with K861 at the C-terminus of GluA3 identified as a key ubiquitination site mediating α2δ-1–induced GluA3 degradation. Additionally, intrathecal delivery of the Gria3 gene reversed nerve injury–induced nociceptive hypersensitivity and synaptic CP-AMPARs by restoring protein levels of GluA3 and GluA2/GluA3 heteromers in the spinal cord. These findings reveal that α2δ-1 promotes GluA1 homotetramer assembly and synaptic CP-AMPAR expression by driving ubiquitin-proteasome–mediated degradation of GluA3, providing insights into the molecular mechanisms of neuropathic pain and the therapeutic actions of gabapentinoids.

Authors

Meng-Hua Zhou, Shao-Rui Chen, Daozhong Jin, Yuying Huang, Hong Chen, Guanxing Chen, Jiusheng Yan, Hui-Lin Pan

×

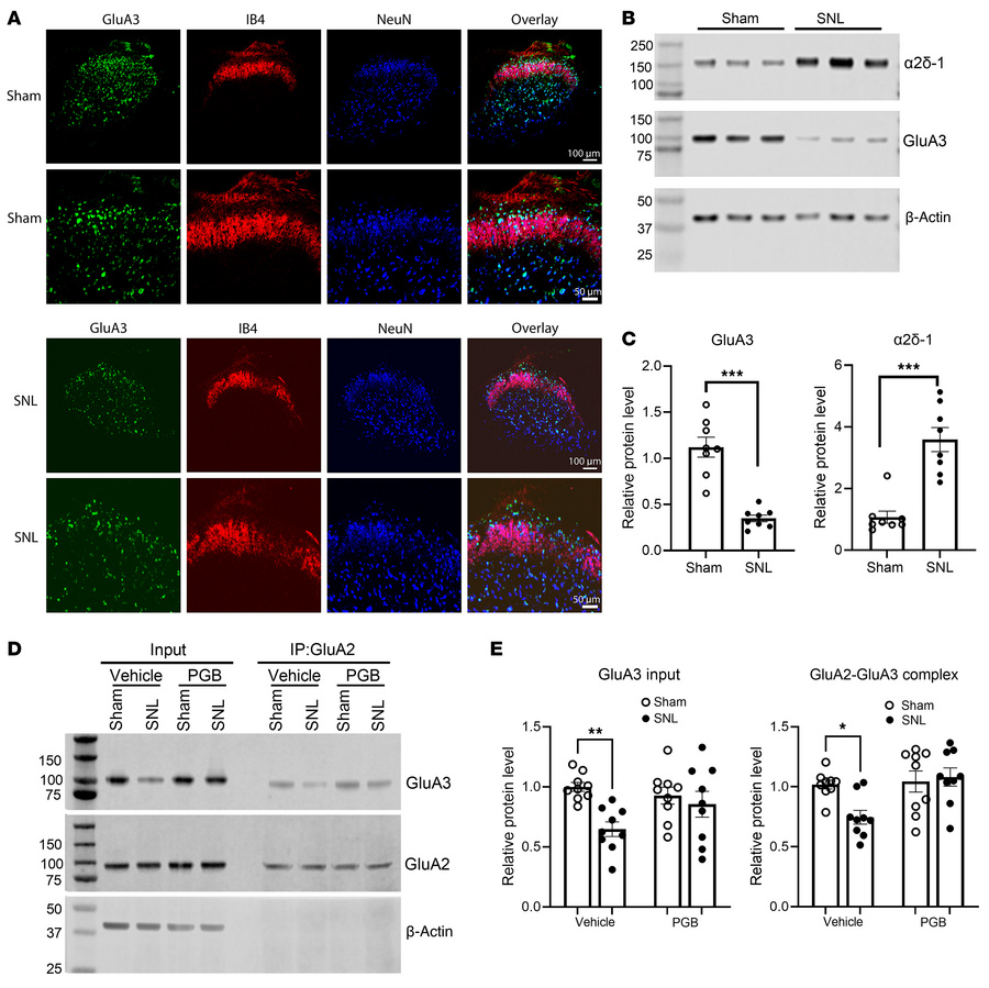
Figure 4

Pregabalin blocks nerve injury–induced reduction in GluA3 and GluA2/GluA3 protein levels in the spinal cord.

Options: View larger image (or click on image) Download as PowerPoint
Pregabalin blocks nerve injury–induced reduction in GluA3 and GluA2/GluA...
(A) Original confocal images show the distribution of GluA3 (green), IB4 (red), and NeuN (blue) in the spinal dorsal horn of sham control and SNL rats. Scale bars: 100 μm (upper panels), 50 μm (lower panels). (B and C) Representative immunoblot images (B) and quantification (C) show the protein levels of α2δ-1 and GluA3 in the dorsal spinal cord of sham control and SNL rats. β-Actin served as the internal control for normalizing the protein levels on the same gel (n = 8 mice per group). (D and E) Representative immunoblot images (D) and quantification (E) show the protein levels of GluA3 and GluA2/GluA3 complexes in the dorsal spinal cord from sham and SNL rats treated intrathecally with vehicle or 10 μg pregabalin (PGB; n = 9 rats per group) 3 weeks after surgery. Protein extracts from rat spinal cord tissues were immunoprecipitated using a rabbit GluA2 antibody or IgG. Immunoblotting was then performed using mouse GluA2, mouse GluA3, and mouse β-actin antibodies. β-Actin served as the internal control for normalizing GluA3 protein levels in the input. The corresponding immunoprecipitated GluA2 protein bands were used for normalizing GluA2/GluA3 protein complex levels. *P < 0.05, **P < 0.01, ***P < 0.001; 2-tailed Student’s t test in C; 2-way ANOVA followed by Tukey’s post hoc test in E. Data are expressed as means ± SEM.

Copyright © 2026 American Society for Clinical Investigation
ISSN: 0021-9738 (print), 1558-8238 (online)

Sign up for email alerts