Go to JCI Insight
  • About
  • Editors
  • Consulting Editors
  • For authors
  • Publication ethics
  • Publication alerts by email
  • Advertising
  • Job board
  • Contact
  • Clinical Research and Public Health
  • Current issue
  • Past issues
  • By specialty
    • COVID-19
    • Cardiology
    • Gastroenterology
    • Immunology
    • Metabolism
    • Nephrology
    • Neuroscience
    • Oncology
    • Pulmonology
    • Vascular biology
    • All ...
  • Videos
    • ASCI Milestone Awards
    • Video Abstracts
    • Conversations with Giants in Medicine
  • Reviews
    • View all reviews ...
    • Clinical innovation and scientific progress in GLP-1 medicine (Nov 2025)
    • Pancreatic Cancer (Jul 2025)
    • Complement Biology and Therapeutics (May 2025)
    • Evolving insights into MASLD and MASH pathogenesis and treatment (Apr 2025)
    • Microbiome in Health and Disease (Feb 2025)
    • Substance Use Disorders (Oct 2024)
    • Clonal Hematopoiesis (Oct 2024)
    • View all review series ...
  • Viewpoint
  • Collections
    • In-Press Preview
    • Clinical Research and Public Health
    • Research Letters
    • Letters to the Editor
    • Editorials
    • Commentaries
    • Editor's notes
    • Reviews
    • Viewpoints
    • 100th anniversary
    • Top read articles

  • Current issue
  • Past issues
  • Specialties
  • Reviews
  • Review series
  • ASCI Milestone Awards
  • Video Abstracts
  • Conversations with Giants in Medicine
  • In-Press Preview
  • Clinical Research and Public Health
  • Research Letters
  • Letters to the Editor
  • Editorials
  • Commentaries
  • Editor's notes
  • Reviews
  • Viewpoints
  • 100th anniversary
  • Top read articles
  • About
  • Editors
  • Consulting Editors
  • For authors
  • Publication ethics
  • Publication alerts by email
  • Advertising
  • Job board
  • Contact
Estrogen receptor signaling drives immune evasion and immunotherapy resistance in HR+ breast cancer
José Ángel Palomeque, Gabriel Serra-Mir, Sandra Blasco-Benito, Helena Brunel, Pau Torren-Duran, Iván Pérez-Núñez, Chiara Cannatá, Laura Comerma, Silvia Menendez, Sonia Servitja, Tamara Martos, Maria Castro, Rodrigo L. Borges, Joanna I. López-Velazco, Sara Manzano, Santiago Duro-Sánchez, Joaquín Arribas, María M. Caffarel, Ander Urruticoechea, José A. Seoane, Lluis Morey, Joan Albanell, Toni Celià-Terrassa
José Ángel Palomeque, Gabriel Serra-Mir, Sandra Blasco-Benito, Helena Brunel, Pau Torren-Duran, Iván Pérez-Núñez, Chiara Cannatá, Laura Comerma, Silvia Menendez, Sonia Servitja, Tamara Martos, Maria Castro, Rodrigo L. Borges, Joanna I. López-Velazco, Sara Manzano, Santiago Duro-Sánchez, Joaquín Arribas, María M. Caffarel, Ander Urruticoechea, José A. Seoane, Lluis Morey, Joan Albanell, Toni Celià-Terrassa
View: Text | PDF
Research Article Immunology Oncology

Estrogen receptor signaling drives immune evasion and immunotherapy resistance in HR+ breast cancer

  • Text
  • PDF
Abstract

Hormone receptor–positive (HR+) breast cancers (BCs) are typically “immune-cold,” poorly immune-infiltrated tumors that do not respond to immune-checkpoint blockade (ICB) therapies. Using clinical data, we report that estrogen receptor α (ERα) signaling was associated with immunosuppressive pathways and a lack of response to ICB in patients with HR+ BC. In this study, we validated ER-mediated immunosuppression by engineering and modulating the ER in preclinical models in vitro, in vivo, and ex vivo. Mechanistically, we found that ERα hijacked LCOR, a nuclear receptor corepressor, thereby preventing LCOR’s function in the induction of tumor immunogenicity and immune infiltration, which is normally observed in the absence of ERα, such as in ER– BC. In HR+ BC, we demonstrate that the molecular disruption of LCOR and ERα interaction using anti-ER therapies or using a mutant of the LCOR nuclear receptor–binding domain (LSKLL into LSKAA) that does not interact with ERα, restored the immunogenic functions of LCOR. Remarkably, the LCOR-ERα disruption converted HR+ BC immune-cold tumors into immune-hot tumors responsive to ICB by increased antigen presentation machinery expression, immune infiltration, T cell recognition, and T cell–mediated killing. In conclusion, ERα inhibition and the disruption of LCOR-ERα interaction represent a therapeutic strategy and an opportunity to elicit immunotherapeutic benefit in patients with HR+ BC.

Authors

José Ángel Palomeque, Gabriel Serra-Mir, Sandra Blasco-Benito, Helena Brunel, Pau Torren-Duran, Iván Pérez-Núñez, Chiara Cannatá, Laura Comerma, Silvia Menendez, Sonia Servitja, Tamara Martos, Maria Castro, Rodrigo L. Borges, Joanna I. López-Velazco, Sara Manzano, Santiago Duro-Sánchez, Joaquín Arribas, María M. Caffarel, Ander Urruticoechea, José A. Seoane, Lluis Morey, Joan Albanell, Toni Celià-Terrassa

×

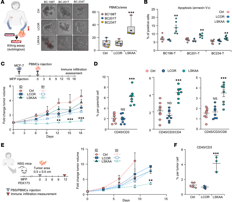
Figure 7

LSKAA-mediated immune reaction in different human HR+ BC specimens.

Options: View larger image (or click on image) Download as PowerPoint
LSKAA-mediated immune reaction in different human HR+ BC specimens.
(A) ...
(A) Confocal microscopy images of control, LCOR-OE, and LSKAA-OE PDOs from 3 patients with HR+ BC cocultured with autologous PBMCs. PBMCs are labeled with Cell Tracker (red). Original magnification, ×20. Graph shows quantification of PBMC infiltration across conditions. (B) Flow cytometric analysis of cell death: apoptosis (annexin V) from control, LCOR-OE and LSKAA-OE PDOs cocultured with autologous PBMCs. n = 5 independent biological replicates. (C) Growth curves of orthotopically transplanted tumors in NSG mice with (IH) or without (ID) injection of 10 × 106 PBMCs. n = 8 mice for each condition. (D) Flow cytometric analysis of the percentage of tumor-infiltrated lymphoid cells defined as CD45+CD3+, CD45+CD3+CD8+, and CD45+CD3+CD4+ T cells in control, LCOR-OE, and LSKAA-OE MCF-7 tumors. n = 8 individual biological replicates. (E) Growth curves of orthotopically implanted HR+ PDX173 in NSG mice under the following conditions: control, LCOR-OE, and LSKAA-OE plasmids. Mice were randomized into vehicle (ID) or injection of 10 × 106 PBMCs (IH) groups. n = 5 mice. (F) Flow cytometric analysis of the percentage of TILs (CD45+CD3+) in PDX173 control, LCOR-OE and LSKAA-OE cells. n = 5 mice for control and LCOR; n = 3 mice for LSKAA. Data represent the mean ± SEM (B–F). **P < 0.01 and ***P < 0.001, by 1-way ANOVA (A), 2-way ANOVA (B, D, and F), and mixed design ANOVA (C and E). Cells were gated as shown in Supplemental Figure 8A in B and as shown in Supplemental Figure 8B in D and F.

Copyright © 2026 American Society for Clinical Investigation
ISSN: 0021-9738 (print), 1558-8238 (online)

Sign up for email alerts