Go to JCI Insight
  • About
  • Editors
  • Consulting Editors
  • For authors
  • Publication ethics
  • Publication alerts by email
  • Advertising
  • Job board
  • Contact
  • Clinical Research and Public Health
  • Current issue
  • Past issues
  • By specialty
    • COVID-19
    • Cardiology
    • Gastroenterology
    • Immunology
    • Metabolism
    • Nephrology
    • Neuroscience
    • Oncology
    • Pulmonology
    • Vascular biology
    • All ...
  • Videos
    • ASCI Milestone Awards
    • Video Abstracts
    • Conversations with Giants in Medicine
  • Reviews
    • View all reviews ...
    • Clinical innovation and scientific progress in GLP-1 medicine (Nov 2025)
    • Pancreatic Cancer (Jul 2025)
    • Complement Biology and Therapeutics (May 2025)
    • Evolving insights into MASLD and MASH pathogenesis and treatment (Apr 2025)
    • Microbiome in Health and Disease (Feb 2025)
    • Substance Use Disorders (Oct 2024)
    • Clonal Hematopoiesis (Oct 2024)
    • View all review series ...
  • Viewpoint
  • Collections
    • In-Press Preview
    • Clinical Research and Public Health
    • Research Letters
    • Letters to the Editor
    • Editorials
    • Commentaries
    • Editor's notes
    • Reviews
    • Viewpoints
    • 100th anniversary
    • Top read articles

  • Current issue
  • Past issues
  • Specialties
  • Reviews
  • Review series
  • ASCI Milestone Awards
  • Video Abstracts
  • Conversations with Giants in Medicine
  • In-Press Preview
  • Clinical Research and Public Health
  • Research Letters
  • Letters to the Editor
  • Editorials
  • Commentaries
  • Editor's notes
  • Reviews
  • Viewpoints
  • 100th anniversary
  • Top read articles
  • About
  • Editors
  • Consulting Editors
  • For authors
  • Publication ethics
  • Publication alerts by email
  • Advertising
  • Job board
  • Contact
Estrogen receptor signaling drives immune evasion and immunotherapy resistance in HR+ breast cancer
José Ángel Palomeque, Gabriel Serra-Mir, Sandra Blasco-Benito, Helena Brunel, Pau Torren-Duran, Iván Pérez-Núñez, Chiara Cannatá, Laura Comerma, Silvia Menendez, Sonia Servitja, Tamara Martos, Maria Castro, Rodrigo L. Borges, Joanna I. López-Velazco, Sara Manzano, Santiago Duro-Sánchez, Joaquín Arribas, María M. Caffarel, Ander Urruticoechea, José A. Seoane, Lluis Morey, Joan Albanell, Toni Celià-Terrassa
José Ángel Palomeque, Gabriel Serra-Mir, Sandra Blasco-Benito, Helena Brunel, Pau Torren-Duran, Iván Pérez-Núñez, Chiara Cannatá, Laura Comerma, Silvia Menendez, Sonia Servitja, Tamara Martos, Maria Castro, Rodrigo L. Borges, Joanna I. López-Velazco, Sara Manzano, Santiago Duro-Sánchez, Joaquín Arribas, María M. Caffarel, Ander Urruticoechea, José A. Seoane, Lluis Morey, Joan Albanell, Toni Celià-Terrassa
View: Text | PDF
Research Article Immunology Oncology

Estrogen receptor signaling drives immune evasion and immunotherapy resistance in HR+ breast cancer

  • Text
  • PDF
Abstract

Hormone receptor–positive (HR+) breast cancers (BCs) are typically “immune-cold,” poorly immune-infiltrated tumors that do not respond to immune-checkpoint blockade (ICB) therapies. Using clinical data, we report that estrogen receptor α (ERα) signaling was associated with immunosuppressive pathways and a lack of response to ICB in patients with HR+ BC. In this study, we validated ER-mediated immunosuppression by engineering and modulating the ER in preclinical models in vitro, in vivo, and ex vivo. Mechanistically, we found that ERα hijacked LCOR, a nuclear receptor corepressor, thereby preventing LCOR’s function in the induction of tumor immunogenicity and immune infiltration, which is normally observed in the absence of ERα, such as in ER– BC. In HR+ BC, we demonstrate that the molecular disruption of LCOR and ERα interaction using anti-ER therapies or using a mutant of the LCOR nuclear receptor–binding domain (LSKLL into LSKAA) that does not interact with ERα, restored the immunogenic functions of LCOR. Remarkably, the LCOR-ERα disruption converted HR+ BC immune-cold tumors into immune-hot tumors responsive to ICB by increased antigen presentation machinery expression, immune infiltration, T cell recognition, and T cell–mediated killing. In conclusion, ERα inhibition and the disruption of LCOR-ERα interaction represent a therapeutic strategy and an opportunity to elicit immunotherapeutic benefit in patients with HR+ BC.

Authors

José Ángel Palomeque, Gabriel Serra-Mir, Sandra Blasco-Benito, Helena Brunel, Pau Torren-Duran, Iván Pérez-Núñez, Chiara Cannatá, Laura Comerma, Silvia Menendez, Sonia Servitja, Tamara Martos, Maria Castro, Rodrigo L. Borges, Joanna I. López-Velazco, Sara Manzano, Santiago Duro-Sánchez, Joaquín Arribas, María M. Caffarel, Ander Urruticoechea, José A. Seoane, Lluis Morey, Joan Albanell, Toni Celià-Terrassa

×

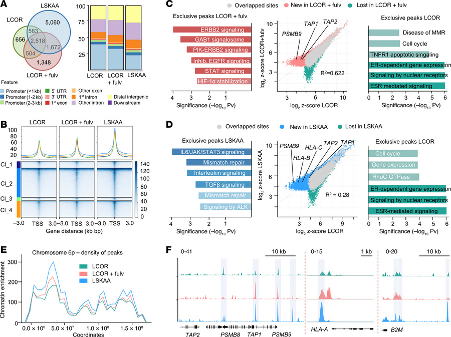
Figure 5

ER disruption relocates LCOR chromatin binding and increases LCOR location in APM loci.

Options: View larger image (or click on image) Download as PowerPoint
ER disruption relocates LCOR chromatin binding and increases LCOR locati...
(A) Venn diagram of overlapping peaks across conditions from MCF-7 ChIP-Seq: LCOR, LCOR+Fulv (1 μM, 24 hours), and LCOR_LSKAA. Bar plot depicts genomic features and gene-regulatory element distribution of ChIP-Seq samples in the indicated conditions. (B) Tornado plot of ChIP-Seq k-means clustering based on the z score from the 3 different conditions with 4 representative clusters (Cl). (C and D) Comparative analysis and scatter plot showing genome-wide changes of LCOR binding in LCOR-untreated versus LCOR+Fulv-treated (C) or LSKAA (D) MCF-7 cells. Red dots denote sites induced by fulvestrant, green dots denote sites lost by fulvestrant, blue dots denote sites induced by LSKAA, and gray dots denote sites unchanged by treatment. The R2 value is shown. Analysis of the REACTOME pathway of the gained and lost peaks ranked by –log10 P value. (E) Genomic distribution of LCOR in the chromosome 6p locus (MHC-I/APM region). Signal was obtained from the average of the ChIP-Seq analysis of 2 independent biological replicates. (F) ChIP-Seq peak occupancy of LCOR in genes involved in the APM pathway. The occupancy and scale are indicated. Shadows denote comparative peak enrichment. Data show a biological replicate.

Copyright © 2026 American Society for Clinical Investigation
ISSN: 0021-9738 (print), 1558-8238 (online)

Sign up for email alerts