Go to JCI Insight
  • About
  • Editors
  • Consulting Editors
  • For authors
  • Publication ethics
  • Publication alerts by email
  • Advertising
  • Job board
  • Contact
  • Clinical Research and Public Health
  • Current issue
  • Past issues
  • By specialty
    • COVID-19
    • Cardiology
    • Gastroenterology
    • Immunology
    • Metabolism
    • Nephrology
    • Neuroscience
    • Oncology
    • Pulmonology
    • Vascular biology
    • All ...
  • Videos
    • ASCI Milestone Awards
    • Video Abstracts
    • Conversations with Giants in Medicine
  • Reviews
    • View all reviews ...
    • Clinical innovation and scientific progress in GLP-1 medicine (Nov 2025)
    • Pancreatic Cancer (Jul 2025)
    • Complement Biology and Therapeutics (May 2025)
    • Evolving insights into MASLD and MASH pathogenesis and treatment (Apr 2025)
    • Microbiome in Health and Disease (Feb 2025)
    • Substance Use Disorders (Oct 2024)
    • Clonal Hematopoiesis (Oct 2024)
    • View all review series ...
  • Viewpoint
  • Collections
    • In-Press Preview
    • Clinical Research and Public Health
    • Research Letters
    • Letters to the Editor
    • Editorials
    • Commentaries
    • Editor's notes
    • Reviews
    • Viewpoints
    • 100th anniversary
    • Top read articles

  • Current issue
  • Past issues
  • Specialties
  • Reviews
  • Review series
  • ASCI Milestone Awards
  • Video Abstracts
  • Conversations with Giants in Medicine
  • In-Press Preview
  • Clinical Research and Public Health
  • Research Letters
  • Letters to the Editor
  • Editorials
  • Commentaries
  • Editor's notes
  • Reviews
  • Viewpoints
  • 100th anniversary
  • Top read articles
  • About
  • Editors
  • Consulting Editors
  • For authors
  • Publication ethics
  • Publication alerts by email
  • Advertising
  • Job board
  • Contact
Estrogen receptor signaling drives immune evasion and immunotherapy resistance in HR+ breast cancer
José Ángel Palomeque, Gabriel Serra-Mir, Sandra Blasco-Benito, Helena Brunel, Pau Torren-Duran, Iván Pérez-Núñez, Chiara Cannatá, Laura Comerma, Silvia Menendez, Sonia Servitja, Tamara Martos, Maria Castro, Rodrigo L. Borges, Joanna I. López-Velazco, Sara Manzano, Santiago Duro-Sánchez, Joaquín Arribas, María M. Caffarel, Ander Urruticoechea, José A. Seoane, Lluis Morey, Joan Albanell, Toni Celià-Terrassa
José Ángel Palomeque, Gabriel Serra-Mir, Sandra Blasco-Benito, Helena Brunel, Pau Torren-Duran, Iván Pérez-Núñez, Chiara Cannatá, Laura Comerma, Silvia Menendez, Sonia Servitja, Tamara Martos, Maria Castro, Rodrigo L. Borges, Joanna I. López-Velazco, Sara Manzano, Santiago Duro-Sánchez, Joaquín Arribas, María M. Caffarel, Ander Urruticoechea, José A. Seoane, Lluis Morey, Joan Albanell, Toni Celià-Terrassa
View: Text | PDF
Research Article Immunology Oncology

Estrogen receptor signaling drives immune evasion and immunotherapy resistance in HR+ breast cancer

  • Text
  • PDF
Abstract

Hormone receptor–positive (HR+) breast cancers (BCs) are typically “immune-cold,” poorly immune-infiltrated tumors that do not respond to immune-checkpoint blockade (ICB) therapies. Using clinical data, we report that estrogen receptor α (ERα) signaling was associated with immunosuppressive pathways and a lack of response to ICB in patients with HR+ BC. In this study, we validated ER-mediated immunosuppression by engineering and modulating the ER in preclinical models in vitro, in vivo, and ex vivo. Mechanistically, we found that ERα hijacked LCOR, a nuclear receptor corepressor, thereby preventing LCOR’s function in the induction of tumor immunogenicity and immune infiltration, which is normally observed in the absence of ERα, such as in ER– BC. In HR+ BC, we demonstrate that the molecular disruption of LCOR and ERα interaction using anti-ER therapies or using a mutant of the LCOR nuclear receptor–binding domain (LSKLL into LSKAA) that does not interact with ERα, restored the immunogenic functions of LCOR. Remarkably, the LCOR-ERα disruption converted HR+ BC immune-cold tumors into immune-hot tumors responsive to ICB by increased antigen presentation machinery expression, immune infiltration, T cell recognition, and T cell–mediated killing. In conclusion, ERα inhibition and the disruption of LCOR-ERα interaction represent a therapeutic strategy and an opportunity to elicit immunotherapeutic benefit in patients with HR+ BC.

Authors

José Ángel Palomeque, Gabriel Serra-Mir, Sandra Blasco-Benito, Helena Brunel, Pau Torren-Duran, Iván Pérez-Núñez, Chiara Cannatá, Laura Comerma, Silvia Menendez, Sonia Servitja, Tamara Martos, Maria Castro, Rodrigo L. Borges, Joanna I. López-Velazco, Sara Manzano, Santiago Duro-Sánchez, Joaquín Arribas, María M. Caffarel, Ander Urruticoechea, José A. Seoane, Lluis Morey, Joan Albanell, Toni Celià-Terrassa

×

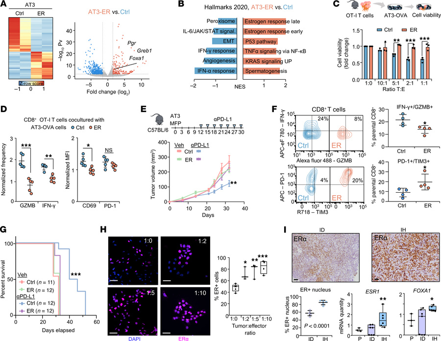
Figure 2

Preclinical modeling of ER-driven, immune-evasive BC cold tumors.

Options: View larger image (or click on image) Download as PowerPoint
Preclinical modeling of ER-driven, immune-evasive BC cold tumors.
(A) He...
(A) Heatmap of unsupervised hierarchical clustering analysis from RNA-Seq of AT3 vector control (Ctrl) and AT3-ER overexpression (ER). n = 2 independent biological replicates. The Z row score represents read counts. Volcano plot shows transcriptomics analysis from AT3-ER versus AT3 control RNA-Seq. Estrogen target genes are highlighted. (B) GSEA analysis of upregulated (red) and downregulated (blue) pathways (MSigDB hallmarks 2020) comparing AT3-ER versus AT3 control transcriptomes. Pathways are ranked by the NES. (C) CTL assay of AT3-OVA control and ER-OE cells treated with INF-γ (1 μg/mL) at different ratios of tumor (T) and effector (E) T cells isolated from OT-I mice. (D) Flow cytometric analysis of cytotoxic (GZMB+ and IFN-γ+) and activation (CD69+ and PD-1+) markers from CD8+OT-1+ T cells after coculturing with AT3-OVA control or ER-OE cells. n = 5 independent biological replicates. (E) Growth curves of AT3 and AT3-ER tumors in C57BL/6 mice. Once tumors reached 0.5 × 0.5 cm2 in size, mice were treated twice a week with vehicle or 7.5 mg/kg anti–PD-L1. n = 12 tumors per condition. (F) Flow cytometric analysis of cytotoxic (IFN-γ+GZMB+) or exhausted (PD-1+TIM3+) infiltrating CD8+ T cells from AT3 control or ER-OE tumors. n = 4 independent biological replicates. (G) Survival curves for AT3 control tumor– and ER tumor–bearing mice treated with vehicle or 7.5 mg/kg anti–PD-L1. (H) Representative images of ERα staining of mixed AT3-OVA control plus AT3-OVA-ER–OE cells. Scale bars: 50 μm. Box plot shows quantification of the ER+ percentage across different conditions of tumor/effector ratios and represents the IQR with individual points. (I) IHC images of ERα+ MCF-7 tumors from NSG mice transfused with human PBMCs (IH) or PBS (ID). Scale bars: 100 μM. Quantification graph showing the percentage of ERα positivity in the images. n = 5 biological replicates. RT-qPCR analysis of MCF-7 parental cells and MCF-7 tumors in ID and IH settings. n = 6 mice. Box plots represent the IQR with individual points. The P value from statistical analysis of ID versus IH is shown. Data represent the mean ± SEM (C–F). *P < 0.05, **P < 0.01, and ***P < 0.001, by 2-way ANOVA (C, D, and F), 1-way ANOVA (H and I), mixed-design ANOVA (E), and log-rank (Mantel-Cox) test (G). In D and F, cells were gated as shown in Supplemental Figure 8C. Veh, vehicle.

Copyright © 2026 American Society for Clinical Investigation
ISSN: 0021-9738 (print), 1558-8238 (online)

Sign up for email alerts