Go to JCI Insight
  • About
  • Editors
  • Consulting Editors
  • For authors
  • Publication ethics
  • Publication alerts by email
  • Advertising
  • Job board
  • Contact
  • Clinical Research and Public Health
  • Current issue
  • Past issues
  • By specialty
    • COVID-19
    • Cardiology
    • Gastroenterology
    • Immunology
    • Metabolism
    • Nephrology
    • Neuroscience
    • Oncology
    • Pulmonology
    • Vascular biology
    • All ...
  • Videos
    • ASCI Milestone Awards
    • Video Abstracts
    • Conversations with Giants in Medicine
  • Reviews
    • View all reviews ...
    • Clinical innovation and scientific progress in GLP-1 medicine (Nov 2025)
    • Pancreatic Cancer (Jul 2025)
    • Complement Biology and Therapeutics (May 2025)
    • Evolving insights into MASLD and MASH pathogenesis and treatment (Apr 2025)
    • Microbiome in Health and Disease (Feb 2025)
    • Substance Use Disorders (Oct 2024)
    • Clonal Hematopoiesis (Oct 2024)
    • View all review series ...
  • Viewpoint
  • Collections
    • In-Press Preview
    • Clinical Research and Public Health
    • Research Letters
    • Letters to the Editor
    • Editorials
    • Commentaries
    • Editor's notes
    • Reviews
    • Viewpoints
    • 100th anniversary
    • Top read articles

  • Current issue
  • Past issues
  • Specialties
  • Reviews
  • Review series
  • ASCI Milestone Awards
  • Video Abstracts
  • Conversations with Giants in Medicine
  • In-Press Preview
  • Clinical Research and Public Health
  • Research Letters
  • Letters to the Editor
  • Editorials
  • Commentaries
  • Editor's notes
  • Reviews
  • Viewpoints
  • 100th anniversary
  • Top read articles
  • About
  • Editors
  • Consulting Editors
  • For authors
  • Publication ethics
  • Publication alerts by email
  • Advertising
  • Job board
  • Contact
Estrogen receptor signaling drives immune evasion and immunotherapy resistance in HR+ breast cancer
José Ángel Palomeque, Gabriel Serra-Mir, Sandra Blasco-Benito, Helena Brunel, Pau Torren-Duran, Iván Pérez-Núñez, Chiara Cannatá, Laura Comerma, Silvia Menendez, Sonia Servitja, Tamara Martos, Maria Castro, Rodrigo L. Borges, Joanna I. López-Velazco, Sara Manzano, Santiago Duro-Sánchez, Joaquín Arribas, María M. Caffarel, Ander Urruticoechea, José A. Seoane, Lluis Morey, Joan Albanell, Toni Celià-Terrassa
José Ángel Palomeque, Gabriel Serra-Mir, Sandra Blasco-Benito, Helena Brunel, Pau Torren-Duran, Iván Pérez-Núñez, Chiara Cannatá, Laura Comerma, Silvia Menendez, Sonia Servitja, Tamara Martos, Maria Castro, Rodrigo L. Borges, Joanna I. López-Velazco, Sara Manzano, Santiago Duro-Sánchez, Joaquín Arribas, María M. Caffarel, Ander Urruticoechea, José A. Seoane, Lluis Morey, Joan Albanell, Toni Celià-Terrassa
View: Text | PDF
Research Article Immunology Oncology

Estrogen receptor signaling drives immune evasion and immunotherapy resistance in HR+ breast cancer

  • Text
  • PDF
Abstract

Hormone receptor–positive (HR+) breast cancers (BCs) are typically “immune-cold,” poorly immune-infiltrated tumors that do not respond to immune-checkpoint blockade (ICB) therapies. Using clinical data, we report that estrogen receptor α (ERα) signaling was associated with immunosuppressive pathways and a lack of response to ICB in patients with HR+ BC. In this study, we validated ER-mediated immunosuppression by engineering and modulating the ER in preclinical models in vitro, in vivo, and ex vivo. Mechanistically, we found that ERα hijacked LCOR, a nuclear receptor corepressor, thereby preventing LCOR’s function in the induction of tumor immunogenicity and immune infiltration, which is normally observed in the absence of ERα, such as in ER– BC. In HR+ BC, we demonstrate that the molecular disruption of LCOR and ERα interaction using anti-ER therapies or using a mutant of the LCOR nuclear receptor–binding domain (LSKLL into LSKAA) that does not interact with ERα, restored the immunogenic functions of LCOR. Remarkably, the LCOR-ERα disruption converted HR+ BC immune-cold tumors into immune-hot tumors responsive to ICB by increased antigen presentation machinery expression, immune infiltration, T cell recognition, and T cell–mediated killing. In conclusion, ERα inhibition and the disruption of LCOR-ERα interaction represent a therapeutic strategy and an opportunity to elicit immunotherapeutic benefit in patients with HR+ BC.

Authors

José Ángel Palomeque, Gabriel Serra-Mir, Sandra Blasco-Benito, Helena Brunel, Pau Torren-Duran, Iván Pérez-Núñez, Chiara Cannatá, Laura Comerma, Silvia Menendez, Sonia Servitja, Tamara Martos, Maria Castro, Rodrigo L. Borges, Joanna I. López-Velazco, Sara Manzano, Santiago Duro-Sánchez, Joaquín Arribas, María M. Caffarel, Ander Urruticoechea, José A. Seoane, Lluis Morey, Joan Albanell, Toni Celià-Terrassa

×

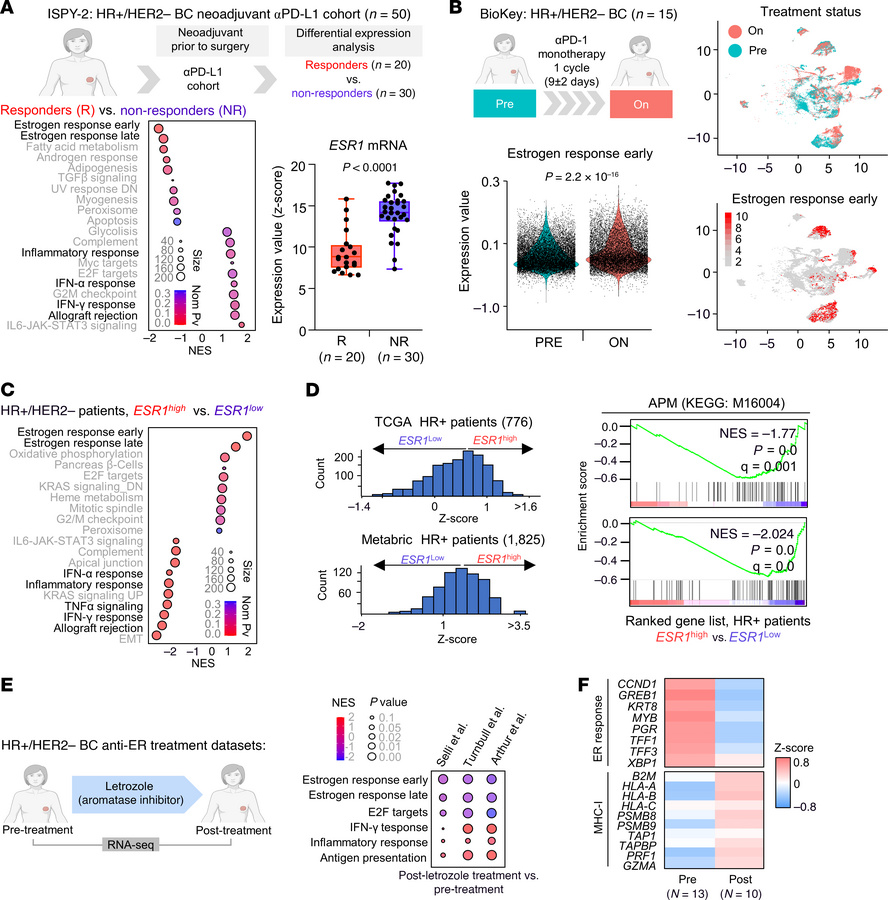
Figure 1

ER signaling is associated with immunotherapy resistance and reduced immunogenic pathways in patients.

Options: View larger image (or click on image) Download as PowerPoint
ER signaling is associated with immunotherapy resistance and reduced imm...
(A) GSEA of ranked transcripts for HR+HER2– BC patients classified as Rs (pCRs) versus NRs to the neoadjuvant anti–PD-L1/olaparib/Nab-paclitaxel arm of the ISPY-2 clinical trial (12). Data were ranked according to the normalized enrichment score (NES). Bubble size represents signature gene size, and the color scale depicts the nominal P value. Analysis of ESR1 mRNA levels in R and NR patients. Box plot represents the IQR with individual points. The adjusted P value was determined by Benjamini-Hochberg correction. αPD-L1, anti–PD-L1. (B) Analysis of scRNA-Seq of tumor cells from HR+ patients treated with anti–PD-1 (n = 15) from the BioKey clinical trial (45). Violin plot shows the estrogen response early signature (hallmarks, M5906), calculated using the Seurat function for patients before (Pre) and after (On) 1 cycle of anti–PD-1 monotherapy. Uniform manifold approximation and projection (UMAP) representation of time points (On and Pre) and overlapping signature expression with the color scale expression score. The P value shown was determined by Wilcoxon’s paired test for Pre versus On. (C) GSEA of ranked transcripts comparing ESR1hi versus ESR1lo HR+HER2– BC patients from the METABRIC BC public dataset. Data were ranked according to the NES. Bubble size represents the signature gene size, and the color scale depicts the nominal P value. (D) GSEA of APM (KEGG code: M16004) comparing ESR1hi versus ESR1lo patients ranked from ESR1 mRNA median expression of HR+HER2– group in METABRIC and TCGA datasets. Distribution of ESR1 mRNA levels across patients is shown as a z score. (E) GSEA of hallmark transcripts (estrogen response early, estrogen response late, E2F targets, IFN-γ response, and inflammatory response) and KEGG legacy (APM) comparing transcriptomes of patients before treatment versus 2 weeks after letrozole therapy from specified datasets (46–48). Bubble size represents the nominal P value, and color depicts the NES. (F) Heatmap of the expression (z score) of genes related to an estrogen response and MHC-I pathways for patients before treatment and 2 weeks after letrozole therapy.

Copyright © 2026 American Society for Clinical Investigation
ISSN: 0021-9738 (print), 1558-8238 (online)

Sign up for email alerts