Go to JCI Insight
  • About
  • Editors
  • Consulting Editors
  • For authors
  • Publication ethics
  • Publication alerts by email
  • Advertising
  • Job board
  • Contact
  • Clinical Research and Public Health
  • Current issue
  • Past issues
  • By specialty
    • COVID-19
    • Cardiology
    • Gastroenterology
    • Immunology
    • Metabolism
    • Nephrology
    • Neuroscience
    • Oncology
    • Pulmonology
    • Vascular biology
    • All ...
  • Videos
    • ASCI Milestone Awards
    • Video Abstracts
    • Conversations with Giants in Medicine
  • Reviews
    • View all reviews ...
    • Clinical innovation and scientific progress in GLP-1 medicine (Nov 2025)
    • Pancreatic Cancer (Jul 2025)
    • Complement Biology and Therapeutics (May 2025)
    • Evolving insights into MASLD and MASH pathogenesis and treatment (Apr 2025)
    • Microbiome in Health and Disease (Feb 2025)
    • Substance Use Disorders (Oct 2024)
    • Clonal Hematopoiesis (Oct 2024)
    • View all review series ...
  • Viewpoint
  • Collections
    • In-Press Preview
    • Clinical Research and Public Health
    • Research Letters
    • Letters to the Editor
    • Editorials
    • Commentaries
    • Editor's notes
    • Reviews
    • Viewpoints
    • 100th anniversary
    • Top read articles

  • Current issue
  • Past issues
  • Specialties
  • Reviews
  • Review series
  • ASCI Milestone Awards
  • Video Abstracts
  • Conversations with Giants in Medicine
  • In-Press Preview
  • Clinical Research and Public Health
  • Research Letters
  • Letters to the Editor
  • Editorials
  • Commentaries
  • Editor's notes
  • Reviews
  • Viewpoints
  • 100th anniversary
  • Top read articles
  • About
  • Editors
  • Consulting Editors
  • For authors
  • Publication ethics
  • Publication alerts by email
  • Advertising
  • Job board
  • Contact
Effect of external cues on clock-driven protection from influenza A infection
Oindrila Paul, Thomas G. Brooks, Alisha Shetty, Y. Jane Choi, Martina Towers, Lora J. Assi, James P. Garifallou, Kaitlyn Forrest, Alecia Cameron, Amita Sehgal, Gregory Grant, Shaon Sengupta
Oindrila Paul, Thomas G. Brooks, Alisha Shetty, Y. Jane Choi, Martina Towers, Lora J. Assi, James P. Garifallou, Kaitlyn Forrest, Alecia Cameron, Amita Sehgal, Gregory Grant, Shaon Sengupta
View: Text | PDF
Research Article Immunology Inflammation Pulmonology

Effect of external cues on clock-driven protection from influenza A infection

  • Text
  • PDF
Abstract

Influenza and other respiratory viral pathogens remain leading causes of mortality and morbidity. Circadian rhythms play a critical role in regulating immune responses and can confer temporal protection from influenza infection. Here, we investigated whether this protection requires rhythmic function after the initial infection by manipulating environmental cycles. We found that disrupting environmental lighting cues within a critical window of vulnerability abrogated the time-of-day-specific protection. This poor outcome was mediated by a dysregulated immune response, as evidenced by the accumulation of inflammatory monocytes and CD8+ T cells in the lungs and a transcriptomic profile indicative of an exaggerated inflammation. Disruption of the light cycle did not affect outcomes in a clock mutant, indicating that it acts through the host’s circadian clock. Importantly, rhythmic meal timing mitigated the adverse effects of disrupted light cycles, supporting the idea that external cues acting through different body clocks can compensate for one another. Together, these findings underscore the critical interplay between environmental timing cues and endogenous circadian rhythms in determining influenza outcomes and offer translational insight into optimizing care for critically ill patients with respiratory viral infections.

Authors

Oindrila Paul, Thomas G. Brooks, Alisha Shetty, Y. Jane Choi, Martina Towers, Lora J. Assi, James P. Garifallou, Kaitlyn Forrest, Alecia Cameron, Amita Sehgal, Gregory Grant, Shaon Sengupta

×

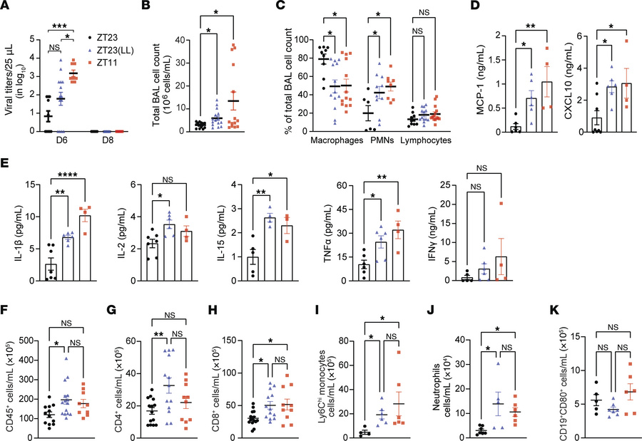
Figure 2

Exposure to constant light following IAV infection caused exaggerated inflammation independent of viral burden.

Options: View larger image (or click on image) Download as PowerPoint
Exposure to constant light following IAV infection caused exaggerated in...
(A) Quantification of viral titers (day 6, n = 8–14 per group; day 8, n = 6–10 per group; *P < 0.05, 1-way ANOVA; ***P < 0.0005, 2-way ANOVA with main effects only). (B) Total bronchoalveolar lavage (BAL) on 6 days p.i. (n = 13–15 per group; *P < 0.05, 1-way ANOVA, Kruskal Wallis test). (C) Differential of the total BAL cells (n = 6–13 per group; *P < 0.05, **P < 0.001 2-way ANOVA, mixed effects model). (D) Chemokine levels in BAL on day 6 p.i. (n = 3–8 per group; *P < 0.05, **P < 0.001, 1-way ANOVA). (E) Cytokine levels in BAL on day 6 p.i. (n = 3–7 per group; *P < 0.05, **P < 0.001, ****P < 0.0001, 1-way ANOVA). (F) Absolute number of CD45+ cells. (G) Absolute number of CD4+ T lymphocytes. (H) Absolute number of CD8+ T lymphocytes. (F–H) n = 9–15 per group; *P < 0.05, **P < 0.001, 1-way ANOVA. (I) Absolute number of Ly6Chi inflammatory monocytes and (J) absolute number of Neutrophils. (K) Absolute number of B cells (n = 4–7 per group *P < 0.05, 1-way ANOVA; Kruskal-Wallis test). All data were pooled from 3–5 independent experiments.

Copyright © 2026 American Society for Clinical Investigation
ISSN: 0021-9738 (print), 1558-8238 (online)

Sign up for email alerts