Go to JCI Insight
  • About
  • Editors
  • Consulting Editors
  • For authors
  • Publication ethics
  • Publication alerts by email
  • Advertising
  • Job board
  • Contact
  • Clinical Research and Public Health
  • Current issue
  • Past issues
  • By specialty
    • COVID-19
    • Cardiology
    • Gastroenterology
    • Immunology
    • Metabolism
    • Nephrology
    • Neuroscience
    • Oncology
    • Pulmonology
    • Vascular biology
    • All ...
  • Videos
    • ASCI Milestone Awards
    • Video Abstracts
    • Conversations with Giants in Medicine
  • Reviews
    • View all reviews ...
    • Clinical innovation and scientific progress in GLP-1 medicine (Nov 2025)
    • Pancreatic Cancer (Jul 2025)
    • Complement Biology and Therapeutics (May 2025)
    • Evolving insights into MASLD and MASH pathogenesis and treatment (Apr 2025)
    • Microbiome in Health and Disease (Feb 2025)
    • Substance Use Disorders (Oct 2024)
    • Clonal Hematopoiesis (Oct 2024)
    • View all review series ...
  • Viewpoint
  • Collections
    • In-Press Preview
    • Clinical Research and Public Health
    • Research Letters
    • Letters to the Editor
    • Editorials
    • Commentaries
    • Editor's notes
    • Reviews
    • Viewpoints
    • 100th anniversary
    • Top read articles

  • Current issue
  • Past issues
  • Specialties
  • Reviews
  • Review series
  • ASCI Milestone Awards
  • Video Abstracts
  • Conversations with Giants in Medicine
  • In-Press Preview
  • Clinical Research and Public Health
  • Research Letters
  • Letters to the Editor
  • Editorials
  • Commentaries
  • Editor's notes
  • Reviews
  • Viewpoints
  • 100th anniversary
  • Top read articles
  • About
  • Editors
  • Consulting Editors
  • For authors
  • Publication ethics
  • Publication alerts by email
  • Advertising
  • Job board
  • Contact
SPNS1 variants cause multiorgan disease and implicate lysophospholipid transport as critical for mTOR-regulated lipid homeostasis
Menglan He, Mei Ding, Michaela Chocholouskova, Cheen Fei Chin, Martin Engvall, Helena Malmgren, Matias Wagner, Marlen C. Lauffer, Jacob Heisinger, May Christine V. Malicdan, Valerie Allamand, Madeleine Durbeej, Angelica Delgado Vega, Thomas Sejersen, Ann Nordgren, Federico Torta, David L. Silver
Menglan He, Mei Ding, Michaela Chocholouskova, Cheen Fei Chin, Martin Engvall, Helena Malmgren, Matias Wagner, Marlen C. Lauffer, Jacob Heisinger, May Christine V. Malicdan, Valerie Allamand, Madeleine Durbeej, Angelica Delgado Vega, Thomas Sejersen, Ann Nordgren, Federico Torta, David L. Silver
View: Text | PDF
Research Article Cell biology Metabolism

SPNS1 variants cause multiorgan disease and implicate lysophospholipid transport as critical for mTOR-regulated lipid homeostasis

  • Text
  • PDF
Abstract

SPNS1 is a lysosomal transporter that mediates the salvage of lysoglycerophospholipids, the degradative products of lysosomal phospholipid catabolism. However, an understanding of the role of lysolipid transport and salvage in regulating cellular lipid homeostasis and in disease is lacking. Here, we identified members of 2 families with biallelic SPNS1 loss-of-function variants, who presented primarily with progressive liver and striated muscle injury. Patients’ fibroblasts accumulated lysophospholipids including lysoplasmalogens and cholesterol in lysosomes with reduced cellular plasmalogens. Notably, SPNS1 deficiency resulted in reduced biogenesis of cytosolic lipid droplets containing triglycerides and cholesteryl esters. Mechanistically, we found that lysophospholipids transported by SPNS1 into the cytosol quantitatively contributed to triglyceride synthesis, whereas lysosomal buildup of lyso-ether-phospholipid inhibited lysosomal cholesterol egress, effects that were enhanced with inhibition of mTOR. These findings support a gene-disease association and reveal connectivity between lysosomal transport of lysophospholipids and storage of reserve cellular energy as triglycerides and the regulation of cholesterol homeostasis, processes that become important under nutrient limitation.

Authors

Menglan He, Mei Ding, Michaela Chocholouskova, Cheen Fei Chin, Martin Engvall, Helena Malmgren, Matias Wagner, Marlen C. Lauffer, Jacob Heisinger, May Christine V. Malicdan, Valerie Allamand, Madeleine Durbeej, Angelica Delgado Vega, Thomas Sejersen, Ann Nordgren, Federico Torta, David L. Silver

×

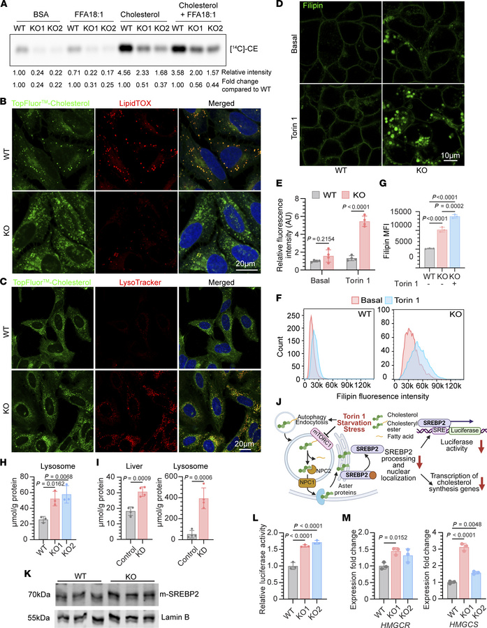
Figure 4

SPNS1-KO cells have defective lysosomal cholesterol egress.

Options: View larger image (or click on image) Download as PowerPoint

SPNS1-KO cells have defective lysosomal cholesterol egress.
(A) Quantif...
(A) Quantification of CE synthesis in HEK293T WT and SPNS1-KO cells. After 16 hours of Torin 1 treatment, a trace amount of [14C]-oleate with fatty acid–free BSA, 20 μM FFA-18:1, 35.7 μM cholesterol-MCD complex, or 20 μM FFA-18:1 and the 35.7 M cholesterol-MCD complex were added to cells for 4 hours. The fold change of [14C]-CE band intensity relative to WT (BSA) or WT for each treatment group was calculated. (B) SPNS1-KO and WT HeLa cells were labeled with TopFluor Cholesterol (green) for 24 hours, followed by 16 hours of treatment with Torin 1. Fixed cells were stained with LipidTOX (red) for LDs. Scale bar: 20 μm. (C) Live cell imaging of HeLa SPNS1-KO and WT cells pulse labeled with TopFluor Cholesterol (green) complexed with MCD, followed by 16 hours of treatment with Torin 1. Hoechst staining (blue). Scale bar: 20 μm. (D) Filipin staining of HEK293T WT and SPNS1-KO cells treated with or without Torin 1. Scale bar: 10 μm. (E) Quantification of filipin staining fluorescence intensity in each field in D. Four different fields were scored for each condition. (F) Representative flow cytometry profile of filipin intensity of HEK293T WT and SPNS1-KO cells treated or not with Torin 1. Plasma membrane cholesterol was depleted using MCD before filipin staining. (G) MFI of filipin staining measured by flow cytometry in F. n = 3 replicates. (H) Concentration of lysosomal cholesterol from HEK293T WT and SPNS1-KO cell. n = 3 replicates. (I) Cholesterol levels in lysosomes and liver tissue from mice injected with adeno-associated virus serotype 8 (AAV8) carrying an shRNA targeting Spns1 (KD) or nontargeting shRNA (control). n = 4 mice per group. (J) Schematic illustration of how mTOR regulates lysosomal cholesterol egress to suppress activation of SREBP2. Illustration was created with BioRender. (K–M) HEK293T WT and SPNS1-KO cells were grown in delipidated media for 16 hours. FBS (10%) and Torin 1 were added for another 8 hours before harvesting the cells. (K) Immunoblotting for mature SREBP2 (m-SREBP2) and lamin B in nuclear fractions. (L) Luciferase reporter assay for SREBP transcriptional activity. (M) mRNA expression of select SREBP2 target genes. n = 3 replicates. Data are presented as the mean ± SD. Statistical significance was determined by 2-way ANOVA with Šídák’s test for (E), 1-way ANOVA with Tukey’s test (G), 1-way ANOVA with Dunnett’s test (H, L, and M), and 2-tailed, unpaired Student’s t test (I).

Copyright © 2026 American Society for Clinical Investigation
ISSN: 0021-9738 (print), 1558-8238 (online)

Sign up for email alerts