Go to JCI Insight
  • About
  • Editors
  • Consulting Editors
  • For authors
  • Publication ethics
  • Publication alerts by email
  • Advertising
  • Job board
  • Contact
  • Clinical Research and Public Health
  • Current issue
  • Past issues
  • By specialty
    • COVID-19
    • Cardiology
    • Gastroenterology
    • Immunology
    • Metabolism
    • Nephrology
    • Neuroscience
    • Oncology
    • Pulmonology
    • Vascular biology
    • All ...
  • Videos
    • Conversations with Giants in Medicine
    • Video Abstracts
  • Reviews
    • View all reviews ...
    • Clinical innovation and scientific progress in GLP-1 medicine (Nov 2025)
    • Pancreatic Cancer (Jul 2025)
    • Complement Biology and Therapeutics (May 2025)
    • Evolving insights into MASLD and MASH pathogenesis and treatment (Apr 2025)
    • Microbiome in Health and Disease (Feb 2025)
    • Substance Use Disorders (Oct 2024)
    • Clonal Hematopoiesis (Oct 2024)
    • View all review series ...
  • Viewpoint
  • Collections
    • In-Press Preview
    • Clinical Research and Public Health
    • Research Letters
    • Letters to the Editor
    • Editorials
    • Commentaries
    • Editor's notes
    • Reviews
    • Viewpoints
    • 100th anniversary
    • Top read articles

  • Current issue
  • Past issues
  • Specialties
  • Reviews
  • Review series
  • Conversations with Giants in Medicine
  • Video Abstracts
  • In-Press Preview
  • Clinical Research and Public Health
  • Research Letters
  • Letters to the Editor
  • Editorials
  • Commentaries
  • Editor's notes
  • Reviews
  • Viewpoints
  • 100th anniversary
  • Top read articles
  • About
  • Editors
  • Consulting Editors
  • For authors
  • Publication ethics
  • Publication alerts by email
  • Advertising
  • Job board
  • Contact
SPNS1 variants cause multiorgan disease and implicate lysophospholipid transport as critical for mTOR-regulated lipid homeostasis
Menglan He, Mei Ding, Michaela Chocholouskova, Cheen Fei Chin, Martin Engvall, Helena Malmgren, Matias Wagner, Marlen C. Lauffer, Jacob Heisinger, May Christine V. Malicdan, Valerie Allamand, Madeleine Durbeej, Angelica Delgado Vega, Thomas Sejersen, Ann Nordgren, Federico Torta, David L. Silver
Menglan He, Mei Ding, Michaela Chocholouskova, Cheen Fei Chin, Martin Engvall, Helena Malmgren, Matias Wagner, Marlen C. Lauffer, Jacob Heisinger, May Christine V. Malicdan, Valerie Allamand, Madeleine Durbeej, Angelica Delgado Vega, Thomas Sejersen, Ann Nordgren, Federico Torta, David L. Silver
View: Text | PDF
Research Article Cell biology Metabolism

SPNS1 variants cause multiorgan disease and implicate lysophospholipid transport as critical for mTOR-regulated lipid homeostasis

  • Text
  • PDF
Abstract

SPNS1 is a lysosomal transporter that mediates the salvage of lysoglycerophospholipids, the degradative products of lysosomal phospholipid catabolism. However, an understanding of the role of lysolipid transport and salvage in regulating cellular lipid homeostasis and in disease is lacking. Here, we identified members of 2 families with biallelic SPNS1 loss-of-function variants, who presented primarily with progressive liver and striated muscle injury. Patients’ fibroblasts accumulated lysophospholipids including lysoplasmalogens and cholesterol in lysosomes with reduced cellular plasmalogens. Notably, SPNS1 deficiency resulted in reduced biogenesis of cytosolic lipid droplets containing triglycerides and cholesteryl esters. Mechanistically, we found that lysophospholipids transported by SPNS1 into the cytosol quantitatively contributed to triglyceride synthesis, whereas lysosomal buildup of lyso-ether-phospholipid inhibited lysosomal cholesterol egress, effects that were enhanced with inhibition of mTOR. These findings support a gene-disease association and reveal connectivity between lysosomal transport of lysophospholipids and storage of reserve cellular energy as triglycerides and the regulation of cholesterol homeostasis, processes that become important under nutrient limitation.

Authors

Menglan He, Mei Ding, Michaela Chocholouskova, Cheen Fei Chin, Martin Engvall, Helena Malmgren, Matias Wagner, Marlen C. Lauffer, Jacob Heisinger, May Christine V. Malicdan, Valerie Allamand, Madeleine Durbeej, Angelica Delgado Vega, Thomas Sejersen, Ann Nordgren, Federico Torta, David L. Silver

×

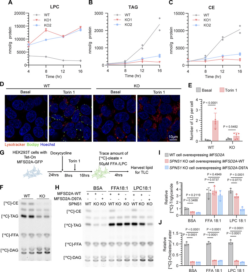
Figure 2

SPNS1 deficiency results in a defect in triglyceride and cholesteryl ester synthesis when mTOR activity is low.

Options: View larger image (or click on image) Download as PowerPoint
SPNS1 deficiency results in a defect in triglyceride and cholesteryl est...
(A–C) HEK293T WT and SPNS1-KO (KO1, KO2) cells were treated with 250 nM Torin 1 and harvested at the indicated time points for lipidomics analysis. The concentrations of total LPC (A), TAG (B), and CE (C) were plotted over time. Two replicates per time point. (D) HEK293T WT and SPNS1-KO cells were treated or not with 250 nM Torin 1 for 16 hours. LDs were stained with BODIPY 493/503 (green), and lysosomes were labeled with LysoTracker (red). Hoechst staining (blue). Scale bar: 10 μm. (E) Quantification of the average number of LDs per cell in each field in D. Each data point represents 1 field, and 5 fields were scored for each condition. (F) HEK293T WT and SPNS1-KO cells were treated with 250 nM Torin 1 for 16 hours and then metabolically labeled with a trace amount of [14C]-oleate (FFA) for 4 hours. Formation of [14C]-CE, [14C]-TAG, and [14C]-DAG are shown on TLC. (G) Schematic representation of the radioisotope tracing study for H–J. HEK293T WT and SPNS1-KO cells harboring doxycycline-inducible MFSD2A-WT-GFP or MFSD2A-D97A-GFP (transport-inactive mutant) were seeded for 24 hours before treatment with 1 g/mL doxycycline for 16 hours. Torin 1 (250 nM) was added 8 hours after doxycycline treatment, and cells were incubated for another 16 hours. Cells were metabolically labeled with a trace amount of [14C]-oleate together with 50 μM FFA-18:1, LPC-18:1, or fatty acid–free BSA for 4 hours. Lipids were extracted from cells and analyzed by TLC. (H) Representative TLC results resolving [14C]-labeled neutral lipid species. (I and J) Quantification of [14C]-TAG and [14C]-CE bands from the TLC analysis in H after normalization to the protein concentration for each sample; n = 3. Data are presented as the mean ± SD. Statistical significance was determined by 2-way ANOVA with Šídák’s test (E) and 2-way ANOVA with Dunnett’s test (I and J) for each treatment group.

Copyright © 2025 American Society for Clinical Investigation
ISSN: 0021-9738 (print), 1558-8238 (online)

Sign up for email alerts