Go to JCI Insight
  • About
  • Editors
  • Consulting Editors
  • For authors
  • Publication ethics
  • Publication alerts by email
  • Advertising
  • Job board
  • Contact
  • Clinical Research and Public Health
  • Current issue
  • Past issues
  • By specialty
    • COVID-19
    • Cardiology
    • Gastroenterology
    • Immunology
    • Metabolism
    • Nephrology
    • Neuroscience
    • Oncology
    • Pulmonology
    • Vascular biology
    • All ...
  • Videos
    • Conversations with Giants in Medicine
    • Video Abstracts
  • Reviews
    • View all reviews ...
    • Clinical innovation and scientific progress in GLP-1 medicine (Nov 2025)
    • Pancreatic Cancer (Jul 2025)
    • Complement Biology and Therapeutics (May 2025)
    • Evolving insights into MASLD and MASH pathogenesis and treatment (Apr 2025)
    • Microbiome in Health and Disease (Feb 2025)
    • Substance Use Disorders (Oct 2024)
    • Clonal Hematopoiesis (Oct 2024)
    • View all review series ...
  • Viewpoint
  • Collections
    • In-Press Preview
    • Clinical Research and Public Health
    • Research Letters
    • Letters to the Editor
    • Editorials
    • Commentaries
    • Editor's notes
    • Reviews
    • Viewpoints
    • 100th anniversary
    • Top read articles

  • Current issue
  • Past issues
  • Specialties
  • Reviews
  • Review series
  • Conversations with Giants in Medicine
  • Video Abstracts
  • In-Press Preview
  • Clinical Research and Public Health
  • Research Letters
  • Letters to the Editor
  • Editorials
  • Commentaries
  • Editor's notes
  • Reviews
  • Viewpoints
  • 100th anniversary
  • Top read articles
  • About
  • Editors
  • Consulting Editors
  • For authors
  • Publication ethics
  • Publication alerts by email
  • Advertising
  • Job board
  • Contact
SPNS1 variants cause multiorgan disease and implicate lysophospholipid transport as critical for mTOR-regulated lipid homeostasis
Menglan He, Mei Ding, Michaela Chocholouskova, Cheen Fei Chin, Martin Engvall, Helena Malmgren, Matias Wagner, Marlen C. Lauffer, Jacob Heisinger, May Christine V. Malicdan, Valerie Allamand, Madeleine Durbeej, Angelica Delgado Vega, Thomas Sejersen, Ann Nordgren, Federico Torta, David L. Silver
Menglan He, Mei Ding, Michaela Chocholouskova, Cheen Fei Chin, Martin Engvall, Helena Malmgren, Matias Wagner, Marlen C. Lauffer, Jacob Heisinger, May Christine V. Malicdan, Valerie Allamand, Madeleine Durbeej, Angelica Delgado Vega, Thomas Sejersen, Ann Nordgren, Federico Torta, David L. Silver
View: Text | PDF
Research Article Cell biology Metabolism

SPNS1 variants cause multiorgan disease and implicate lysophospholipid transport as critical for mTOR-regulated lipid homeostasis

  • Text
  • PDF
Abstract

SPNS1 is a lysosomal transporter that mediates the salvage of lysoglycerophospholipids, the degradative products of lysosomal phospholipid catabolism. However, an understanding of the role of lysolipid transport and salvage in regulating cellular lipid homeostasis and in disease is lacking. Here, we identified members of 2 families with biallelic SPNS1 loss-of-function variants, who presented primarily with progressive liver and striated muscle injury. Patients’ fibroblasts accumulated lysophospholipids including lysoplasmalogens and cholesterol in lysosomes with reduced cellular plasmalogens. Notably, SPNS1 deficiency resulted in reduced biogenesis of cytosolic lipid droplets containing triglycerides and cholesteryl esters. Mechanistically, we found that lysophospholipids transported by SPNS1 into the cytosol quantitatively contributed to triglyceride synthesis, whereas lysosomal buildup of lyso-ether-phospholipid inhibited lysosomal cholesterol egress, effects that were enhanced with inhibition of mTOR. These findings support a gene-disease association and reveal connectivity between lysosomal transport of lysophospholipids and storage of reserve cellular energy as triglycerides and the regulation of cholesterol homeostasis, processes that become important under nutrient limitation.

Authors

Menglan He, Mei Ding, Michaela Chocholouskova, Cheen Fei Chin, Martin Engvall, Helena Malmgren, Matias Wagner, Marlen C. Lauffer, Jacob Heisinger, May Christine V. Malicdan, Valerie Allamand, Madeleine Durbeej, Angelica Delgado Vega, Thomas Sejersen, Ann Nordgren, Federico Torta, David L. Silver

×

Figure 1

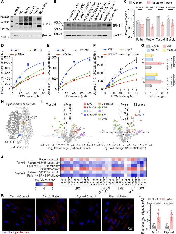
Characterization of SPNS1 mutations identified in patients.

Options: View larger image (or click on image) Download as PowerPoint
Characterization of SPNS1 mutations identified in patients.
(A) Immunobl...
(A) Immunoblotting of ectopically expressed WT SPNS1 (WT), p.Ser416Cys (S416C), p.Thr287Met (T287M), c.143_146dupAGCG (dup fl), and the duplication mutant starting from the alternative ATG (dup 516 aa) in HEK293 cell. The arrow indicates SPNS1, and the asterisk indicates the dup 516 aa SPNS1 that migrates at a lower molecular weight. (B) Immunoblotting of endogenous SPNS1 from patients’ and parents’ fibroblasts with their respective age-matched controls. Cell lysate from HEK293 cells overexpressing WT SPNS1 (SPNS1 OE) was used as a control. The arrow indicates SPNS1. (C) Quantification of SPNS1 protein levels normalized to β-actin in B. (D–F) Concentration-dependent transport of [14C]-LPC-oleate by HEK293 cells overexpressing S416C (D), T287M (E), dup fl, and dup 516 aa (F) as compared with overexpressing WT and vector control (pcDNA) cells over 30 minutes at pH 6 extracellular buffer. (G) [14C]-LPC-oleate transport activity of WT and mutant SPNS1 at pH 6 and pH 5. (H) Alpha-Fold model of SPNS1 with Ser416 and Thr287 residues highlighted. (I) Volcano plots showing lipidomic changes in patients’ fibroblasts relative to their age-matched controls. Lipids are color-coded according to lipid species. (J) Heatmap representation of log2-transformed fold change in lipid concentration for patients’ and age-matched control fibroblasts transduced with lentivirus carrying either WT SPNS1 construct or vector control. (K) LysoTracker staining of patients’ and control fibroblasts. Red: LysoTracker; blue: Hoechst. Scale bar: 20 μm. (L) Quantification of LysoTracker fluorescence intensity of individual cells shown in K. n = at least 10 cells from 5 different images. Each data point represents 1 cell. n = 4 replicates (C) and n = 3 replicates (D–G, I, and J). Data are presented as the mean ± SD. Statistical significance was determined by 2-sided, unpaired Student’s t test (I and J), 2-way ANOVA with Šídák’s test (C) and (L), and 2-way ANOVA with Dunnett’s test (G). P values for I and J are presented in the Supplemental Data.

Copyright © 2025 American Society for Clinical Investigation
ISSN: 0021-9738 (print), 1558-8238 (online)

Sign up for email alerts