Go to JCI Insight
  • About
  • Editors
  • Consulting Editors
  • For authors
  • Publication ethics
  • Publication alerts by email
  • Advertising
  • Job board
  • Contact
  • Clinical Research and Public Health
  • Current issue
  • Past issues
  • By specialty
    • COVID-19
    • Cardiology
    • Gastroenterology
    • Immunology
    • Metabolism
    • Nephrology
    • Neuroscience
    • Oncology
    • Pulmonology
    • Vascular biology
    • All ...
  • Videos
    • ASCI Milestone Awards
    • Video Abstracts
    • Conversations with Giants in Medicine
  • Reviews
    • View all reviews ...
    • Clinical innovation and scientific progress in GLP-1 medicine (Nov 2025)
    • Pancreatic Cancer (Jul 2025)
    • Complement Biology and Therapeutics (May 2025)
    • Evolving insights into MASLD and MASH pathogenesis and treatment (Apr 2025)
    • Microbiome in Health and Disease (Feb 2025)
    • Substance Use Disorders (Oct 2024)
    • Clonal Hematopoiesis (Oct 2024)
    • View all review series ...
  • Viewpoint
  • Collections
    • In-Press Preview
    • Clinical Research and Public Health
    • Research Letters
    • Letters to the Editor
    • Editorials
    • Commentaries
    • Editor's notes
    • Reviews
    • Viewpoints
    • 100th anniversary
    • Top read articles

  • Current issue
  • Past issues
  • Specialties
  • Reviews
  • Review series
  • ASCI Milestone Awards
  • Video Abstracts
  • Conversations with Giants in Medicine
  • In-Press Preview
  • Clinical Research and Public Health
  • Research Letters
  • Letters to the Editor
  • Editorials
  • Commentaries
  • Editor's notes
  • Reviews
  • Viewpoints
  • 100th anniversary
  • Top read articles
  • About
  • Editors
  • Consulting Editors
  • For authors
  • Publication ethics
  • Publication alerts by email
  • Advertising
  • Job board
  • Contact
The NaV1.5 auxiliary subunit FGF13 modulates channels by regulating membrane cholesterol independent of channel binding
Aravind R. Gade, Mattia Malvezzi, Lala Tanmoy Das, Maiko Matsui, Cheng-I J. Ma, Keon Mazdisnian, Steven O. Marx, Frederick R. Maxfield, Geoffrey S. Pitt
Aravind R. Gade, Mattia Malvezzi, Lala Tanmoy Das, Maiko Matsui, Cheng-I J. Ma, Keon Mazdisnian, Steven O. Marx, Frederick R. Maxfield, Geoffrey S. Pitt
View: Text | PDF
Research Article Cardiology Neuroscience

The NaV1.5 auxiliary subunit FGF13 modulates channels by regulating membrane cholesterol independent of channel binding

  • Text
  • PDF
Abstract

Fibroblast growth factor homologous factors (FHFs) bind to the cytoplasmic C-terminus of voltage-gated sodium channels (VGSCs) and modulate channel function. Variants in FHFs or VGSCs perturbing that bimolecular interaction are associated with arrhythmias. Like some channel auxiliary subunits, FHFs exert additional cellular regulatory roles, but whether these alternative roles affect VGSC regulation is unknown. Using a separation-of-function strategy, we show that a structurally guided, binding-incompetent, mutant fibroblast growth factor 13 (FGF13; the major FHF in mouse heart), confers complete regulation of VGSC steady-state inactivation (SSI), the canonical effect of FHFs. In cardiomyocytes isolated from Fgf13-KO mice, expression of the mutant FGF13 completely restores WT regulation of SSI. FGF13 regulation of SSI derives from effects on local accessible membrane cholesterol, which is unexpectedly polarized and concentrated in cardiomyocytes at the intercalated disc (ID), where most VGSCs localize. Fgf13-KO eliminates the polarized cholesterol distribution and causes loss of VGSCs from the ID. Moreover, we show that the previously described FGF13-dependent stabilization of VGSC currents at elevated temperatures depends on the cholesterol mechanism. These results provide new insights into how FHFs affect VGSCs and alter the canonical model by which channel auxiliary subunits exert influence.

Authors

Aravind R. Gade, Mattia Malvezzi, Lala Tanmoy Das, Maiko Matsui, Cheng-I J. Ma, Keon Mazdisnian, Steven O. Marx, Frederick R. Maxfield, Geoffrey S. Pitt

×

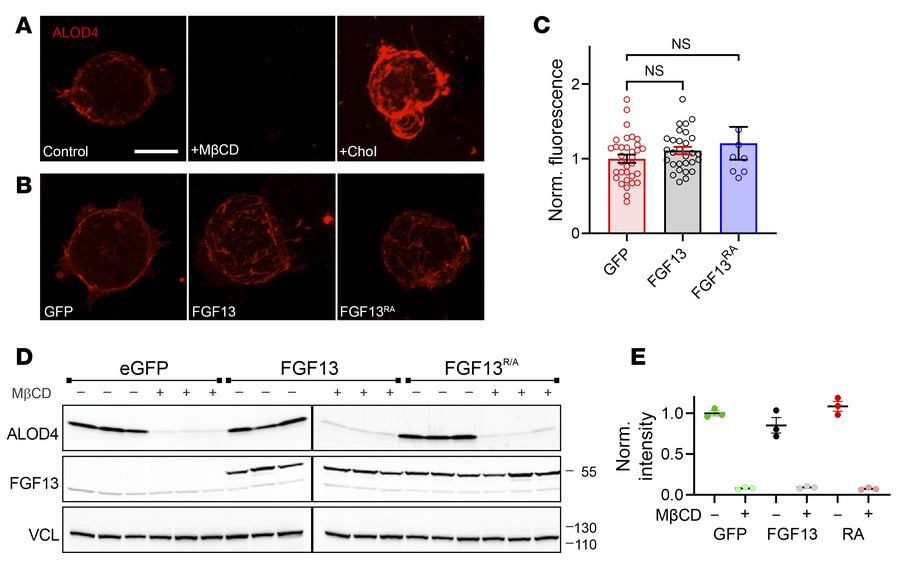
Figure 3

ALOD4 detects membrane-accessible cholesterol.

Options: View larger image (or click on image) Download as PowerPoint
ALOD4 detects membrane-accessible cholesterol.
(A and B) Confocal images...
(A and B) Confocal images of ALOD4 staining in HEK cells under control, MβCD-treated, and cholesterol-enriched conditions (scale bar: 10 μm) (A) and after expression of GFP, FGF13, and FGF13R/A (B). (C) Quantification of ALOD4 intensity, showing no significant differences between FGF13 and FGF13R/A-expressing cells. Statistical analysis: 1-way ANOVA. (D and E) In-gel fluorescence imaging and quantification of ALOD4 showing no difference in total membrane-accessible cholesterol in HEK cells expressing FGF13, FGF13R/A, or GFP.

Copyright © 2026 American Society for Clinical Investigation
ISSN: 0021-9738 (print), 1558-8238 (online)

Sign up for email alerts