Go to JCI Insight
  • About
  • Editors
  • Consulting Editors
  • For authors
  • Publication ethics
  • Publication alerts by email
  • Advertising
  • Job board
  • Contact
  • Clinical Research and Public Health
  • Current issue
  • Past issues
  • By specialty
    • COVID-19
    • Cardiology
    • Gastroenterology
    • Immunology
    • Metabolism
    • Nephrology
    • Neuroscience
    • Oncology
    • Pulmonology
    • Vascular biology
    • All ...
  • Videos
    • ASCI Milestone Awards
    • Video Abstracts
    • Conversations with Giants in Medicine
  • Reviews
    • View all reviews ...
    • Clinical innovation and scientific progress in GLP-1 medicine (Nov 2025)
    • Pancreatic Cancer (Jul 2025)
    • Complement Biology and Therapeutics (May 2025)
    • Evolving insights into MASLD and MASH pathogenesis and treatment (Apr 2025)
    • Microbiome in Health and Disease (Feb 2025)
    • Substance Use Disorders (Oct 2024)
    • Clonal Hematopoiesis (Oct 2024)
    • View all review series ...
  • Viewpoint
  • Collections
    • In-Press Preview
    • Clinical Research and Public Health
    • Research Letters
    • Letters to the Editor
    • Editorials
    • Commentaries
    • Editor's notes
    • Reviews
    • Viewpoints
    • 100th anniversary
    • Top read articles

  • Current issue
  • Past issues
  • Specialties
  • Reviews
  • Review series
  • ASCI Milestone Awards
  • Video Abstracts
  • Conversations with Giants in Medicine
  • In-Press Preview
  • Clinical Research and Public Health
  • Research Letters
  • Letters to the Editor
  • Editorials
  • Commentaries
  • Editor's notes
  • Reviews
  • Viewpoints
  • 100th anniversary
  • Top read articles
  • About
  • Editors
  • Consulting Editors
  • For authors
  • Publication ethics
  • Publication alerts by email
  • Advertising
  • Job board
  • Contact
Posttranscriptional regulation of PD-1 by PRMT5/WDR77 complex shapes T cell effector function and antitumor immunity
Yinmin Gu, Yongbo Pan, Chang Pan, Qiang Pang, Zhantong Tang, Yiwen Chen, Haojing Zang, Xiaodong Wang, Chang Huang, Qingqing Zhang, Facai Yang, Xiaofeng Zhu, Yibi Zhang, Xujie Zhao, Shan Gao
Yinmin Gu, Yongbo Pan, Chang Pan, Qiang Pang, Zhantong Tang, Yiwen Chen, Haojing Zang, Xiaodong Wang, Chang Huang, Qingqing Zhang, Facai Yang, Xiaofeng Zhu, Yibi Zhang, Xujie Zhao, Shan Gao
View: Text | PDF
Research Article Genetics Immunology

Posttranscriptional regulation of PD-1 by PRMT5/WDR77 complex shapes T cell effector function and antitumor immunity

  • Text
  • PDF
Abstract

The regulation of the programmed cell death protein 1 (PD-1) gene, PDCD1, has been widely explored at transcription and posttranslational levels in T cell function and tumor immune evasion. However, the mechanism for PDCD1 dysregulation at the posttranscriptional level remains largely unknown. Here, we identify protein arginine methyltransferase 5 (PRMT5) as a RNA binding protein in a methyltransferase activity–independent manner, which promotes PDCD1 decay with WD repeat domain 77 protein (WDR77) and Argonaute2. Furthermore, the type-I IFN/STAT1 pathway transcriptionally activates PRMT5 and WDR77, thus enhancing PRMT5/WDR77 binding on a conserved AU-rich element of PDCD1 3′ UTR. Functionally, conditional knockout of either PRMT5 or WDR77 in T cells disrupts T cell effector function and sensitizes the tumors to anti–PD-1 therapy. Clinically, PRMT5 and WDR77 expression in tumor-infiltrating T cells are negatively correlated with PDCD1 expression and renders tumors resistant to PD-1–targeted immunotherapy. Moreover, fludarabine targeting STAT1 in combination with anti–PD-1 has a synergetic effect on suppressing tumor growth in mice. Overall, this study reveals that the RNA binding–dependent function of PRMT5 regulates PDCD1 and T cell effector function with WDR77 and identifies potential combinatorial therapeutic strategies for enhancing antitumor efficacy.

Authors

Yinmin Gu, Yongbo Pan, Chang Pan, Qiang Pang, Zhantong Tang, Yiwen Chen, Haojing Zang, Xiaodong Wang, Chang Huang, Qingqing Zhang, Facai Yang, Xiaofeng Zhu, Yibi Zhang, Xujie Zhao, Shan Gao

×

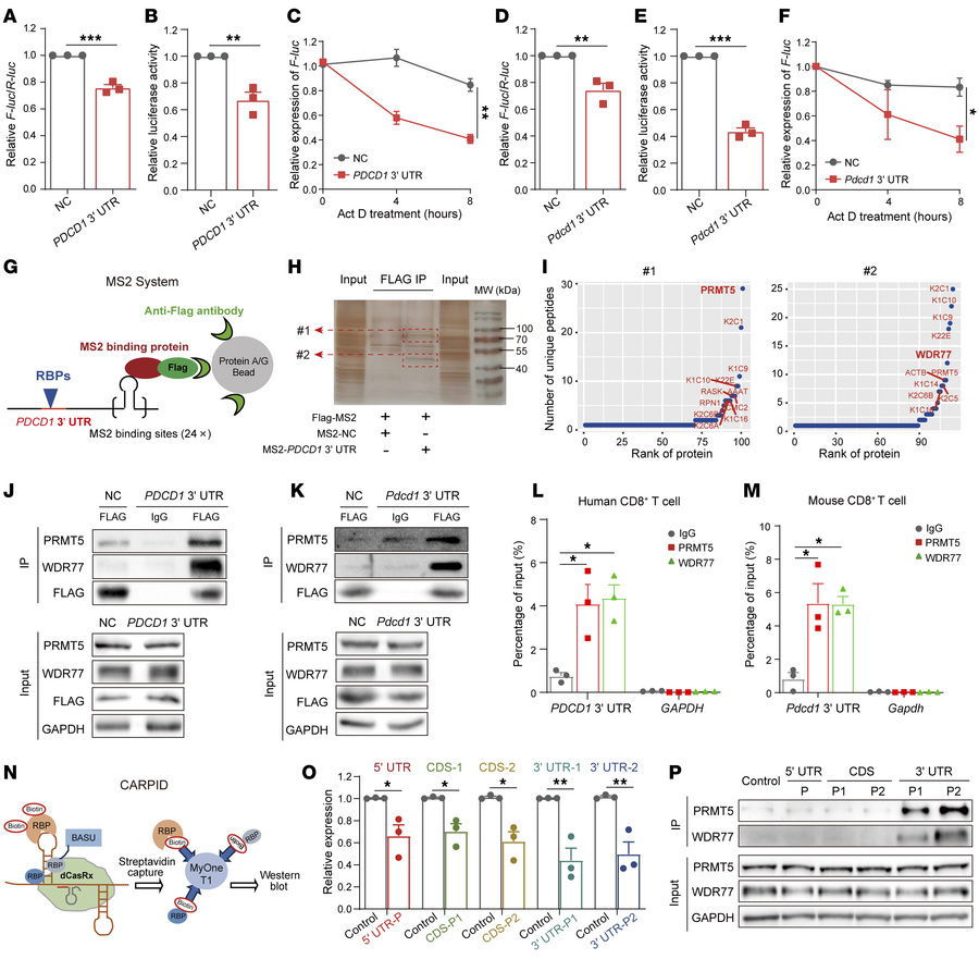
Figure 1

PRMT5 and WDR77 bind to the PDCD1 3′ UTR.

Options: View larger image (or click on image) Download as PowerPoint
PRMT5 and WDR77 bind to the PDCD1 3′ UTR.
(A–F) qPCR assays showing the ...
(A–F) qPCR assays showing the relative mRNA abundance of F-Luc (A and D) or dual-luciferase assays showing the relative luciferase activities (B and E) and RNA stability assays showing the half lives of F-Luc (C and F) in HEK293T cells expressing PDCD1 or Pdcd1 3′ UTR reporters. ActD, Actinomycin D; NC, negative control. (G) Schematic representation for MS2 aptamer-tagged PDCD1 3′ UTR/MS2-FLAG (MS2 system) RNA pull-down system. (H) Visualization of silver-stained protein bands from HEK293T cell lysates using MS2 aptamer-tagged PDCD1 3′ UTR. Red arrows for specific bands. MW, molecular weight. IP, immunoprecipitation. (I) Mass spectrometry showing the number of identified peptides and protein ranking for ~72 KDa (#1) and 40~55 KDa (#2) from H. (J and K) Immunoblotting analysis of the specific association of PRMT5 and WDR77 with MS2 aptamer-tagged PDCD1 (J) or Pdcd-1 (K) 3′ UTR in HEK293T cells. (L and M) RIP-qPCR analysis of PDCD1 (L) or Pdcd1 (M) 3′ UTR enriched by PRMT5 and WDR77 in human (L) and mouse (M) CD8+ T cells. (N) Schematic representation for the CRISPR-assisted RNA-protein interaction detection (CARPID) workflow. (O) qPCR assays showing the specificity of the CRISPR/CasRx system for PDCD1, normalized with GADPH (P). Immunoblotting analysis of PRMT5 and WDR77 in streptavidin IP samples of control and 5 XIST gRNA sets. For A–F and O (n = 3), by unpaired 2-tailed Student’s t test; For L and M (n = 3), by 1-way ANOVA with Dunnett’s test. Data are presented as mean ± SEM or SD. *P < 0.05, **P < 0.01, ***P < 0.001.

Copyright © 2026 American Society for Clinical Investigation
ISSN: 0021-9738 (print), 1558-8238 (online)

Sign up for email alerts