Go to JCI Insight
  • About
  • Editors
  • Consulting Editors
  • For authors
  • Publication ethics
  • Publication alerts by email
  • Advertising
  • Job board
  • Contact
  • Clinical Research and Public Health
  • Current issue
  • Past issues
  • By specialty
    • COVID-19
    • Cardiology
    • Gastroenterology
    • Immunology
    • Metabolism
    • Nephrology
    • Neuroscience
    • Oncology
    • Pulmonology
    • Vascular biology
    • All ...
  • Videos
    • ASCI Milestone Awards
    • Video Abstracts
    • Conversations with Giants in Medicine
  • Reviews
    • View all reviews ...
    • Clinical innovation and scientific progress in GLP-1 medicine (Nov 2025)
    • Pancreatic Cancer (Jul 2025)
    • Complement Biology and Therapeutics (May 2025)
    • Evolving insights into MASLD and MASH pathogenesis and treatment (Apr 2025)
    • Microbiome in Health and Disease (Feb 2025)
    • Substance Use Disorders (Oct 2024)
    • Clonal Hematopoiesis (Oct 2024)
    • View all review series ...
  • Viewpoint
  • Collections
    • In-Press Preview
    • Clinical Research and Public Health
    • Research Letters
    • Letters to the Editor
    • Editorials
    • Commentaries
    • Editor's notes
    • Reviews
    • Viewpoints
    • 100th anniversary
    • Top read articles

  • Current issue
  • Past issues
  • Specialties
  • Reviews
  • Review series
  • ASCI Milestone Awards
  • Video Abstracts
  • Conversations with Giants in Medicine
  • In-Press Preview
  • Clinical Research and Public Health
  • Research Letters
  • Letters to the Editor
  • Editorials
  • Commentaries
  • Editor's notes
  • Reviews
  • Viewpoints
  • 100th anniversary
  • Top read articles
  • About
  • Editors
  • Consulting Editors
  • For authors
  • Publication ethics
  • Publication alerts by email
  • Advertising
  • Job board
  • Contact
Lung adenocarcinoma–derived IFN-γ promotes growth by modulating CD8+ T cell production of CCR5 chemokines
Christina Kratzmeier, Mojtaba Taheri, Zhongcheng Mei, Isabelle Lim, May A. Khalil, Brandon Carter-Cooper, Rachel E. Fanaroff, Chin Siang Ong, Eric B. Schneider, Stephanie Chang, Erica Leyder, Dongge Li, Irina G. Luzina, Anirban Banerjee, Alexander Sasha Krupnick
Christina Kratzmeier, Mojtaba Taheri, Zhongcheng Mei, Isabelle Lim, May A. Khalil, Brandon Carter-Cooper, Rachel E. Fanaroff, Chin Siang Ong, Eric B. Schneider, Stephanie Chang, Erica Leyder, Dongge Li, Irina G. Luzina, Anirban Banerjee, Alexander Sasha Krupnick
View: Text | PDF
Research Article Cell biology Immunology Oncology

Lung adenocarcinoma–derived IFN-γ promotes growth by modulating CD8+ T cell production of CCR5 chemokines

  • Text
  • PDF
Abstract

Because the lung is a mucosal barrier organ with a unique immunologic environment, mechanisms of immunoregulation in lung cancer may differ from those of other malignancies. Consistent with this notion, we found that CD8+ T cells played a paradoxical role in facilitating, rather than ameliorating, the growth of multiple lung adenocarcinoma models. These included spontaneous, carcinogen-induced, and transplantable tumor cell line models. Specifically, we found that CD8+ T cells promoted homing of CD4+Foxp3+ Tregs to the tumor bed by increasing the levels of CCR5 chemokines in the tumor microenvironment in an IFN-γ– and TNF-α–dependent manner. Contrary to their canonical role, these Th1 cytokines contributed to accelerated growth of murine lung adenocarcinomas, while suppressing the growth of other malignancies. Surprisingly, lung cancer cells themselves can serve as a dominant source of IFN-γ, and deletion of this cytokine from cancer cells using CRISPR/Cas9 decreases tumor growth. Importantly for translational applications, in patients with lung cancer, a high level of IFN-γ was also found at both the mRNA and protein levels. Our data outline what we deem a novel and previously undefined lung cancer–specific immunoregulatory pathway that may be harnessed to tailor immune-based therapy specifically for this malignancy.

Authors

Christina Kratzmeier, Mojtaba Taheri, Zhongcheng Mei, Isabelle Lim, May A. Khalil, Brandon Carter-Cooper, Rachel E. Fanaroff, Chin Siang Ong, Eric B. Schneider, Stephanie Chang, Erica Leyder, Dongge Li, Irina G. Luzina, Anirban Banerjee, Alexander Sasha Krupnick

×

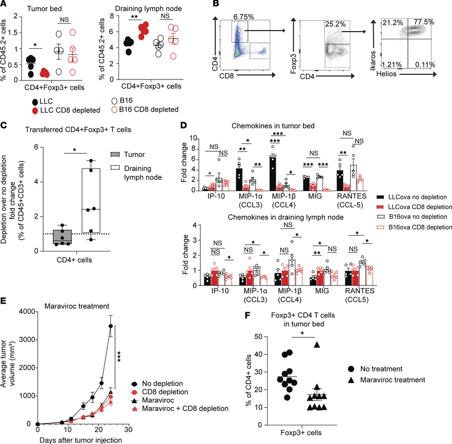
Figure 3

CD8+ T cells promote Treg migration to the tumor microenvironment.

Options: View larger image (or click on image) Download as PowerPoint
CD8+ T cells promote Treg migration to the tumor microenvironment.
(A) F...
(A) Flow cytometric analysis of the tumor bed (left) and draining lymph nodes (right) of LLC- or B16-bearing mice with and without CD8 depletion. (B) Representative flow cytometric analysis of the T cell population within the tumor bed of LLC-bearing mice (n = 2). (C) Ratio of the percentage of CD4+Foxp3+GFP+ cells found in CD8+ T cell depleted mice to nondepleted mice in both the tumor bed and draining lymph node of tumor-bearing B6CD4–/– mice that received adoptive transfer of Tregs 10 days prior. (D) Luminex analysis for chemokines in tumor bed (top) and draining lymph node (bottom) of flank LLCova- and B16ova-bearing mice with and without CD8+ T cell depletion. (E) Tumor growth curves of LLC-bearing mice that received no depletion or treatment with maraviroc, CD8 depletion alone, maraviroc treatment, or both CD8 depletion and maraviroc treatment. (F) Percentage of CD4+Foxp3+ cells found in the tumor bed of LLC-bearing mice treated with or without maraviroc. Two-way ANOVA was used for (D) and (E), followed by unpaired, 2-tailed t test with Welch’s correction. Other plots were analyzed by Student’s unpaired, 2-tailed t test with Welch’s correction. *P < 0.05, **P < 0.01, and ***P < 0.001. Data represent the mean ± SEM.

Copyright © 2026 American Society for Clinical Investigation
ISSN: 0021-9738 (print), 1558-8238 (online)

Sign up for email alerts