Go to JCI Insight
  • About
  • Editors
  • Consulting Editors
  • For authors
  • Publication ethics
  • Publication alerts by email
  • Advertising
  • Job board
  • Contact
  • Clinical Research and Public Health
  • Current issue
  • Past issues
  • By specialty
    • COVID-19
    • Cardiology
    • Gastroenterology
    • Immunology
    • Metabolism
    • Nephrology
    • Neuroscience
    • Oncology
    • Pulmonology
    • Vascular biology
    • All ...
  • Videos
    • ASCI Milestone Awards
    • Video Abstracts
    • Conversations with Giants in Medicine
  • Reviews
    • View all reviews ...
    • Clinical innovation and scientific progress in GLP-1 medicine (Nov 2025)
    • Pancreatic Cancer (Jul 2025)
    • Complement Biology and Therapeutics (May 2025)
    • Evolving insights into MASLD and MASH pathogenesis and treatment (Apr 2025)
    • Microbiome in Health and Disease (Feb 2025)
    • Substance Use Disorders (Oct 2024)
    • Clonal Hematopoiesis (Oct 2024)
    • View all review series ...
  • Viewpoint
  • Collections
    • In-Press Preview
    • Clinical Research and Public Health
    • Research Letters
    • Letters to the Editor
    • Editorials
    • Commentaries
    • Editor's notes
    • Reviews
    • Viewpoints
    • 100th anniversary
    • Top read articles

  • Current issue
  • Past issues
  • Specialties
  • Reviews
  • Review series
  • ASCI Milestone Awards
  • Video Abstracts
  • Conversations with Giants in Medicine
  • In-Press Preview
  • Clinical Research and Public Health
  • Research Letters
  • Letters to the Editor
  • Editorials
  • Commentaries
  • Editor's notes
  • Reviews
  • Viewpoints
  • 100th anniversary
  • Top read articles
  • About
  • Editors
  • Consulting Editors
  • For authors
  • Publication ethics
  • Publication alerts by email
  • Advertising
  • Job board
  • Contact
ER stress sensor PERK promotes T cell pathogenicity in GVHD by regulating ER-associated degradation
Qiao Cheng, Hee-Jin Choi, Yongxia Wu, Xiaohong Yuan, Allison Pugel, Linlu Tian, Michael Hendrix, Denggang Fu, Reza Alimohammadi, Chen Liu, Xue-Zhong Yu
Qiao Cheng, Hee-Jin Choi, Yongxia Wu, Xiaohong Yuan, Allison Pugel, Linlu Tian, Michael Hendrix, Denggang Fu, Reza Alimohammadi, Chen Liu, Xue-Zhong Yu
View: Text | PDF
Research Article Immunology Inflammation

ER stress sensor PERK promotes T cell pathogenicity in GVHD by regulating ER-associated degradation

  • Text
  • PDF
Abstract

Endoplasmic reticulum (ER) stress through IRE1/XBP1 is implicated in the onset and progression of graft-versus-host disease (GVHD), but the role of the ER stress sensor PERK in T cell allogeneic responses and GVHD remains unexplored. Here, we report that PERK is a key regulator in T cell allogeneic response and GVHD induction. PERK augments GVHD through increasing Th1 and Th17 population, while reducing Treg differentiation by activating the Nrf2 pathway. Genetic deletion or selective inhibition of PERK pharmacologically reduces GVHD while preserving graft-versus-leukemia (GVL) activity. At the cellular level, PERK positively regulates CD4+ T cell pathogenicity while negatively regulating CD8+ T cell pathogenicity in the induction of GVHD. At the molecular level, PERK interacts with SEL1L and regulates SEL1L expression, leading to augmented T cell allogeneic responses and GVHD development. In vivo, PERK deficiency in donor T cells alleviates GVHD through ER-associated degradation. Furthermore, pharmacological inhibition of PERK with AMG44 significantly suppresses the severity of GVHD induced by murine or human T cells. In summary, our findings validate PERK as a potential therapeutic target for the prevention of GVHD while preserving GVL responses, and uncover the mechanism by which PERK differentially regulates CD4+ versus CD8+ T cell allogeneic and antitumor responses.

Authors

Qiao Cheng, Hee-Jin Choi, Yongxia Wu, Xiaohong Yuan, Allison Pugel, Linlu Tian, Michael Hendrix, Denggang Fu, Reza Alimohammadi, Chen Liu, Xue-Zhong Yu

×

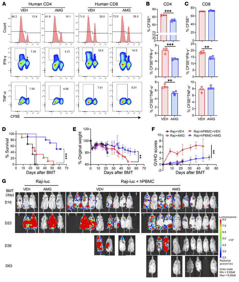
Figure 7

Inhibition of PERK reduces GVHD induced by human T cells while maintaining GVL activity.

Options: View larger image (or click on image) Download as PowerPoint
Inhibition of PERK reduces GVHD induced by human T cells while maintaini...
(A–C) T cells were isolated from human HLA-A2– PBMCs, labeled with CFSE, and stimulated with allogeneic HLA-A2+ APCs (TCD-PBMCs); proliferation and production of IFN-γ, TNF-α, and granzyme B (GZMB) of donor CD4+ and CD8+ T cells were analyzed by flow cytometry (A). Percentages of CFSEloCD4+, IFN-γ+CD4+, TNF-α+CD4+, and GZMB+CD4+ T cells among gated HLA-A2–CD4+ T cells are shown (B). Percentages of CFSEloCD8+, IFN-γ+CD8+, TNF-α+CD8+, and GZMB+CD8+ T cells among gated HLA-A2–CD8+ T cells are shown (C). (D–G) Sublethally irradiated NSG mice were injected with Raji-luc cells along with or without human PBMCs (8 × 106). Recipient mice were treated with vehicle (VEH) or AMG44 (5 mg/kg) every other day from day 0 to day 14. Survival (D), body weight loss (E), and GVHD scores (F) were monitored through 60 days after BMT; n = 3 for Raji with VEH or AMG, n = 9–10 for Raji and PBMCs with VEH or AMG combined from 2 replicate experiments. Tumor growth in NSG recipients was monitored via BLI (G). Log-rank (Mantel-Cox) test (D) and non-parametric Mann-Whitney U test (E and F) were used to compare groups. Data in B and C are represented as mean ± SD with biological replicates; significance was determined using a 2-tailed unpaired Student’s t test. **P < 0.01, ***P < 0.001.

Copyright © 2026 American Society for Clinical Investigation
ISSN: 0021-9738 (print), 1558-8238 (online)

Sign up for email alerts