Go to JCI Insight
  • About
  • Editors
  • Consulting Editors
  • For authors
  • Publication ethics
  • Publication alerts by email
  • Advertising
  • Job board
  • Contact
  • Clinical Research and Public Health
  • Current issue
  • Past issues
  • By specialty
    • COVID-19
    • Cardiology
    • Gastroenterology
    • Immunology
    • Metabolism
    • Nephrology
    • Neuroscience
    • Oncology
    • Pulmonology
    • Vascular biology
    • All ...
  • Videos
    • ASCI Milestone Awards
    • Video Abstracts
    • Conversations with Giants in Medicine
  • Reviews
    • View all reviews ...
    • Clinical innovation and scientific progress in GLP-1 medicine (Nov 2025)
    • Pancreatic Cancer (Jul 2025)
    • Complement Biology and Therapeutics (May 2025)
    • Evolving insights into MASLD and MASH pathogenesis and treatment (Apr 2025)
    • Microbiome in Health and Disease (Feb 2025)
    • Substance Use Disorders (Oct 2024)
    • Clonal Hematopoiesis (Oct 2024)
    • View all review series ...
  • Viewpoint
  • Collections
    • In-Press Preview
    • Clinical Research and Public Health
    • Research Letters
    • Letters to the Editor
    • Editorials
    • Commentaries
    • Editor's notes
    • Reviews
    • Viewpoints
    • 100th anniversary
    • Top read articles

  • Current issue
  • Past issues
  • Specialties
  • Reviews
  • Review series
  • ASCI Milestone Awards
  • Video Abstracts
  • Conversations with Giants in Medicine
  • In-Press Preview
  • Clinical Research and Public Health
  • Research Letters
  • Letters to the Editor
  • Editorials
  • Commentaries
  • Editor's notes
  • Reviews
  • Viewpoints
  • 100th anniversary
  • Top read articles
  • About
  • Editors
  • Consulting Editors
  • For authors
  • Publication ethics
  • Publication alerts by email
  • Advertising
  • Job board
  • Contact
ER stress sensor PERK promotes T cell pathogenicity in GVHD by regulating ER-associated degradation
Qiao Cheng, Hee-Jin Choi, Yongxia Wu, Xiaohong Yuan, Allison Pugel, Linlu Tian, Michael Hendrix, Denggang Fu, Reza Alimohammadi, Chen Liu, Xue-Zhong Yu
Qiao Cheng, Hee-Jin Choi, Yongxia Wu, Xiaohong Yuan, Allison Pugel, Linlu Tian, Michael Hendrix, Denggang Fu, Reza Alimohammadi, Chen Liu, Xue-Zhong Yu
View: Text | PDF
Research Article Immunology Inflammation

ER stress sensor PERK promotes T cell pathogenicity in GVHD by regulating ER-associated degradation

  • Text
  • PDF
Abstract

Endoplasmic reticulum (ER) stress through IRE1/XBP1 is implicated in the onset and progression of graft-versus-host disease (GVHD), but the role of the ER stress sensor PERK in T cell allogeneic responses and GVHD remains unexplored. Here, we report that PERK is a key regulator in T cell allogeneic response and GVHD induction. PERK augments GVHD through increasing Th1 and Th17 population, while reducing Treg differentiation by activating the Nrf2 pathway. Genetic deletion or selective inhibition of PERK pharmacologically reduces GVHD while preserving graft-versus-leukemia (GVL) activity. At the cellular level, PERK positively regulates CD4+ T cell pathogenicity while negatively regulating CD8+ T cell pathogenicity in the induction of GVHD. At the molecular level, PERK interacts with SEL1L and regulates SEL1L expression, leading to augmented T cell allogeneic responses and GVHD development. In vivo, PERK deficiency in donor T cells alleviates GVHD through ER-associated degradation. Furthermore, pharmacological inhibition of PERK with AMG44 significantly suppresses the severity of GVHD induced by murine or human T cells. In summary, our findings validate PERK as a potential therapeutic target for the prevention of GVHD while preserving GVL responses, and uncover the mechanism by which PERK differentially regulates CD4+ versus CD8+ T cell allogeneic and antitumor responses.

Authors

Qiao Cheng, Hee-Jin Choi, Yongxia Wu, Xiaohong Yuan, Allison Pugel, Linlu Tian, Michael Hendrix, Denggang Fu, Reza Alimohammadi, Chen Liu, Xue-Zhong Yu

×

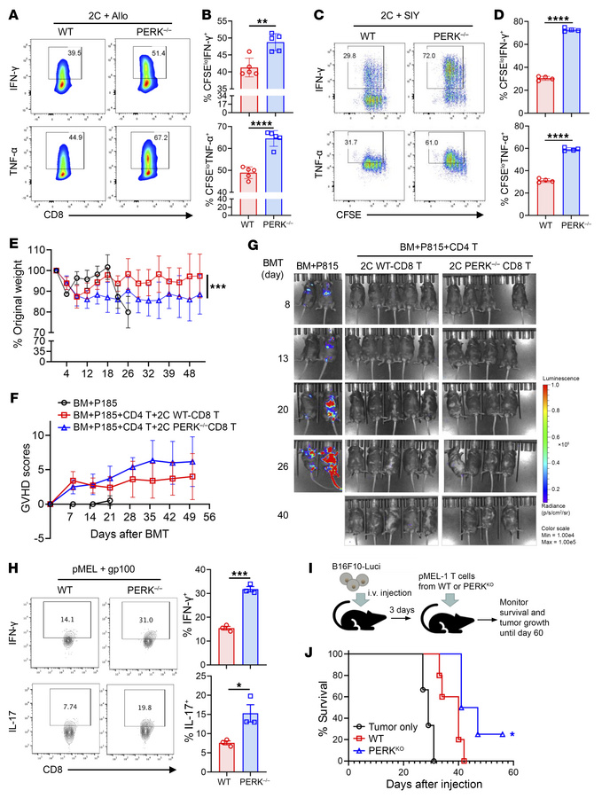
Figure 5

PERK inhibits CD8+ T cell responses.

Options: View larger image (or click on image) Download as PowerPoint
PERK inhibits CD8+ T cell responses.
(A and B) CD8+ T cells isolated fro...
(A and B) CD8+ T cells isolated from 2C transgenic WT or PERK-cKO mice were labeled with CFSE and stimulated with allogeneic APCs from BDF1 mice for 4 days; levels of proinflammatory cytokines (IFN-γ, TNF-α) in CD8+ T cells were analyzed by flow cytometry (A). Percentages of CFSEloIFN-γ+CD8+ and CFSEloTNF-α+CD8+ T cells among gated H2Kd–CD8+ T cells are shown (B). (C and D) CD8+ T cells isolated from 2C transgenic WT or PERK-cKO mice were labeled with CFSE and stimulated with SIY peptides (10 nM) and syngeneic B6 APCs (Ly5.1); levels of cytokines were analyzed similarly. (E–G) Lethally irradiated BDF1 mice (1,200 cGy) received TCD-BM cells (5 × 106) alone or along with P815-luc cells (5,000) with or without CD25-removed T cells (3 × 106) from 2C WT or PERK-cKO donors. Body weight loss (E) and GVHD scores (F) were monitored after BMT. Tumor growth in BDF1 recipients was monitored via BLI (G); n = 5 per BMT group. (H) CD8+ T cells from pMEL WT or PERK-cKO mice were stimulated with gp100 peptides and B6 APCs (Ly5.1) for 3 days; levels of IFN-γ and IL-17 in CD8+ T cells were analyzed. Percentages of IFN-γ+CD8+ and IL-17+CD8+ T cells among gated CD45.1–CD8+ T cells are shown. (I and J) Lethally irradiated BDF1 mice received TCD-BM cells (5 × 106) along with B16F10-luc cells with or without CD25-removed T cells (3 × 106) from pMEL WT or PERK-cKO donors; n = 3 for tumor only, n = 5–6 for WT or PERK-cKO (I). Survival (J) was monitored after BMT. Log-rank (Mantel-Cox) test (J) and non-parametric Mann-Whitney U test (E and F) were used to compare groups. Data in B, D, and H are represented as mean ± SD with biological replicates; significance was determined using a 2-tailed unpaired Student’s t test. *P < 0.05, **P < 0.01, ***P < 0.001, ****P < 0.0001.

Copyright © 2026 American Society for Clinical Investigation
ISSN: 0021-9738 (print), 1558-8238 (online)

Sign up for email alerts