Go to JCI Insight
  • About
  • Editors
  • Consulting Editors
  • For authors
  • Publication ethics
  • Publication alerts by email
  • Advertising
  • Job board
  • Contact
  • Clinical Research and Public Health
  • Current issue
  • Past issues
  • By specialty
    • COVID-19
    • Cardiology
    • Gastroenterology
    • Immunology
    • Metabolism
    • Nephrology
    • Neuroscience
    • Oncology
    • Pulmonology
    • Vascular biology
    • All ...
  • Videos
    • ASCI Milestone Awards
    • Video Abstracts
    • Conversations with Giants in Medicine
  • Reviews
    • View all reviews ...
    • Clinical innovation and scientific progress in GLP-1 medicine (Nov 2025)
    • Pancreatic Cancer (Jul 2025)
    • Complement Biology and Therapeutics (May 2025)
    • Evolving insights into MASLD and MASH pathogenesis and treatment (Apr 2025)
    • Microbiome in Health and Disease (Feb 2025)
    • Substance Use Disorders (Oct 2024)
    • Clonal Hematopoiesis (Oct 2024)
    • View all review series ...
  • Viewpoint
  • Collections
    • In-Press Preview
    • Clinical Research and Public Health
    • Research Letters
    • Letters to the Editor
    • Editorials
    • Commentaries
    • Editor's notes
    • Reviews
    • Viewpoints
    • 100th anniversary
    • Top read articles

  • Current issue
  • Past issues
  • Specialties
  • Reviews
  • Review series
  • ASCI Milestone Awards
  • Video Abstracts
  • Conversations with Giants in Medicine
  • In-Press Preview
  • Clinical Research and Public Health
  • Research Letters
  • Letters to the Editor
  • Editorials
  • Commentaries
  • Editor's notes
  • Reviews
  • Viewpoints
  • 100th anniversary
  • Top read articles
  • About
  • Editors
  • Consulting Editors
  • For authors
  • Publication ethics
  • Publication alerts by email
  • Advertising
  • Job board
  • Contact
4-1BB stimulation with concomitant inactivation of adenosine A2B receptors enhances CD8+ T cell antitumor response
Jihae Ahn, Ping Xie, Siqi Chen, Guilan Shi, Jie Fan, Minghui Zhang, Hui Tang, Amanda R. Zuckerman, Deyu Fang, Yong Wan, Timothy M. Kuzel, Yi Zhang, Bin Zhang
Jihae Ahn, Ping Xie, Siqi Chen, Guilan Shi, Jie Fan, Minghui Zhang, Hui Tang, Amanda R. Zuckerman, Deyu Fang, Yong Wan, Timothy M. Kuzel, Yi Zhang, Bin Zhang
View: Text | PDF
Research Article Immunology Oncology

4-1BB stimulation with concomitant inactivation of adenosine A2B receptors enhances CD8+ T cell antitumor response

  • Text
  • PDF
Abstract

Activating the immune costimulatory receptor 4-1BB (CD137) with agonist antibody binding and crosslinking-inducing agents that elicit 4-1BB intracellular signaling potentiates the antitumor responses of CD8+ T cells. However, the underlying in-depth mechanisms remain to be defined. Here, we show that agonistic 4-1BB treatment of activated CD8+ T cells under continuous antigenic stimulation makes them more metabolically vulnerable to redox perturbation by ablation of intracellular glutathione (GSH) and glutathione peroxidase 4 (GPX4) inhibition. Further, genetic deletion of adenosine A2B receptor (A2BR) induces superior survival and expansion advantage of competent CD8+ T cells with agonistic 4-1BB costimulation, leading to more effective antitumor efficacy of adoptive cell therapy (ACT). Mechanistically, A2BR deletion helps sustain the increased energy and biosynthetic requirements through the GSH/GPX4 axis upon 4-1BB costimulation. A2BR deletion in combination with agonistic 4-1BB costimulation displays a greater ability to promote antitumor CD8+ effector T cell survival and expansion while mitigating T cell exhaustion. Thus, the A2BR pathway plays an important role in metabolic reprogramming with potentiation of the GSH/GPX4 cascade upon agonistic 4-1BB costimulation that allows the fine-tuning of the antitumor responses of CD8+ T cells.

Authors

Jihae Ahn, Ping Xie, Siqi Chen, Guilan Shi, Jie Fan, Minghui Zhang, Hui Tang, Amanda R. Zuckerman, Deyu Fang, Yong Wan, Timothy M. Kuzel, Yi Zhang, Bin Zhang

×

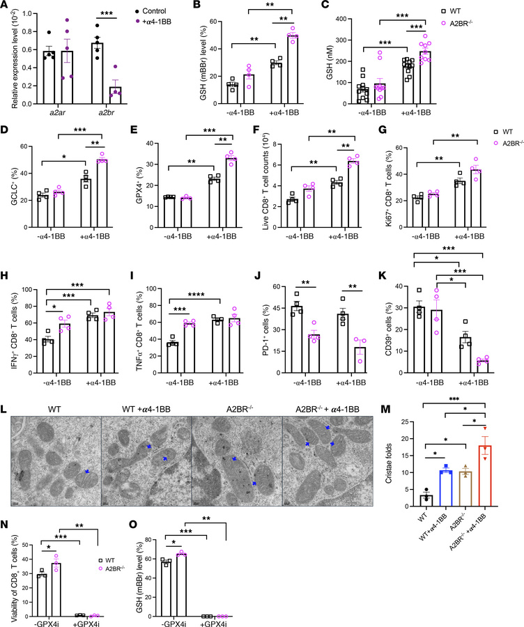
Figure 5

A2BR deletion sustained the GSH/GPX4 axis and promoted CD8+ T cell responses upon α4-1BB treatment.

Options: View larger image (or click on image) Download as PowerPoint
A2BR deletion sustained the GSH/GPX4 axis and promoted CD8+ T cell respo...
CD8+ T cells were stimulated by anti-CD3 and anti-CD28 with or without α4-1BB (clone 3H3, 100 ng/ml) for 24 hours. (A) Expression levels of a2ar, and a2br transcripts were determined by qRT-PCR. WT or A2BR–/– CD8+ T cells were stimulated by anti-CD3 and anti-CD28 with or without α4-1BB (clone 3H3, 100 ng/ml) for 4 days. Intracellular GSH content was measured by mBBr staining (B) and a GSH/GSSG-Glo Assay Kit (C). GCLC+ cells (D), GPX4+ cells (E), viability (F), Ki-67+ cells (G), IFN-γ+ cells (H), TNF-α+ cells (I), PD-1+ cells (J), and CD39+ cells (K) were determined by flow cytometry. Transmission electron microscopy analysis on mitochondria (L) and cristae folds counts (M) in treated CD8+ T cells (n = 3); original magnification ×10,000. Blue arrows indicate mitochondrial cristae folds. (N and O) WT or A2BR–/– CD8+ T cells were stimulated by anti-CD3 and anti-CD28 with α4-1BB (clone 3H3, 100 ng/ml) in the presence or absence of the GPX4 inhibitor RSL3 for 4 days. Viability (N) and GSH levels (O) were determined by flow cytometry. Data (means ± SEM) are representative of 2–3 (B–M) independent experiments. (A–K and M–P) Two-way ANOVA with Bonferroni’s post test correction was used. *P < 0.05; **P < 0.01; ***P < 0.001; ****P < 0.0001.

Copyright © 2026 American Society for Clinical Investigation
ISSN: 0021-9738 (print), 1558-8238 (online)

Sign up for email alerts