Go to JCI Insight
  • About
  • Editors
  • Consulting Editors
  • For authors
  • Publication ethics
  • Publication alerts by email
  • Advertising
  • Job board
  • Contact
  • Clinical Research and Public Health
  • Current issue
  • Past issues
  • By specialty
    • COVID-19
    • Cardiology
    • Gastroenterology
    • Immunology
    • Metabolism
    • Nephrology
    • Neuroscience
    • Oncology
    • Pulmonology
    • Vascular biology
    • All ...
  • Videos
    • ASCI Milestone Awards
    • Video Abstracts
    • Conversations with Giants in Medicine
  • Reviews
    • View all reviews ...
    • Clinical innovation and scientific progress in GLP-1 medicine (Nov 2025)
    • Pancreatic Cancer (Jul 2025)
    • Complement Biology and Therapeutics (May 2025)
    • Evolving insights into MASLD and MASH pathogenesis and treatment (Apr 2025)
    • Microbiome in Health and Disease (Feb 2025)
    • Substance Use Disorders (Oct 2024)
    • Clonal Hematopoiesis (Oct 2024)
    • View all review series ...
  • Viewpoint
  • Collections
    • In-Press Preview
    • Clinical Research and Public Health
    • Research Letters
    • Letters to the Editor
    • Editorials
    • Commentaries
    • Editor's notes
    • Reviews
    • Viewpoints
    • 100th anniversary
    • Top read articles

  • Current issue
  • Past issues
  • Specialties
  • Reviews
  • Review series
  • ASCI Milestone Awards
  • Video Abstracts
  • Conversations with Giants in Medicine
  • In-Press Preview
  • Clinical Research and Public Health
  • Research Letters
  • Letters to the Editor
  • Editorials
  • Commentaries
  • Editor's notes
  • Reviews
  • Viewpoints
  • 100th anniversary
  • Top read articles
  • About
  • Editors
  • Consulting Editors
  • For authors
  • Publication ethics
  • Publication alerts by email
  • Advertising
  • Job board
  • Contact
Tissue-specific antitumor NK cell subsets identified in colorectal cancer liver metastases express candidate therapeutic targets
Joanna Mikulak, Domenico Supino, Paolo Marzano, Sara Terzoli, Roberta Carriero, Valentina Cazzetta, Rocco Piazza, Elena Bruni, Paolo Kunderfranco, Alessia Donato, Sarah Natalia Mapelli, Roberto Garuti, Silvia Carnevale, Francesco Scavello, Elena Magrini, Jelena Zeleznjak, Clelia Peano, Matteo Donadon, Guido Costa, Guido Torzilli, Alberto Mantovani, Cecilia Garlanda, Domenico Mavilio
Joanna Mikulak, Domenico Supino, Paolo Marzano, Sara Terzoli, Roberta Carriero, Valentina Cazzetta, Rocco Piazza, Elena Bruni, Paolo Kunderfranco, Alessia Donato, Sarah Natalia Mapelli, Roberto Garuti, Silvia Carnevale, Francesco Scavello, Elena Magrini, Jelena Zeleznjak, Clelia Peano, Matteo Donadon, Guido Costa, Guido Torzilli, Alberto Mantovani, Cecilia Garlanda, Domenico Mavilio
View: Text | PDF
Research Article Immunology Oncology

Tissue-specific antitumor NK cell subsets identified in colorectal cancer liver metastases express candidate therapeutic targets

  • Text
  • PDF
Abstract

Liver metastases are relatively resistant to checkpoint blockade immunotherapy. The hepatic tissue has distinctive features including high numbers of NK cells. It was therefore important to conduct in-depth single-cell analysis of NK cells in colorectal cancer liver metastases (CRLMs) with an effort to dissect their diversity and to identify candidate therapeutic targets. By combining unbiased single-cell transcriptomic with multiparametric flow cytometry analysis, we identified an abundant family of intrahepatic CD56bright NK cells in CRLMs endowed with antitumor functions resulting from specific transcriptional liver programs. Intrahepatic CD56bright and CD56dim NK lymphocytes expressed unique transcription factors (IRF8, TOX2), a high level of chemokines, and targetable immune checkpoints, including CXCR4 and the IL-1 receptor family member IL-1R8. CXCR4 pharmacological blocking and an anti–IL-1R8 mAb enhanced the effector function of CRLM NK cells. Targeting the diversity of liver NK cells and their distinct immune checkpoint repertoires is key to optimize the current immune therapy protocols in CRLM.

Authors

Joanna Mikulak, Domenico Supino, Paolo Marzano, Sara Terzoli, Roberta Carriero, Valentina Cazzetta, Rocco Piazza, Elena Bruni, Paolo Kunderfranco, Alessia Donato, Sarah Natalia Mapelli, Roberto Garuti, Silvia Carnevale, Francesco Scavello, Elena Magrini, Jelena Zeleznjak, Clelia Peano, Matteo Donadon, Guido Costa, Guido Torzilli, Alberto Mantovani, Cecilia Garlanda, Domenico Mavilio

×

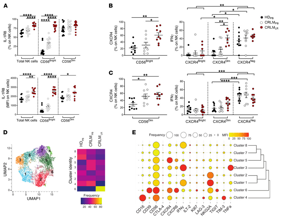
Figure 12

Evaluation of IL-1R8 and CXCR4+ NK cell profiling in CRLM.

Options: View larger image (or click on image) Download as PowerPoint
Evaluation of IL-1R8 and CXCR4+ NK cell profiling in CRLM.
(A) IL-1R8 ex...
(A) IL-1R8 expression in NK cells from HDPB, CRLMPB, and CRLMLR. Top: Relative frequency (percent) in total NK, CD56bright, and CD56dim subsets. Bottom: The MFI in the same subsets. (B and C) CXCR4 (left) and IFN-γ (right) expression in CD56bright (B) and CD56dim (C) NK cells from HDPB, CRLMPB, and CRLMLR, stratified by CXCR4 levels. (A–C) Data are shown as mean ± SEM. *P ≤ 0.05; **P ≤ 0.01; ***P ≤ 0.001; ****P ≤ 0.0001. One-way ANOVA (A; B and C, left) or 2-way ANOVA (B and C, right). (A) n = 15 (HDPB, CRLMPB), n = 14 (CRLMLR); (B and C) n = 9. (D) UMAP projection showing NK cell cluster distribution across HDPB, CRLMPB, and CRLMLR. (E) Dot plot of marker frequency (percent) and MFI in NK cell clusters.

Copyright © 2026 American Society for Clinical Investigation
ISSN: 0021-9738 (print), 1558-8238 (online)

Sign up for email alerts