Go to JCI Insight
  • About
  • Editors
  • Consulting Editors
  • For authors
  • Publication ethics
  • Publication alerts by email
  • Advertising
  • Job board
  • Contact
  • Clinical Research and Public Health
  • Current issue
  • Past issues
  • By specialty
    • COVID-19
    • Cardiology
    • Gastroenterology
    • Immunology
    • Metabolism
    • Nephrology
    • Neuroscience
    • Oncology
    • Pulmonology
    • Vascular biology
    • All ...
  • Videos
    • ASCI Milestone Awards
    • Video Abstracts
    • Conversations with Giants in Medicine
  • Reviews
    • View all reviews ...
    • Clinical innovation and scientific progress in GLP-1 medicine (Nov 2025)
    • Pancreatic Cancer (Jul 2025)
    • Complement Biology and Therapeutics (May 2025)
    • Evolving insights into MASLD and MASH pathogenesis and treatment (Apr 2025)
    • Microbiome in Health and Disease (Feb 2025)
    • Substance Use Disorders (Oct 2024)
    • Clonal Hematopoiesis (Oct 2024)
    • View all review series ...
  • Viewpoint
  • Collections
    • In-Press Preview
    • Clinical Research and Public Health
    • Research Letters
    • Letters to the Editor
    • Editorials
    • Commentaries
    • Editor's notes
    • Reviews
    • Viewpoints
    • 100th anniversary
    • Top read articles

  • Current issue
  • Past issues
  • Specialties
  • Reviews
  • Review series
  • ASCI Milestone Awards
  • Video Abstracts
  • Conversations with Giants in Medicine
  • In-Press Preview
  • Clinical Research and Public Health
  • Research Letters
  • Letters to the Editor
  • Editorials
  • Commentaries
  • Editor's notes
  • Reviews
  • Viewpoints
  • 100th anniversary
  • Top read articles
  • About
  • Editors
  • Consulting Editors
  • For authors
  • Publication ethics
  • Publication alerts by email
  • Advertising
  • Job board
  • Contact
Protectin DX resolves fracture-induced postoperative pain in mice via neuronal signaling and GPR37-activated macrophage efferocytosis
Yize Li, Sangsu Bang, Jasmine Ji, Jing Xu, Min Lee, Sharat Chandra, Charles N. Serhan, Ru-Rong Ji
Yize Li, Sangsu Bang, Jasmine Ji, Jing Xu, Min Lee, Sharat Chandra, Charles N. Serhan, Ru-Rong Ji
View: Text | PDF
Research Article Cell biology Neuroscience

Protectin DX resolves fracture-induced postoperative pain in mice via neuronal signaling and GPR37-activated macrophage efferocytosis

  • Text
  • PDF
Abstract

Protectin DX (PDX) is a member of the superfamily of specialized proresolving mediators and exerts anti-inflammatory actions in animal models; however, its signaling mechanism remains unclear. Here, we demonstrate the analgesic actions of PDX in a mouse model of tibial fracture–induced postoperative pain (fPOP). Intravenous early- and late-phase treatment of PDX (100 ng/mouse) effectively alleviated fPOP. Compared with protectin D1 (PD1)/neuroprotectin D1, DHA, steroids, and meloxicam, PDX provided superior pain relief. While dexamethasone and meloxicam prolonged fPOP, PDX shortened the pain duration. The analgesic effects of PDX were abrogated in Gpr37−/− mice, which displayed deficits in fPOP resolution. PDX was shown to bind GPR37 and induce calcium responses in peritoneal macrophages. LC-MS/MS–based lipidomic analysis revealed that endogenous PDX levels were approximately 10-fold higher than those of PD1 in muscle at the fracture site. PDX promoted macrophage polarization via GPR37-dependent phagocytosis and efferocytosis through calcium signaling in vitro, and it further enhanced macrophage viability and efferocytosis in vivo via GPR37. Finally, PDX rapidly modulated nociceptor neuron responses by suppressing C-fiber–induced muscle reflex in vivo and calcium responses in DRG neurons ex vivo and by reducing TRPA1/TRPV1-induced acute pain and neurogenic inflammation in vivo. Our findings highlight multiple benefits of PDX to manage postoperative pain and promote perioperative recovery.

Authors

Yize Li, Sangsu Bang, Jasmine Ji, Jing Xu, Min Lee, Sharat Chandra, Charles N. Serhan, Ru-Rong Ji

×

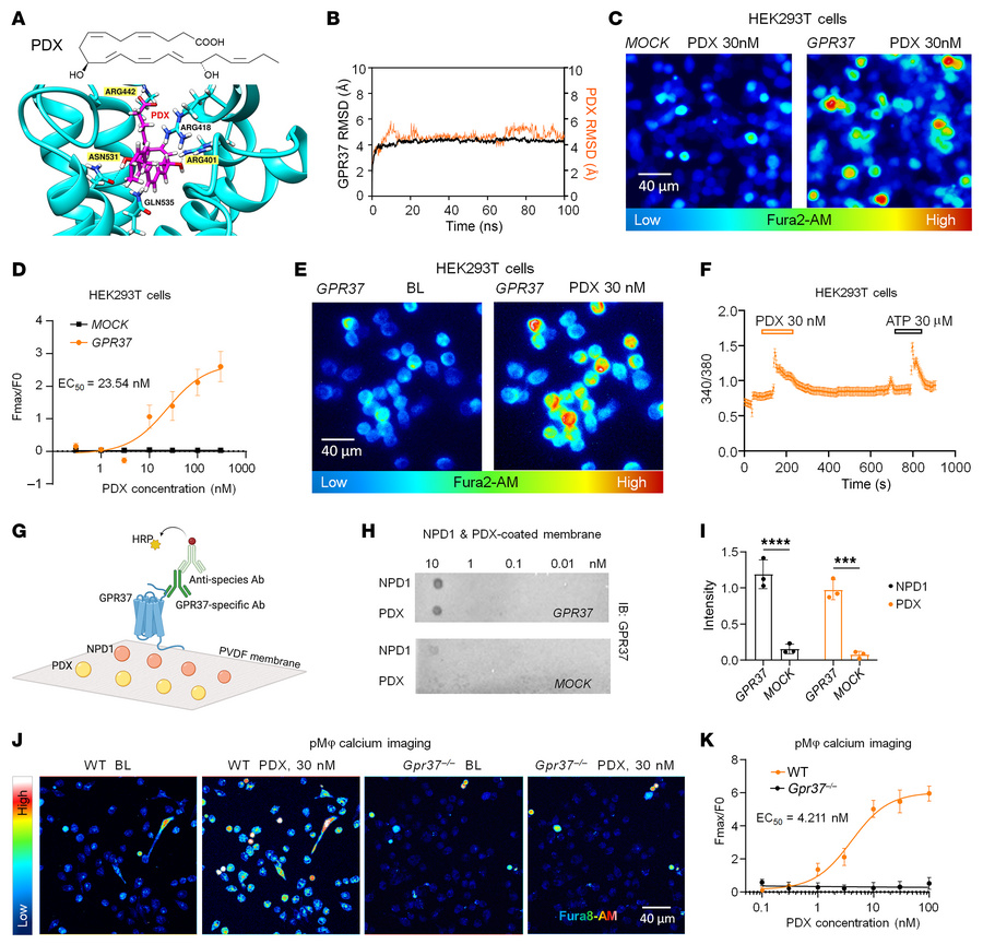
Figure 4

PDX directly binds GPR37 and increases calcium influx in HEK293T cells and pMφs from C57BL/6 mice.

Options: View larger image (or click on image) Download as PowerPoint
PDX directly binds GPR37 and increases calcium influx in HEK293T cells a...
(A) Structural model of human GPR37 (blue) in complex with PDX (magenta). (B) Molecular dynamics simulation showing root mean square deviation (RMSD) of the GPR37–PDX complex (orange) versus GPR37 alone (black) over 100 ns, indicating stable ligand–receptor interaction. (C) PDX (30 nM) evoked calcium influx in GPR37-transfected HEK293T cells but not in mock-transfected controls. (D) Dose–response curve of PDX-induced calcium signaling in GPR37-expressing HEK293T cells versus mock controls (EC50 = 23.54 nM; n = 16 reads from 4 cultures). (E and F) Representative traces (E) and quantification (F) demonstrate enhanced calcium responses to PDX (30 nM) and ATP (30 μM) in GPR37-expressing HEK293T cells (n = 27 cells, 3 cultures). (G) Dot blot schematic for assessing binding of GPR37 to PDX and NPD1 using PVDF membranes coated with ligands at graded concentrations. (H) Representative blot of PDX and NPD1-coated PVDF membranes incubated with lysates from HEK293T cells with and without GPR37 expression. (I) Quantification of dot intensity in HEK293T cell lysates with and without GPR37. n = 3 repeats. (J and K) Calcium imaging in pMφs showing traces (J) and quantification (K) of calcium responses following PDX (30 nM) treatment in pMφ cultures prepared from WT or Gpr37–/–. Note that PDX induces dose-dependent responses in WT pMφs but has no effects in Gpr37–/– pMφs. EC50 of the PDX-induced calcium response is 4.21 nM. n = 9 cultures from 3 mice. Data are presented as mean ± SEM. Statistics: 2-way ANOVA with Tukey’s post hoc test (I). ***P < 0.001, ****P < 0.0001. Scale bars: 40 μm (C, E, and J).

Copyright © 2026 American Society for Clinical Investigation
ISSN: 0021-9738 (print), 1558-8238 (online)

Sign up for email alerts