Go to JCI Insight
  • About
  • Editors
  • Consulting Editors
  • For authors
  • Publication ethics
  • Publication alerts by email
  • Advertising
  • Job board
  • Contact
  • Clinical Research and Public Health
  • Current issue
  • Past issues
  • By specialty
    • COVID-19
    • Cardiology
    • Gastroenterology
    • Immunology
    • Metabolism
    • Nephrology
    • Neuroscience
    • Oncology
    • Pulmonology
    • Vascular biology
    • All ...
  • Videos
    • Conversations with Giants in Medicine
    • Video Abstracts
  • Reviews
    • View all reviews ...
    • Clinical innovation and scientific progress in GLP-1 medicine (Nov 2025)
    • Pancreatic Cancer (Jul 2025)
    • Complement Biology and Therapeutics (May 2025)
    • Evolving insights into MASLD and MASH pathogenesis and treatment (Apr 2025)
    • Microbiome in Health and Disease (Feb 2025)
    • Substance Use Disorders (Oct 2024)
    • Clonal Hematopoiesis (Oct 2024)
    • View all review series ...
  • Viewpoint
  • Collections
    • In-Press Preview
    • Clinical Research and Public Health
    • Research Letters
    • Letters to the Editor
    • Editorials
    • Commentaries
    • Editor's notes
    • Reviews
    • Viewpoints
    • 100th anniversary
    • Top read articles

  • Current issue
  • Past issues
  • Specialties
  • Reviews
  • Review series
  • Conversations with Giants in Medicine
  • Video Abstracts
  • In-Press Preview
  • Clinical Research and Public Health
  • Research Letters
  • Letters to the Editor
  • Editorials
  • Commentaries
  • Editor's notes
  • Reviews
  • Viewpoints
  • 100th anniversary
  • Top read articles
  • About
  • Editors
  • Consulting Editors
  • For authors
  • Publication ethics
  • Publication alerts by email
  • Advertising
  • Job board
  • Contact
Tumor-derived neutrophil extracellular trap–associated DNA impairs treatment efficacy in breast cancer via CCDC25-dependent epithelial-mesenchymal transition
Heliang Li, Yetong Zhang, Jianghua Lin, Jiayi Zeng, Xinyan Liang, Linxi Xu, Jiang Li, Xiaoming Zhong, Xu Liu, Zhou Liu, Xinyu Yang, Yunyi Zhang, Shun Wang, Erwei Song, Man Nie, Linbin Yang
Heliang Li, Yetong Zhang, Jianghua Lin, Jiayi Zeng, Xinyan Liang, Linxi Xu, Jiang Li, Xiaoming Zhong, Xu Liu, Zhou Liu, Xinyu Yang, Yunyi Zhang, Shun Wang, Erwei Song, Man Nie, Linbin Yang
View: Text | PDF
Research Article Immunology Oncology

Tumor-derived neutrophil extracellular trap–associated DNA impairs treatment efficacy in breast cancer via CCDC25-dependent epithelial-mesenchymal transition

  • Text
  • PDF
Abstract

Neutrophil extracellular traps (NETs) are associated with cancer progression; however, the functional role and clinical importance of NET-DNA in therapeutic resistance remain unclear. Here, we show that chemotherapy and radiotherapy provoke NET-DNA formation in primary tumor and metastatic organs in breast cancer patients and mouse models, and the level of NET-DNA correlates with treatment resistance. Mechanistically, the cathepsin C in tumor debris generated by anticancer therapy is phagocytosed by macrophages and drives CXCL1/2 and complement factor B production via activating the TLR4/NF-κB signaling pathway, subsequently promoting NETosis and impairing therapeutic efficacy. Importantly, we demonstrate that NET-DNA sensor CCDC25 is indispensable in NET-mediated treatment resistance by inducing cancer cell epithelial-mesenchymal transition via pyruvate kinase isoform M2–mediated STAT3 phosphorylation. Clinically, tumoral CCDC25 abundance is closely associated with poor prognosis in patients who underwent chemotherapy. Overall, our data reveal the mechanism of NET formation and elucidate the interaction of NET-CCDC25 in therapy resistance, highlighting CCDC25 as an appealing target for anticancer interventions.

Authors

Heliang Li, Yetong Zhang, Jianghua Lin, Jiayi Zeng, Xinyan Liang, Linxi Xu, Jiang Li, Xiaoming Zhong, Xu Liu, Zhou Liu, Xinyu Yang, Yunyi Zhang, Shun Wang, Erwei Song, Man Nie, Linbin Yang

×

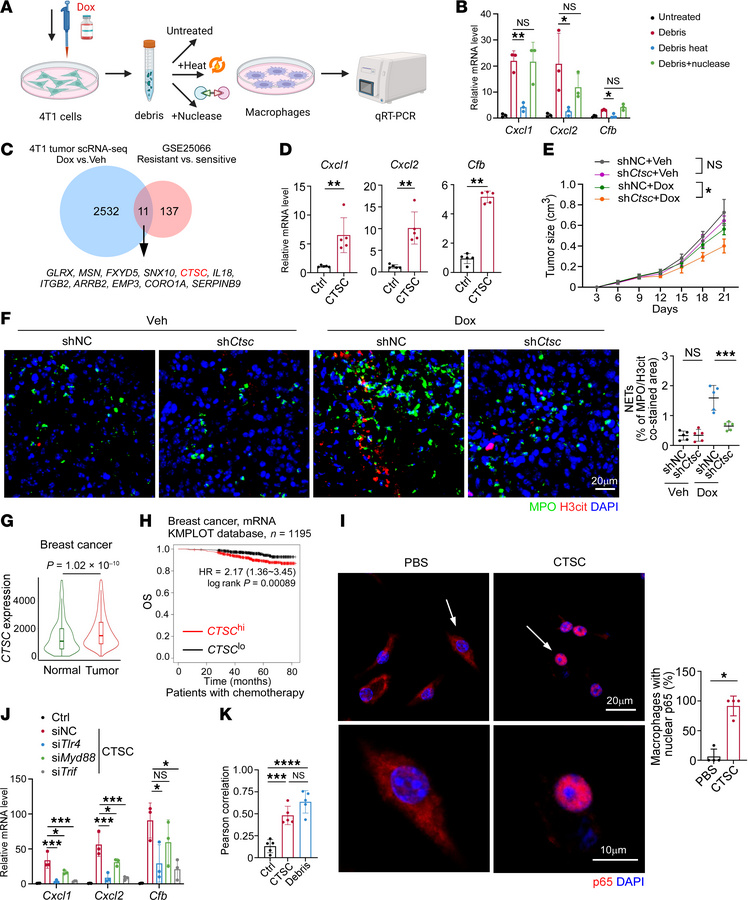
Figure 5

The protein CTSC in tumor debris contributes to NETosis after chemotherapy.

Options: View larger image (or click on image) Download as PowerPoint
The protein CTSC in tumor debris contributes to NETosis after chemothera...
(A) Schematic showing qRT-PCR analysis of BMDMs stimulated with Dox-induced 4T1 debris with different pretreatments. Created with BioRender.com. (B) Cxcl1/2 and Cfb mRNA expression in BMDMs (n = 3/group, 1-way ANOVA with Tukey’s test). (C) Venn diagram showing the overlapping DEGs upregulated in scRNA-Seq of 4T1 tumors and RNA-Seq (GSE25066). (D) Cxcl1/2 and Cfb mRNA expression in BMDMs treated with or without recombinant CTSC protein (n = 5/group, Mann-Whitney test). (E and F) Tumor growth curves (E), representative NET images, and quantification (F) of 4T1-shNC or 4T1-shCtsc tumors with indicated treatments (n = 5/group). Scale bar, 20 μm. Data were analyzed by 2-way repeated measures ANOVA with Tukey’s test and compared at day 21 (E), or 2-way ANOVA with Tukey’s test (F). (G) Violin plot showing CTSC expression in breast tumors and normal breast tissues from the TNMplot database (normal: n = 242; tumor: n = 7,569; Mann-Whitney test). The lower and upper bounds of boxes indicate the 25th and 75th percentiles, and the middle lines the median values. The whiskers represent the interquartile range. (H) Kaplan-Meier curves for OS in substratified patients with breast cancer receiving chemotherapy with high (n = 617) and low (n = 578) CTSC expression from the KMPLOT database (log-rank test). (I) BMDMs were treated with PBS or recombinant CTSC protein. Immunostaining of p65 and quantification are shown (n = 4/group, Mann-Whitney test). The white arrows indicate the areas that are magnified in the next row. Scale bars, 20 μm and 10 μm. (J) Cxcl1/2 and Cfb mRNA expression in BMDMs with indicated treatments (n = 3/group, 1-way ANOVA with Tukey’s test). (K) Quantification of TLR4/RAB5 colocalization in BMDMs (n = 5/group, 1-way ANOVA with Tukey’s test). Data represent mean ± SD. ****P < 0.0001, ***P < 0.001, **P < 0.01, *P < 0.05.

Copyright © 2026 American Society for Clinical Investigation
ISSN: 0021-9738 (print), 1558-8238 (online)

Sign up for email alerts