Go to JCI Insight
  • About
  • Editors
  • Consulting Editors
  • For authors
  • Publication ethics
  • Publication alerts by email
  • Advertising
  • Job board
  • Contact
  • Clinical Research and Public Health
  • Current issue
  • Past issues
  • By specialty
    • COVID-19
    • Cardiology
    • Gastroenterology
    • Immunology
    • Metabolism
    • Nephrology
    • Neuroscience
    • Oncology
    • Pulmonology
    • Vascular biology
    • All ...
  • Videos
    • ASCI Milestone Awards
    • Video Abstracts
    • Conversations with Giants in Medicine
  • Reviews
    • View all reviews ...
    • Clinical innovation and scientific progress in GLP-1 medicine (Nov 2025)
    • Pancreatic Cancer (Jul 2025)
    • Complement Biology and Therapeutics (May 2025)
    • Evolving insights into MASLD and MASH pathogenesis and treatment (Apr 2025)
    • Microbiome in Health and Disease (Feb 2025)
    • Substance Use Disorders (Oct 2024)
    • Clonal Hematopoiesis (Oct 2024)
    • View all review series ...
  • Viewpoint
  • Collections
    • In-Press Preview
    • Clinical Research and Public Health
    • Research Letters
    • Letters to the Editor
    • Editorials
    • Commentaries
    • Editor's notes
    • Reviews
    • Viewpoints
    • 100th anniversary
    • Top read articles

  • Current issue
  • Past issues
  • Specialties
  • Reviews
  • Review series
  • ASCI Milestone Awards
  • Video Abstracts
  • Conversations with Giants in Medicine
  • In-Press Preview
  • Clinical Research and Public Health
  • Research Letters
  • Letters to the Editor
  • Editorials
  • Commentaries
  • Editor's notes
  • Reviews
  • Viewpoints
  • 100th anniversary
  • Top read articles
  • About
  • Editors
  • Consulting Editors
  • For authors
  • Publication ethics
  • Publication alerts by email
  • Advertising
  • Job board
  • Contact
Tumor-derived neutrophil extracellular trap–associated DNA impairs treatment efficacy in breast cancer via CCDC25-dependent epithelial-mesenchymal transition
Heliang Li, Yetong Zhang, Jianghua Lin, Jiayi Zeng, Xinyan Liang, Linxi Xu, Jiang Li, Xiaoming Zhong, Xu Liu, Zhou Liu, Xinyu Yang, Yunyi Zhang, Shun Wang, Erwei Song, Man Nie, Linbin Yang
Heliang Li, Yetong Zhang, Jianghua Lin, Jiayi Zeng, Xinyan Liang, Linxi Xu, Jiang Li, Xiaoming Zhong, Xu Liu, Zhou Liu, Xinyu Yang, Yunyi Zhang, Shun Wang, Erwei Song, Man Nie, Linbin Yang
View: Text | PDF
Research Article Immunology Oncology

Tumor-derived neutrophil extracellular trap–associated DNA impairs treatment efficacy in breast cancer via CCDC25-dependent epithelial-mesenchymal transition

  • Text
  • PDF
Abstract

Neutrophil extracellular traps (NETs) are associated with cancer progression; however, the functional role and clinical importance of NET-DNA in therapeutic resistance remain unclear. Here, we show that chemotherapy and radiotherapy provoke NET-DNA formation in primary tumor and metastatic organs in breast cancer patients and mouse models, and the level of NET-DNA correlates with treatment resistance. Mechanistically, the cathepsin C in tumor debris generated by anticancer therapy is phagocytosed by macrophages and drives CXCL1/2 and complement factor B production via activating the TLR4/NF-κB signaling pathway, subsequently promoting NETosis and impairing therapeutic efficacy. Importantly, we demonstrate that NET-DNA sensor CCDC25 is indispensable in NET-mediated treatment resistance by inducing cancer cell epithelial-mesenchymal transition via pyruvate kinase isoform M2–mediated STAT3 phosphorylation. Clinically, tumoral CCDC25 abundance is closely associated with poor prognosis in patients who underwent chemotherapy. Overall, our data reveal the mechanism of NET formation and elucidate the interaction of NET-CCDC25 in therapy resistance, highlighting CCDC25 as an appealing target for anticancer interventions.

Authors

Heliang Li, Yetong Zhang, Jianghua Lin, Jiayi Zeng, Xinyan Liang, Linxi Xu, Jiang Li, Xiaoming Zhong, Xu Liu, Zhou Liu, Xinyu Yang, Yunyi Zhang, Shun Wang, Erwei Song, Man Nie, Linbin Yang

×

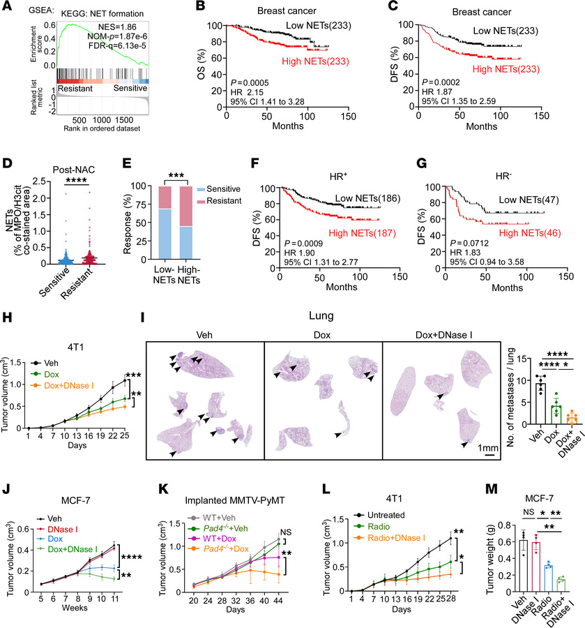
Figure 2

Enhanced NET generation impairs the efficacy of chemotherapy and radiotherapy in breast cancer.

Options: View larger image (or click on image) Download as PowerPoint
Enhanced NET generation impairs the efficacy of chemotherapy and radioth...
(A) GSEA reveals NET formation pathway enrichment in resistant breast cancer (GSE18728) (24). (B and C) OS (B) and DFS (C) of patients containing low and high NETs (n = 233/group, log-rank test). HR, hazard ratio; CI, confidence interval. (D) Quantification of NETs in post-NAC breast tumors from patients sensitive or resistant to NAC (n = 265 and 201, respectively; Mann-Whitney test). (E) Response rates in patients with low or high NETs (Fisher’s exact test). (F and G) DFS of HR+ (F) and HR– (G) patients containing low (HR+: n = 186, HR–: 47) and high (HR+: n = 187, HR–: 46) NETs (log-rank test). (H and I) Tumor growth (H) and lung H&E staining in 4T1-bearing mice (n = 6/group; H, 2-way repeated measures ANOVA with Tukey’s test; I, 1-way ANOVA with Tukey’s test). (J–L) Tumor growth in MCF-7–bearing mice (n = 5/group) (J), MMTV-PyMT-bearing wild-type (WT) or Pad4–/– mice (n = 7–9/group) (K), and 4T1-bearing mice (n = 4/group) (L) (2-way repeated measures ANOVA with Tukey’s test). (M) MCF-7 tumor weight (n = 4/group, Welch’s ANOVA with Dunnett’s T3 test). Data represent mean ± SD (H–M) and mean ± SEM in D. ****P < 0.0001, ***P < 0.001, **P < 0.01, *P < 0.05.

Copyright © 2026 American Society for Clinical Investigation
ISSN: 0021-9738 (print), 1558-8238 (online)

Sign up for email alerts