Go to JCI Insight
  • About
  • Editors
  • Consulting Editors
  • For authors
  • Publication ethics
  • Publication alerts by email
  • Advertising
  • Job board
  • Contact
  • Clinical Research and Public Health
  • Current issue
  • Past issues
  • By specialty
    • COVID-19
    • Cardiology
    • Gastroenterology
    • Immunology
    • Metabolism
    • Nephrology
    • Neuroscience
    • Oncology
    • Pulmonology
    • Vascular biology
    • All ...
  • Videos
    • ASCI Milestone Awards
    • Video Abstracts
    • Conversations with Giants in Medicine
  • Reviews
    • View all reviews ...
    • Clinical innovation and scientific progress in GLP-1 medicine (Nov 2025)
    • Pancreatic Cancer (Jul 2025)
    • Complement Biology and Therapeutics (May 2025)
    • Evolving insights into MASLD and MASH pathogenesis and treatment (Apr 2025)
    • Microbiome in Health and Disease (Feb 2025)
    • Substance Use Disorders (Oct 2024)
    • Clonal Hematopoiesis (Oct 2024)
    • View all review series ...
  • Viewpoint
  • Collections
    • In-Press Preview
    • Clinical Research and Public Health
    • Research Letters
    • Letters to the Editor
    • Editorials
    • Commentaries
    • Editor's notes
    • Reviews
    • Viewpoints
    • 100th anniversary
    • Top read articles

  • Current issue
  • Past issues
  • Specialties
  • Reviews
  • Review series
  • ASCI Milestone Awards
  • Video Abstracts
  • Conversations with Giants in Medicine
  • In-Press Preview
  • Clinical Research and Public Health
  • Research Letters
  • Letters to the Editor
  • Editorials
  • Commentaries
  • Editor's notes
  • Reviews
  • Viewpoints
  • 100th anniversary
  • Top read articles
  • About
  • Editors
  • Consulting Editors
  • For authors
  • Publication ethics
  • Publication alerts by email
  • Advertising
  • Job board
  • Contact
Cingulate retinoic acid signaling regulates neuropathic pain and comorbid anxiodepression via extracellular matrix homeostasis
Zhen-Zhen Li, Wan-Neng Liu, Ke-Xin Liu, Zhi-Wei Dou, Rui Zhao, Yun Chen, Meng-Meng Wang, Tao-Zhi Wang, Fei Wang, Wen-Juan Han, Wen-Guang Chu, Xing-Xing Zheng, Rou-Gang Xie, Hua Yuan, Xiao-Fan Jiang, Xiao-Long Sun, Ceng Luo, Sheng-Xi Wu
Zhen-Zhen Li, Wan-Neng Liu, Ke-Xin Liu, Zhi-Wei Dou, Rui Zhao, Yun Chen, Meng-Meng Wang, Tao-Zhi Wang, Fei Wang, Wen-Juan Han, Wen-Guang Chu, Xing-Xing Zheng, Rou-Gang Xie, Hua Yuan, Xiao-Fan Jiang, Xiao-Long Sun, Ceng Luo, Sheng-Xi Wu
View: Text | PDF
Research Article Cell biology Neuroscience

Cingulate retinoic acid signaling regulates neuropathic pain and comorbid anxiodepression via extracellular matrix homeostasis

  • Text
  • PDF
Abstract

Neuropathic pain is often comorbid with affective disorders. Synaptic plasticity in anterior cingulate cortex (ACC) is assumed to be a crucial interface for pain perception and emotion. Laminin 1 (LAMB1), a key element of extracellular matrix (ECM) in ACC was recently revealed to convey extracellular alterations to intracellular synaptic plasticity and underlie neuropathic pain and aversive emotion. However, it remains elusive what triggers activity-dependent changes of LAMB1 and ECM remodeling after nerve injury. Here, we uncovered a key role of retinoic acid (RA)/RA receptor β (RARB) signaling in neuropathic pain and associated anxiodepression via regulation of ECM homeostasis. We showed that nerve injury reduced RA levels in the serum and ACC in mice and humans, which brought about downregulation of RA’s corresponding receptor, RARB. Overexpressing RARB relieved pain hypersensitivity and comorbid anxiodepression, while silencing RARB exacerbated pain sensitivity and induced anxiodepression. Further mechanistic analysis revealed that RARB maintained ECM homeostasis via transcriptional regulation of LAMB1, reversing abnormal synaptic plasticity and eventually improving neuropathic pain and aversive emotion. Taken together with our previous study, we revealed an intracellular-extracellular-intracellular feed-forward regulatory network in modulating pain plasticity. Moreover, we identified cingulate RA/RARB signaling as a promising therapeutic target for treatment of neuropathic pain and associated anxiodepression.

Authors

Zhen-Zhen Li, Wan-Neng Liu, Ke-Xin Liu, Zhi-Wei Dou, Rui Zhao, Yun Chen, Meng-Meng Wang, Tao-Zhi Wang, Fei Wang, Wen-Juan Han, Wen-Guang Chu, Xing-Xing Zheng, Rou-Gang Xie, Hua Yuan, Xiao-Fan Jiang, Xiao-Long Sun, Ceng Luo, Sheng-Xi Wu

×

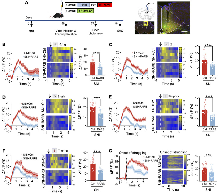
Figure 4

RARB overexpression in ACC alleviates neuronal hyperactivity induced by SNI.

Options: View larger image (or click on image) Download as PowerPoint
RARB overexpression in ACC alleviates neuronal hyperactivity induced by ...
(A) Experimental schematic diagram showing virus injection, optical fiber implantation in the ACC, and fiber photometry recording during behavioral test in mice expressing control virus and RARB. SAC, sacrifice. Scale bar: 1 mm (left), 200 μm (right). (B–G) Representative photometry traces as shown in heat maps and quantitative summary from 5 independent experiments of peak GCaMP6s signals locked to the 0.4 g mechanical stimuli (B), 2 g mechanical stimuli (C), brush stimuli (D), pinprick nociception (E), and radiant heat stimulation (F) and the onset of struggling during tail suspension (G). ***P < 0.001, ****P < 0.0001. Statistical analysis was performed by Mann-Whitney U test (B, C, E, and F) and 2-tailed unpaired t test (D and G).

Copyright © 2026 American Society for Clinical Investigation
ISSN: 0021-9738 (print), 1558-8238 (online)

Sign up for email alerts