Go to JCI Insight
  • About
  • Editors
  • Consulting Editors
  • For authors
  • Publication ethics
  • Publication alerts by email
  • Advertising
  • Job board
  • Contact
  • Clinical Research and Public Health
  • Current issue
  • Past issues
  • By specialty
    • COVID-19
    • Cardiology
    • Gastroenterology
    • Immunology
    • Metabolism
    • Nephrology
    • Neuroscience
    • Oncology
    • Pulmonology
    • Vascular biology
    • All ...
  • Videos
    • Conversations with Giants in Medicine
    • Video Abstracts
  • Reviews
    • View all reviews ...
    • Clinical innovation and scientific progress in GLP-1 medicine (Nov 2025)
    • Pancreatic Cancer (Jul 2025)
    • Complement Biology and Therapeutics (May 2025)
    • Evolving insights into MASLD and MASH pathogenesis and treatment (Apr 2025)
    • Microbiome in Health and Disease (Feb 2025)
    • Substance Use Disorders (Oct 2024)
    • Clonal Hematopoiesis (Oct 2024)
    • View all review series ...
  • Viewpoint
  • Collections
    • In-Press Preview
    • Clinical Research and Public Health
    • Research Letters
    • Letters to the Editor
    • Editorials
    • Commentaries
    • Editor's notes
    • Reviews
    • Viewpoints
    • 100th anniversary
    • Top read articles

  • Current issue
  • Past issues
  • Specialties
  • Reviews
  • Review series
  • Conversations with Giants in Medicine
  • Video Abstracts
  • In-Press Preview
  • Clinical Research and Public Health
  • Research Letters
  • Letters to the Editor
  • Editorials
  • Commentaries
  • Editor's notes
  • Reviews
  • Viewpoints
  • 100th anniversary
  • Top read articles
  • About
  • Editors
  • Consulting Editors
  • For authors
  • Publication ethics
  • Publication alerts by email
  • Advertising
  • Job board
  • Contact
Pharmacological targeting of the IL-17/neutrophil axis attenuates calcific deposits in rat models of calciphylaxis
Bo Tao, Edward Z. Cao, James Hyun, Sivakumar Ramadoss, Juan F. Alvarez, Lianjiu Su, Qihao Sun, Zhihao Liu, Linlin Zhang, Alejandro Espinoza, Yiqian Gu, Feiyang Ma, Shen Li, Matteo Pellegrini, Arjun Deb
Bo Tao, Edward Z. Cao, James Hyun, Sivakumar Ramadoss, Juan F. Alvarez, Lianjiu Su, Qihao Sun, Zhihao Liu, Linlin Zhang, Alejandro Espinoza, Yiqian Gu, Feiyang Ma, Shen Li, Matteo Pellegrini, Arjun Deb
View: Text | PDF
Research Article Cell biology Dermatology

Pharmacological targeting of the IL-17/neutrophil axis attenuates calcific deposits in rat models of calciphylaxis

  • Text
  • PDF
Abstract

Calciphylaxis is a rare but life-threatening disorder characterized by ectopic calcification affecting the subcutaneous tissues and blood vessels of the skin. Survival rates are less than a year after diagnosis, and yet despite the severity of the condition, the pathobiology of calciphylaxis is ill understood. Here, we created animal models of calciphylaxis that recapitulated many characteristics of the human phenotype. We demonstrate that cutaneous calcification is preceded by inflammatory cell infiltration. We show that increased local skin inflammation, regardless of the inciting cause, in the presence of hypercalcemia and hyperphosphatemia contributes to cutaneous ectopic calcification. Genetically modified rodents lacking immune activation of T and B cells or NK cells are resistant to developing cutaneous calcification. Consistent with this, administration of the immunosuppressive cyclophosphamide reduced calcific deposits, as did T cell suppression with cyclosporine. We demonstrate that IL-17 is upregulated in calcific skin and neutrophils are the predominant cell type expressing IL-17 and tissue-nonspecific alkaline phosphatase (TNAP) that are necessary for ectopic calcification. Targeting IL-17 with a monoclonal antibody or using a myeloperoxidase inhibitor to blunt neutrophil activation notably attenuated calcific deposits in vivo. Taken together, these observations provide fresh insight into the role of the immune system and the IL-17/neutrophil axis in mediating ectopic calcification in rodent models of calciphylaxis.

Authors

Bo Tao, Edward Z. Cao, James Hyun, Sivakumar Ramadoss, Juan F. Alvarez, Lianjiu Su, Qihao Sun, Zhihao Liu, Linlin Zhang, Alejandro Espinoza, Yiqian Gu, Feiyang Ma, Shen Li, Matteo Pellegrini, Arjun Deb

×

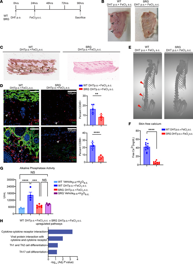
Figure 5

Genetic deletion of B, T, and NK cells (SRG rats) inhibits the formation of ectopic calcification.

Options: View larger image (or click on image) Download as PowerPoint
Genetic deletion of B, T, and NK cells (SRG rats) inhibits the formation...
(A) Experimental scheme comparing the ability of WT and SRG rats treated with DHT p.o. + FeCl3 s.c. to exhibit ectopic cutaneous calcification. (B) Gross images of dermal tissue in WT and SRG rats. Black arrowheads point to calcific regions. (C) Representative von Kossa–stained images highlighting calcified regions in rat dermal tissue. (D) Immunofluorescent staining of CD45+ and CD68+ cells in WT and SRG rat dermal tissue (representative images; n = 6 animals per group). Scale bars: 100 μm. (E) CT scan of rat dermal tissue in WT and SRG rats (arrowheads point to extraskeletal calcification) (WT, n = 4 animals; SRG, n = 6 animals). (F) Quantification of free calcium levels in rat skin dermal tissues (n = 10 animals per group). (G) Assessment of alkaline phosphatase activity in rat dermal tissues (TNAP, tissue-nonspecific alkaline phosphatase) (WT DHT p.o. + FeCl3 s.c.: n = 4 animals; WT vehicle p.o. + H2O s.c.: n = 4 animals; SRG DHT p.o. + FeCl3 s.c.: n = 6 animals; SRG vehicle p.o. + H2O s.c.: n = 3 animals). (H) Upregulated pathways identified in WT versus SRG rats after DHT p.o. + FeCl3 s.c. (n = 4 animals per group). Data are represented as mean ± SEM. **P < 0.01, ***P < 0.001, ****P < 0.0001, 2-tailed Student’s t test.

Copyright © 2025 American Society for Clinical Investigation
ISSN: 0021-9738 (print), 1558-8238 (online)

Sign up for email alerts