Go to JCI Insight
  • About
  • Editors
  • Consulting Editors
  • For authors
  • Publication ethics
  • Publication alerts by email
  • Advertising
  • Job board
  • Contact
  • Clinical Research and Public Health
  • Current issue
  • Past issues
  • By specialty
    • COVID-19
    • Cardiology
    • Gastroenterology
    • Immunology
    • Metabolism
    • Nephrology
    • Neuroscience
    • Oncology
    • Pulmonology
    • Vascular biology
    • All ...
  • Videos
    • ASCI Milestone Awards
    • Video Abstracts
    • Conversations with Giants in Medicine
  • Reviews
    • View all reviews ...
    • Clinical innovation and scientific progress in GLP-1 medicine (Nov 2025)
    • Pancreatic Cancer (Jul 2025)
    • Complement Biology and Therapeutics (May 2025)
    • Evolving insights into MASLD and MASH pathogenesis and treatment (Apr 2025)
    • Microbiome in Health and Disease (Feb 2025)
    • Substance Use Disorders (Oct 2024)
    • Clonal Hematopoiesis (Oct 2024)
    • View all review series ...
  • Viewpoint
  • Collections
    • In-Press Preview
    • Clinical Research and Public Health
    • Research Letters
    • Letters to the Editor
    • Editorials
    • Commentaries
    • Editor's notes
    • Reviews
    • Viewpoints
    • 100th anniversary
    • Top read articles

  • Current issue
  • Past issues
  • Specialties
  • Reviews
  • Review series
  • ASCI Milestone Awards
  • Video Abstracts
  • Conversations with Giants in Medicine
  • In-Press Preview
  • Clinical Research and Public Health
  • Research Letters
  • Letters to the Editor
  • Editorials
  • Commentaries
  • Editor's notes
  • Reviews
  • Viewpoints
  • 100th anniversary
  • Top read articles
  • About
  • Editors
  • Consulting Editors
  • For authors
  • Publication ethics
  • Publication alerts by email
  • Advertising
  • Job board
  • Contact
A positive allosteric modulator of the β1AR with antagonist activity for catecholaminergic polymorphic ventricular tachycardia
Alyssa Grogan, Robin M. Perelli, Seungkirl Ahn, Haoran Jiang, Arun Jyothidasan, Damini Sood, Chongzhao You, David I. Israel, Alex Shaginian, Qiuxia Chen, Jian Liu, Jialu Wang, Jan Steyaert, Alem W. Kahsai, Andrew P. Landstrom, Robert J. Lefkowitz, Howard A. Rockman
Alyssa Grogan, Robin M. Perelli, Seungkirl Ahn, Haoran Jiang, Arun Jyothidasan, Damini Sood, Chongzhao You, David I. Israel, Alex Shaginian, Qiuxia Chen, Jian Liu, Jialu Wang, Jan Steyaert, Alem W. Kahsai, Andrew P. Landstrom, Robert J. Lefkowitz, Howard A. Rockman
View: Text | PDF
Research Article Cardiology

A positive allosteric modulator of the β1AR with antagonist activity for catecholaminergic polymorphic ventricular tachycardia

  • Text
  • PDF
Abstract

Orthosteric beta blockers represent the leading pharmacological intervention for managing heart diseases owing to their ability to competitively antagonize β-adrenergic receptors (βARs). However, their use is often limited by adverse effects such as fatigue, hypotension, and reduced exercise capacity, due in part to nonselective inhibition of multiple βAR subtypes. These challenges are particularly problematic in treating catecholaminergic polymorphic ventricular tachycardia (CPVT), a disease characterized by lethal tachyarrhythmias directly triggered by cardiac β1AR activation. To identify small-molecule allosteric modulators of the β1AR with enhanced subtype specificity and robust functional antagonism of β1AR-mediated signaling, we conducted a DNA-encoded small-molecule library screen and discovered Compound 11 (C11). C11 selectively potentiates the binding affinity of orthosteric agonists to the β1AR while potently inhibiting downstream signaling after β1AR activation. C11 prevents agonist-induced spontaneous contractile activity, Ca2+ release events, and exercise-induced ventricular tachycardia in the CSQ2–/– murine model of CPVT. Our studies demonstrate that C11 belongs to an emerging class of allosteric modulators termed positive allosteric modulator antagonists that positively modulate agonist binding but block downstream function. Its pharmacological properties and selective functional antagonism of β1AR-mediated signaling make C11 a promising therapeutic candidate for the treatment of CPVT and other forms of cardiac disease associated with excessive β1AR activation.

Authors

Alyssa Grogan, Robin M. Perelli, Seungkirl Ahn, Haoran Jiang, Arun Jyothidasan, Damini Sood, Chongzhao You, David I. Israel, Alex Shaginian, Qiuxia Chen, Jian Liu, Jialu Wang, Jan Steyaert, Alem W. Kahsai, Andrew P. Landstrom, Robert J. Lefkowitz, Howard A. Rockman

×

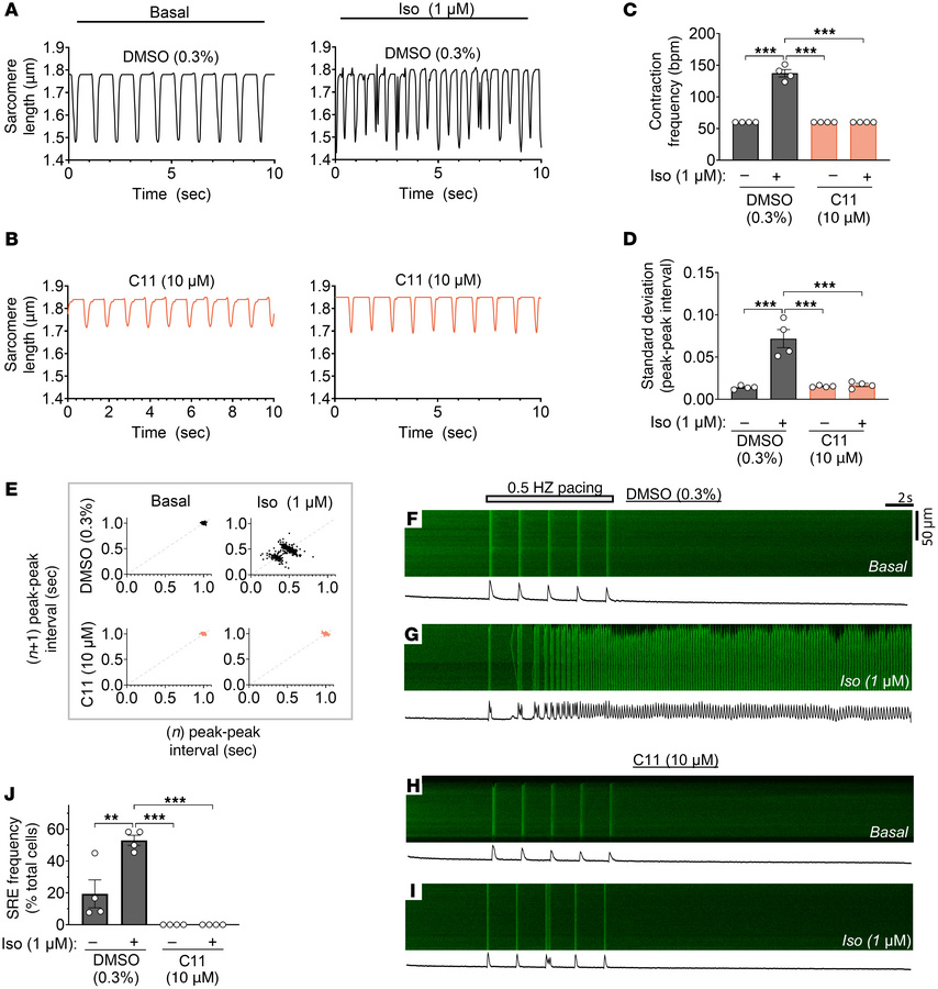
Figure 7

C11 restores regular contractile rhythm and suppresses spontaneous Ca2+ release events in cardiomyocytes isolated from CSQ2–/– mice.

Options: View larger image (or click on image) Download as PowerPoint
C11 restores regular contractile rhythm and suppresses spontaneous Ca2+ ...
(A–D) Representative unloaded shortening contractions (A and B) and corresponding quantifications (C and D) revealed frequent and irregular beats in vehicle-treated CSQ2–/– cardiomyocytes stimulated with isoproterenol (Iso) during 1Hz pacing (i.e., 1-second interval), reminiscent of ventricular tachycardia. Isoproterenol-mediated spontaneous beating was completely attenuated in cells pretreated with 10 μM C11; data points represent biological replicates (n = 4 hearts, 7–10 cells per treatment per heart); 1-way ANOVA, ****P < 0.0002. (E) Poincaré plots depict increased variability in interval between consecutive cellular contractions in vehicle-treated CSQ2–/– cardiomyocytes stimulated with isoproterenol but not in cells pretreated with 10 μM C11; data points represent peak-peak intervals of all biological replicates combined. (F–J) Spontaneous Ca2+ release events (SREs) were measured in quiescent ventricular cardiomyocytes following pacing at 0.5 Hz. Representative confocal line scans with associated fluorescent intensity profiles (F–I) and corresponding quantifications (J) revealed a robust increase in spontaneous Ca2+ release event frequency in vehicle-treated CSQ2–/– cardiomyocytes after stimulation with isoproterenol (Iso, G) that was significantly attenuated in cells pretreated with 10 μM C11 (I); data points represent biological replicates (n = 4 hearts, 11–13 cells per treatment per heart); 1-way ANOVA, **P < 0.0013, ***P < 0.0002.

Copyright © 2026 American Society for Clinical Investigation
ISSN: 0021-9738 (print), 1558-8238 (online)

Sign up for email alerts