Go to JCI Insight
  • About
  • Editors
  • Consulting Editors
  • For authors
  • Publication ethics
  • Publication alerts by email
  • Advertising
  • Job board
  • Contact
  • Clinical Research and Public Health
  • Current issue
  • Past issues
  • By specialty
    • COVID-19
    • Cardiology
    • Gastroenterology
    • Immunology
    • Metabolism
    • Nephrology
    • Neuroscience
    • Oncology
    • Pulmonology
    • Vascular biology
    • All ...
  • Videos
    • Conversations with Giants in Medicine
    • Video Abstracts
  • Reviews
    • View all reviews ...
    • Clinical innovation and scientific progress in GLP-1 medicine (Nov 2025)
    • Pancreatic Cancer (Jul 2025)
    • Complement Biology and Therapeutics (May 2025)
    • Evolving insights into MASLD and MASH pathogenesis and treatment (Apr 2025)
    • Microbiome in Health and Disease (Feb 2025)
    • Substance Use Disorders (Oct 2024)
    • Clonal Hematopoiesis (Oct 2024)
    • View all review series ...
  • Viewpoint
  • Collections
    • In-Press Preview
    • Clinical Research and Public Health
    • Research Letters
    • Letters to the Editor
    • Editorials
    • Commentaries
    • Editor's notes
    • Reviews
    • Viewpoints
    • 100th anniversary
    • Top read articles

  • Current issue
  • Past issues
  • Specialties
  • Reviews
  • Review series
  • Conversations with Giants in Medicine
  • Video Abstracts
  • In-Press Preview
  • Clinical Research and Public Health
  • Research Letters
  • Letters to the Editor
  • Editorials
  • Commentaries
  • Editor's notes
  • Reviews
  • Viewpoints
  • 100th anniversary
  • Top read articles
  • About
  • Editors
  • Consulting Editors
  • For authors
  • Publication ethics
  • Publication alerts by email
  • Advertising
  • Job board
  • Contact
GSK3B directs DNA repair choice and determines tumor response to PARP1 inhibition independent of BRCA1
Heba S. Allam, Scarlett Acklin-Wehnert, Ratan Sadhukhan, Mousumi Patra, Fen Xia
Heba S. Allam, Scarlett Acklin-Wehnert, Ratan Sadhukhan, Mousumi Patra, Fen Xia
View: Text | PDF
Research Article Cell biology Oncology

GSK3B directs DNA repair choice and determines tumor response to PARP1 inhibition independent of BRCA1

  • Text
  • PDF
Abstract

Resistance to genotoxic therapies remains a major contributor to tumor recurrence and treatment failure, yet the mechanisms by which cancer cells escape these therapies through DNA damage response (DDR) activation are not fully understood. Here, we identify a DDR regulatory pathway in which glycogen synthase kinase 3 β (GSK3B), a multifunctional serine/threonine kinase, governs DNA double-strand break (DSB) repair pathway choice by phosphorylating 53BP1 at threonine 334 (T334) — a site distinct from canonical ATM targets. This phosphorylation event disrupts 53BP1’s interaction with nonhomologous end joining (NHEJ) effectors PTIP and RIF1, promoting their dissociation from DSBs and inhibiting 53BP1-driven NHEJ. Simultaneously, T334 phosphorylation facilitates the recruitment of CtIP and RPA32 for DNA end resection and promotes homologous recombination (HR) by enabling BRCA1 and RAD51 loading. Notably, the phospho-deficient T334A mutant of 53BP1, unlike 53BP1 loss, accumulates aberrantly at DSBs along with PTIP/RIF1, impairs end resection, and suppresses HR activity. Importantly, both genetic and pharmacologic disruption of the GSK3B–53BP1 axis sensitizes tumors to PARP inhibitors (PARPi) independently of BRCA1 status. Together, these findings reveal a GSK3B-dependent mechanism that regulates DSB repair pathway choice and provide a rationale for targeting this axis to enhance PARPi efficacy in solid tumors regardless of BRCA1 status.

Authors

Heba S. Allam, Scarlett Acklin-Wehnert, Ratan Sadhukhan, Mousumi Patra, Fen Xia

×

Figure 6

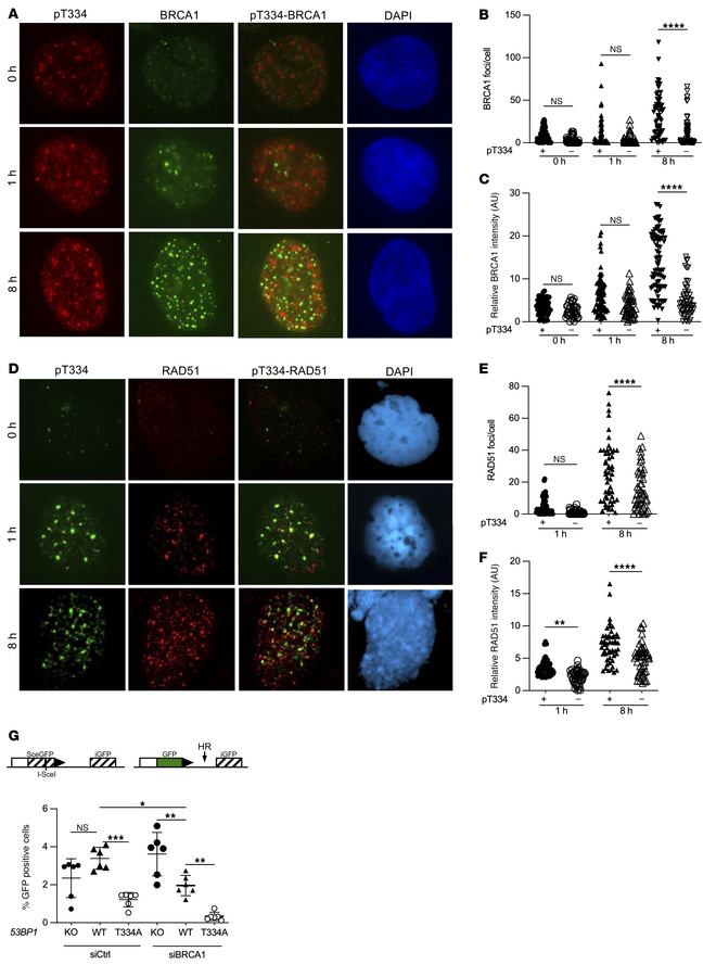
T334 phosphorylation of 53BP1 promotes HR repair of DSBs cont.

Options: View larger image (or click on image) Download as PowerPoint
T334 phosphorylation of 53BP1 promotes HR repair of DSBs cont.
(A) Repre...
(A) Representative images of 53BP1–/– U2OS cells reconstituted with HA-tagged WT 53BP1 and irradiated with 6 Gy. Cells were costained for BRCA1 and p-T334 phospho-specific antibodies. (B) Number of BRCA1 foci per cell stratified by pT334 status at different time points following radiation and (C) relative intensity of BRCA1 foci at various time points. (D) Representative images of 53BP1–/– U2OS cells reconstituted with HA-tagged WT 53BP1 and irradiated with 6 Gy. Cells were costained for RAD51 and T334 phospho-specific antibodies. (E) Number of RAD51 foci per cell stratified by pT334 status at different time points following radiation and (F) relative intensity of RAD51 foci at various time points. Quantification of foci and intensity were calculated for each cell by the Image J software. n = 3. (G) Schematic of I-SceI HR reporter assay. Assessment of chromosomal HR repair of DSB as measured by percentage GFP-positive 53BP1–/– U2OS cells reconstituted with various 53BP1 alleles with or without BRCA1 knockdown. DSBs were induced by adenoviral delivery of I-SceI, and the ability of cells to resolve DSBs by HR was assessed 48 hours later. n = 3. Data were analyzed by 2-way ANOVA followed by Tukey’s multiple comparison. Values are mean ± SEM. *P < 0.05; **P < 0.01; ***P < 0.001; ****P < 0.0001. Magnification ×65 (A and D).

Copyright © 2025 American Society for Clinical Investigation
ISSN: 0021-9738 (print), 1558-8238 (online)

Sign up for email alerts