Go to JCI Insight
  • About
  • Editors
  • Consulting Editors
  • For authors
  • Publication ethics
  • Publication alerts by email
  • Advertising
  • Job board
  • Contact
  • Clinical Research and Public Health
  • Current issue
  • Past issues
  • By specialty
    • COVID-19
    • Cardiology
    • Gastroenterology
    • Immunology
    • Metabolism
    • Nephrology
    • Neuroscience
    • Oncology
    • Pulmonology
    • Vascular biology
    • All ...
  • Videos
    • Conversations with Giants in Medicine
    • Video Abstracts
  • Reviews
    • View all reviews ...
    • Clinical innovation and scientific progress in GLP-1 medicine (Nov 2025)
    • Pancreatic Cancer (Jul 2025)
    • Complement Biology and Therapeutics (May 2025)
    • Evolving insights into MASLD and MASH pathogenesis and treatment (Apr 2025)
    • Microbiome in Health and Disease (Feb 2025)
    • Substance Use Disorders (Oct 2024)
    • Clonal Hematopoiesis (Oct 2024)
    • View all review series ...
  • Viewpoint
  • Collections
    • In-Press Preview
    • Clinical Research and Public Health
    • Research Letters
    • Letters to the Editor
    • Editorials
    • Commentaries
    • Editor's notes
    • Reviews
    • Viewpoints
    • 100th anniversary
    • Top read articles

  • Current issue
  • Past issues
  • Specialties
  • Reviews
  • Review series
  • Conversations with Giants in Medicine
  • Video Abstracts
  • In-Press Preview
  • Clinical Research and Public Health
  • Research Letters
  • Letters to the Editor
  • Editorials
  • Commentaries
  • Editor's notes
  • Reviews
  • Viewpoints
  • 100th anniversary
  • Top read articles
  • About
  • Editors
  • Consulting Editors
  • For authors
  • Publication ethics
  • Publication alerts by email
  • Advertising
  • Job board
  • Contact
Localized high-risk prostate cancer harbors an androgen receptor activity–low subpopulation susceptible to HER2 inhibition
Scott Wilkinson, Anson T. Ku, Rosina T. Lis, Isaiah M. King, Daniel Low, Shana Y. Trostel, John R. Bright, Nicholas T. Terrigino, Anna Baj, Emily R. Summerbell, Kayla E. Heyward, Sumeyra Kartal, John M. Fenimore, Chennan Li, Cassandra Singler, BaoHan Vo, Caroline S. Jansen, Huihui Ye, Nichelle C. Whitlock, Stephanie A. Harmon, Nicole V. Carrabba, Rayann Atway, Ross Lake, David Y. Takeda, Haydn T. Kissick, Peter A. Pinto, Peter L. Choyke, Baris Turkbey, William L. Dahut, Fatima Karzai, Adam G. Sowalsky
Scott Wilkinson, Anson T. Ku, Rosina T. Lis, Isaiah M. King, Daniel Low, Shana Y. Trostel, John R. Bright, Nicholas T. Terrigino, Anna Baj, Emily R. Summerbell, Kayla E. Heyward, Sumeyra Kartal, John M. Fenimore, Chennan Li, Cassandra Singler, BaoHan Vo, Caroline S. Jansen, Huihui Ye, Nichelle C. Whitlock, Stephanie A. Harmon, Nicole V. Carrabba, Rayann Atway, Ross Lake, David Y. Takeda, Haydn T. Kissick, Peter A. Pinto, Peter L. Choyke, Baris Turkbey, William L. Dahut, Fatima Karzai, Adam G. Sowalsky
View: Text | PDF
Clinical Research and Public Health Genetics Oncology

Localized high-risk prostate cancer harbors an androgen receptor activity–low subpopulation susceptible to HER2 inhibition

  • Text
  • PDF
Abstract

BACKGROUND Localized high-risk prostate cancer (PCa) often recurs despite neoadjuvant androgen deprivation therapy (ADT). We sought to identify baseline molecular programs that predict pathologic response and reveal targetable vulnerabilities.METHODS We profiled 147 biopsy foci from 48 MRI-visible lesions in 37 patients before 6 months of ADT plus enzalutamide and radical prostatectomy. Residual cancer burden (RCB) at prostatectomy was the primary outcome. Analyses incorporated PTEN loss, TMPRSS2:ERG status, and HER2/androgen receptor (AR) immunohistochemistry on baseline and posttreatment tissues. Findings were evaluated in an external transcriptional cohort (n = 121) and by multiplex immunostaining in an independent cohort (n = 61). Functional assays tested enzalutamide-responsive enhancers near ERBB2 and sensitivity to HER2 inhibition.RESULTS A baseline, HER2-associated transcriptional program correlated with higher RCB and inversely with AR activity, independent of PTEN and ERG. Exceptional responders had lower HER2 protein levels in pretreatment biopsy specimens. The inverse AR-HER2 relationship recurred across data sets and multiplex immunostaining, which revealed coexisting AR-high/HER2-low and HER2-high/AR-low subpopulations. Enzalutamide inhibited AR-mediated repression of ERBB2. HER2-high/AR-low cells present before therapy resisted ADT yet were sensitive to HER2 inhibitors; combining HER2 inhibitors with enzalutamide increased tumor cell killing. These findings were reproduced in the external cohort and orthogonal assays.CONCLUSION Baseline HER2 activity marks intrinsic resistance to neoadjuvant ADT in localized high-risk PCa and identifies a preexisting, targetable AR-low subpopulation. HER2-directed therapy, alone or with AR blockade, warrants clinical evaluation.TRIAL REGISTRATION ClinicalTrials.gov registration: NCT02430480.FUNDING Prostate Cancer Foundation; Department of Defense Prostate Cancer Research Program; National Institutes of Health.

Authors

Scott Wilkinson, Anson T. Ku, Rosina T. Lis, Isaiah M. King, Daniel Low, Shana Y. Trostel, John R. Bright, Nicholas T. Terrigino, Anna Baj, Emily R. Summerbell, Kayla E. Heyward, Sumeyra Kartal, John M. Fenimore, Chennan Li, Cassandra Singler, BaoHan Vo, Caroline S. Jansen, Huihui Ye, Nichelle C. Whitlock, Stephanie A. Harmon, Nicole V. Carrabba, Rayann Atway, Ross Lake, David Y. Takeda, Haydn T. Kissick, Peter A. Pinto, Peter L. Choyke, Baris Turkbey, William L. Dahut, Fatima Karzai, Adam G. Sowalsky

×

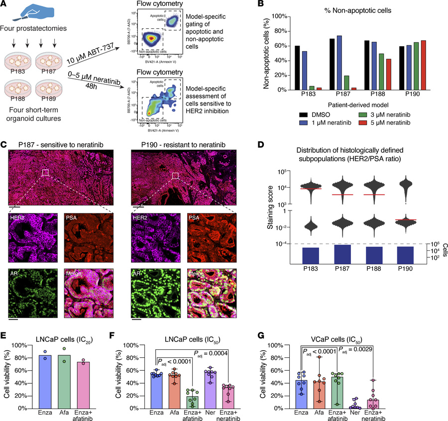
Figure 8

PCa cells expressing higher levels of HER2 are more sensitive to HER2 inhibition.

Options: View larger image (or click on image) Download as PowerPoint
PCa cells expressing higher levels of HER2 are more sensitive to HER2 in...
(A) Schematic depiction of flow cytometry assays to measure tumor cell sensitivity to HER2 inhibition. (B) Bar graph shows the proportion of nonapoptotic cells measured in Supplemental Figure 7. (C) Representative micrographs of phenotypically dominant subpopulations from P187 and P190, showing HER2-high (P187; left) and PSA/AR-high subpopulations (P190; right), respectively. Uniform contrast enhancement was performed across both slides to enable direct visual comparison. Bar: 1 mm; inset bar: 100 μm. (D) Scatter plot representation of individual cellular HER2/PSA ratio scores of FFPE tumor sections from the radical prostatectomy specimens of tumors used to generate each organoid model, plotted on a log10 y-axis. Red bar represents median data. The number of fully segmented cells are shown below the scatter plot. (E) LNCaP cells were treated with either enzalutamide or AFA ± enzalutamide (at their respective IC20) for 5 days. Cell viability was measured using CTG. Data shown are the average of 2 experiments. (F and G) LNCaP (F) and VCaP (G) cells were treated with enzalutamide (Enza), AFA ± enzalutamide, or NER ± enzalutamide for 5 days. Cell viability was measured using CTG. Lines present median data; error bars represent 95% CIs (n = 8). Statistical significance was measured using a repeated-measures ANOVA test with Bonferroni adjustment for multiple comparisons.

Copyright © 2025 American Society for Clinical Investigation
ISSN: 0021-9738 (print), 1558-8238 (online)

Sign up for email alerts