Go to JCI Insight
  • About
  • Editors
  • Consulting Editors
  • For authors
  • Publication ethics
  • Publication alerts by email
  • Advertising
  • Job board
  • Contact
  • Clinical Research and Public Health
  • Current issue
  • Past issues
  • By specialty
    • COVID-19
    • Cardiology
    • Gastroenterology
    • Immunology
    • Metabolism
    • Nephrology
    • Neuroscience
    • Oncology
    • Pulmonology
    • Vascular biology
    • All ...
  • Videos
    • Conversations with Giants in Medicine
    • Video Abstracts
  • Reviews
    • View all reviews ...
    • Clinical innovation and scientific progress in GLP-1 medicine (Nov 2025)
    • Pancreatic Cancer (Jul 2025)
    • Complement Biology and Therapeutics (May 2025)
    • Evolving insights into MASLD and MASH pathogenesis and treatment (Apr 2025)
    • Microbiome in Health and Disease (Feb 2025)
    • Substance Use Disorders (Oct 2024)
    • Clonal Hematopoiesis (Oct 2024)
    • View all review series ...
  • Viewpoint
  • Collections
    • In-Press Preview
    • Clinical Research and Public Health
    • Research Letters
    • Letters to the Editor
    • Editorials
    • Commentaries
    • Editor's notes
    • Reviews
    • Viewpoints
    • 100th anniversary
    • Top read articles

  • Current issue
  • Past issues
  • Specialties
  • Reviews
  • Review series
  • Conversations with Giants in Medicine
  • Video Abstracts
  • In-Press Preview
  • Clinical Research and Public Health
  • Research Letters
  • Letters to the Editor
  • Editorials
  • Commentaries
  • Editor's notes
  • Reviews
  • Viewpoints
  • 100th anniversary
  • Top read articles
  • About
  • Editors
  • Consulting Editors
  • For authors
  • Publication ethics
  • Publication alerts by email
  • Advertising
  • Job board
  • Contact
Hepcidin sustains Kupffer cell immune defense against bloodstream bacterial infection via gut-derived metabolites in mice
Yihang Pan, Lihua Shen, Zehua Wu, Xueke Wang, Xiwang Liu, Yan Zhang, Qinyu Luo, Sijin Liu, Xiangming Fang, Qiang Shu, Qixing Chen
Yihang Pan, Lihua Shen, Zehua Wu, Xueke Wang, Xiwang Liu, Yan Zhang, Qinyu Luo, Sijin Liu, Xiangming Fang, Qiang Shu, Qixing Chen
View: Text | PDF
Research Article Immunology Infectious disease

Hepcidin sustains Kupffer cell immune defense against bloodstream bacterial infection via gut-derived metabolites in mice

  • Text
  • PDF
Abstract

Bloodstream bacterial infections cause one-third of deaths from bacterial infections, and eradication of circulating bacteria is essential to prevent disseminated infections. Here, we found that hepcidin, the master regulator of systemic iron homeostasis, affected Kupffer cell (KC) immune defense against bloodstream bacterial infections by modulating the gut commensal bacteria–derived tryptophan derivative indole-3-propionic acid (IPA). Hepcidin deficiency impaired bacterial capture by KCs and exacerbated systemic bacterial dissemination through morphological changes in KCs. Gut microbiota depletion and fecal microbiota transplantation revealed that the gut microbiota mediated the alteration of KCs volume. Mechanistically, hepcidin deficiency led to a decreased abundance of the IPA-producing commensal Lactobacillus intestinalis and a concomitant reduction in the gut-to-liver shuttling of its metabolite IPA. IPA supplementation or L. intestinalis colonization restored the KC volume and hepatic immune defense against bloodstream bacterial infection in hepcidin-deficient mice. Moreover, hepcidin levels in patients with bacteremia were associated with days of antibiotic usage and hospitalization. Collectively, our findings highlight a previously unappreciated role of hepcidin in sustaining KC-mediated hepatic defense against bloodstream bacterial infections through the gut commensal L. intestinalis and its tryptophan derivative IPA. More importantly, we show that restoring the crosstalk between the gut microbiota and liver through IPA-inspired therapies may offer a promising strategy for enhancing the host defense against bloodstream bacterial infections in those with low hepcidin levels and a high risk for bacterial infections.

Authors

Yihang Pan, Lihua Shen, Zehua Wu, Xueke Wang, Xiwang Liu, Yan Zhang, Qinyu Luo, Sijin Liu, Xiangming Fang, Qiang Shu, Qixing Chen

×

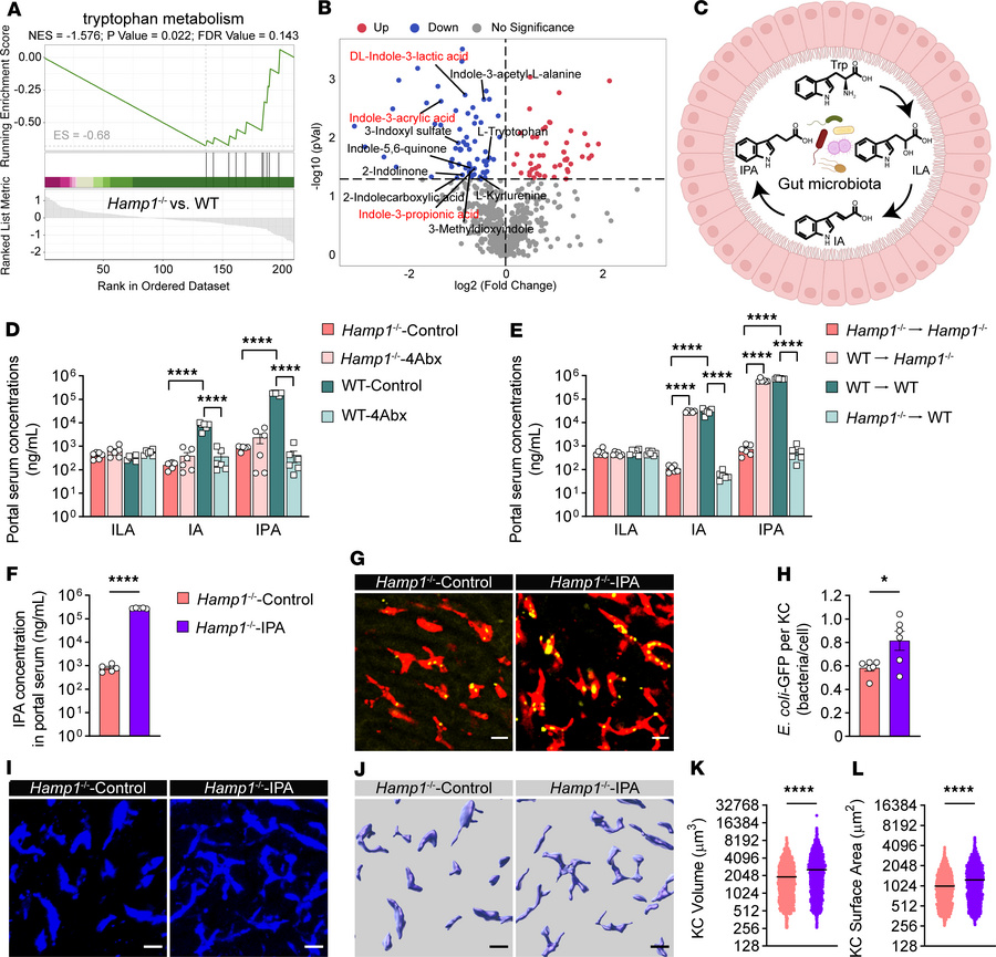
Figure 5

IPA supplementation restores hepatic immune defense against bloodstream bacterial infection in Hamp1–/– mice.

Options: View larger image (or click on image) Download as PowerPoint
IPA supplementation restores hepatic immune defense against bloodstream ...
(A) Hepcidin deficiency downregulated metabolites involved in the tryptophan metabolism pathway. n = 4 per group. (B) Volcano plot showing the fold change and P value of gut microbiota–derived metabolites in portal blood from Hamp1–/– and WT mice. n = 4 per group. (C) Diagram of tryptophan metabolized by the gut microbiota to ILA, IA, and IPA. (D and E) Portal blood levels of ILA, IA, and IPA in Hamp1–/– and WT mice treated with either antibiotic cocktail (4Abx) or sterile water (control) (D) and in Hamp1–/– and WT mice that received fecal microbiota transplantation (E). n = 6 per group; data are presented as mean ± SEM. (F) Portal blood level of IPA in Hamp1–/– mice pretreated with IPA or sterile PBS. n = 5 per group; data are presented as mean ± SEM. (G) Representative intravital microscopy (IVM) images showing KCs (red) capturing circulating E. coli–GFP (yellow) in Hamp1–/– mice pretreated with IPA or sterile PBS. Scale bars: 20 μm. (H) Number of E. coli–GFP captured per KC. n = 6 per group; data are presented as mean ± SEM. (I–L) IVM images (I) combined with 3-dimensional reconstruction (J) to analyze KC volume (K) and surface area (L) in Hamp1–/– mice pretreated with IPA or sterile PBS. Scale bars: 20 μm. n = 6 per group; data are presented as mean ± SEM. *P < 0.05, ****P < 0.0001, by 1-way ANOVA followed by Šidák’s multiple-comparison test (D and E) or 2-tailed Student’s t test (F–L). Data presented are from 2 (D and E) and 4 (G–L) independent experiments. Each symbol represents an individual mouse (D–H). Symbols represent individual KCs from 6 mice with 5 fields of view per mouse (K and L). Trp, tryptophan.

Copyright © 2025 American Society for Clinical Investigation
ISSN: 0021-9738 (print), 1558-8238 (online)

Sign up for email alerts