Go to JCI Insight
  • About
  • Editors
  • Consulting Editors
  • For authors
  • Publication ethics
  • Publication alerts by email
  • Advertising
  • Job board
  • Contact
  • Clinical Research and Public Health
  • Current issue
  • Past issues
  • By specialty
    • COVID-19
    • Cardiology
    • Gastroenterology
    • Immunology
    • Metabolism
    • Nephrology
    • Neuroscience
    • Oncology
    • Pulmonology
    • Vascular biology
    • All ...
  • Videos
    • Conversations with Giants in Medicine
    • Video Abstracts
  • Reviews
    • View all reviews ...
    • Pancreatic Cancer (Jul 2025)
    • Complement Biology and Therapeutics (May 2025)
    • Evolving insights into MASLD and MASH pathogenesis and treatment (Apr 2025)
    • Microbiome in Health and Disease (Feb 2025)
    • Substance Use Disorders (Oct 2024)
    • Clonal Hematopoiesis (Oct 2024)
    • Sex Differences in Medicine (Sep 2024)
    • View all review series ...
  • Viewpoint
  • Collections
    • In-Press Preview
    • Clinical Research and Public Health
    • Research Letters
    • Letters to the Editor
    • Editorials
    • Commentaries
    • Editor's notes
    • Reviews
    • Viewpoints
    • 100th anniversary
    • Top read articles

  • Current issue
  • Past issues
  • Specialties
  • Reviews
  • Review series
  • Conversations with Giants in Medicine
  • Video Abstracts
  • In-Press Preview
  • Clinical Research and Public Health
  • Research Letters
  • Letters to the Editor
  • Editorials
  • Commentaries
  • Editor's notes
  • Reviews
  • Viewpoints
  • 100th anniversary
  • Top read articles
  • About
  • Editors
  • Consulting Editors
  • For authors
  • Publication ethics
  • Publication alerts by email
  • Advertising
  • Job board
  • Contact
Hepcidin sustains Kupffer cell immune defense against bloodstream bacterial infection via gut-derived metabolites in mice
Yihang Pan, … , Qiang Shu, Qixing Chen
Yihang Pan, … , Qiang Shu, Qixing Chen
Published July 3, 2025
Citation Information: J Clin Invest. 2025;135(17):e189607. https://doi.org/10.1172/JCI189607.
View: Text | PDF
Research Article Immunology Infectious disease

Hepcidin sustains Kupffer cell immune defense against bloodstream bacterial infection via gut-derived metabolites in mice

  • Text
  • PDF
Abstract

Bloodstream bacterial infections cause one-third of deaths from bacterial infections, and eradication of circulating bacteria is essential to prevent disseminated infections. Here, we found that hepcidin, the master regulator of systemic iron homeostasis, affected Kupffer cell (KC) immune defense against bloodstream bacterial infections by modulating the gut commensal bacteria–derived tryptophan derivative indole-3-propionic acid (IPA). Hepcidin deficiency impaired bacterial capture by KCs and exacerbated systemic bacterial dissemination through morphological changes in KCs. Gut microbiota depletion and fecal microbiota transplantation revealed that the gut microbiota mediated the alteration of KCs volume. Mechanistically, hepcidin deficiency led to a decreased abundance of the IPA-producing commensal Lactobacillus intestinalis and a concomitant reduction in the gut-to-liver shuttling of its metabolite IPA. IPA supplementation or L. intestinalis colonization restored the KC volume and hepatic immune defense against bloodstream bacterial infection in hepcidin-deficient mice. Moreover, hepcidin levels in patients with bacteremia were associated with days of antibiotic usage and hospitalization. Collectively, our findings highlight a previously unappreciated role of hepcidin in sustaining KC-mediated hepatic defense against bloodstream bacterial infections through the gut commensal L. intestinalis and its tryptophan derivative IPA. More importantly, we show that restoring the crosstalk between the gut microbiota and liver through IPA-inspired therapies may offer a promising strategy for enhancing the host defense against bloodstream bacterial infections in those with low hepcidin levels and a high risk for bacterial infections.

Authors

Yihang Pan, Lihua Shen, Zehua Wu, Xueke Wang, Xiwang Liu, Yan Zhang, Qinyu Luo, Sijin Liu, Xiangming Fang, Qiang Shu, Qixing Chen

×

Figure 1

Hepcidin deficiency impairs hepatic immune defense against bloodstream bacterial infection.

Options: View larger image (or click on image) Download as PowerPoint
Hepcidin deficiency impairs hepatic immune defense against bloodstream b...
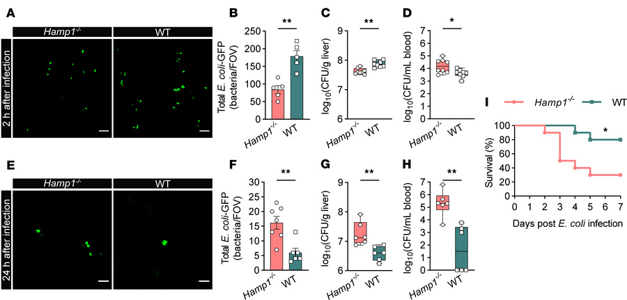
(A) Representative confocal intravital microscopy (IVM) images of the liver microcirculation of Hamp1–/– and WT mice at 2 h after E. coli–GFP (green) infection. Scale bars: 20 μm. (B) Quantitative analysis of E. coli–GFP sequestered in the liver microcirculation (per field of view [FOV]) by confocal intravital microscopy. n = 5 per group; data are presented as mean ± SEM. (C and D) Bacterial load in the liver (C) and peripheral blood (D) at 2 h after E. coli infection in Hamp1–/– and WT mice. n = 8 per group; data are presented as median ± interquartile range. (E) Representative IVM images of the liver microcirculation of Hamp1–/– and WT mice at 24 h after E. coli–GFP infection. Scale bars: 20 μm. (F) Quantitative analysis of residual E. coli–GFP in the liver microcirculation (per FOV) at 24 h after E. coli–GFP infection by confocal intravital microscopy. n = 6–7 per group; data are presented as mean ± SEM. (G and H) Bacterial load in the liver (G) and peripheral blood (H) at 24 h after E. coli infection in Hamp1–/– and WT mice. n = 6 per group; data are presented as median ± interquartile range. (I) Survival rate of Hamp1–/– and WT mice after E. coli infection. n = 10 per group. *P < 0.05, **P < 0.01, by 2-tailed Student’s t test (A, B, E, and F), Mann-Whitney U test (C, D, G, and H), and Kaplan-Meier log-rank test (I). Data presented are from 5 (A and B), 8 (C and D), 4 (E and F), 3 (G and H), and 6 (I) independent experiments. Each symbol represents an individual mouse.

Copyright © 2025 American Society for Clinical Investigation
ISSN: 0021-9738 (print), 1558-8238 (online)

Sign up for email alerts