Go to JCI Insight
  • About
  • Editors
  • Consulting Editors
  • For authors
  • Publication ethics
  • Publication alerts by email
  • Advertising
  • Job board
  • Contact
  • Clinical Research and Public Health
  • Current issue
  • Past issues
  • By specialty
    • COVID-19
    • Cardiology
    • Gastroenterology
    • Immunology
    • Metabolism
    • Nephrology
    • Neuroscience
    • Oncology
    • Pulmonology
    • Vascular biology
    • All ...
  • Videos
    • ASCI Milestone Awards
    • Video Abstracts
    • Conversations with Giants in Medicine
  • Reviews
    • View all reviews ...
    • Clinical innovation and scientific progress in GLP-1 medicine (Nov 2025)
    • Pancreatic Cancer (Jul 2025)
    • Complement Biology and Therapeutics (May 2025)
    • Evolving insights into MASLD and MASH pathogenesis and treatment (Apr 2025)
    • Microbiome in Health and Disease (Feb 2025)
    • Substance Use Disorders (Oct 2024)
    • Clonal Hematopoiesis (Oct 2024)
    • View all review series ...
  • Viewpoint
  • Collections
    • In-Press Preview
    • Clinical Research and Public Health
    • Research Letters
    • Letters to the Editor
    • Editorials
    • Commentaries
    • Editor's notes
    • Reviews
    • Viewpoints
    • 100th anniversary
    • Top read articles

  • Current issue
  • Past issues
  • Specialties
  • Reviews
  • Review series
  • ASCI Milestone Awards
  • Video Abstracts
  • Conversations with Giants in Medicine
  • In-Press Preview
  • Clinical Research and Public Health
  • Research Letters
  • Letters to the Editor
  • Editorials
  • Commentaries
  • Editor's notes
  • Reviews
  • Viewpoints
  • 100th anniversary
  • Top read articles
  • About
  • Editors
  • Consulting Editors
  • For authors
  • Publication ethics
  • Publication alerts by email
  • Advertising
  • Job board
  • Contact
Lysyl hydroxylase 2 glucosylates collagen VI to drive lung cancer progression
Shike Wang, Houfu Guo, Reo Fukushima, Masahiko Terajima, Min Liu, Guan-Yu Xiao, Lenka Koudelková, Chao Wu, Xin Liu, Jiang Yu, Emma Burris, Jun Xu, Alvise Schiavinato, William K. Russell, Mitsuo Yamauchi, Xiaochao Tan, Jonathan M. Kurie
Shike Wang, Houfu Guo, Reo Fukushima, Masahiko Terajima, Min Liu, Guan-Yu Xiao, Lenka Koudelková, Chao Wu, Xin Liu, Jiang Yu, Emma Burris, Jun Xu, Alvise Schiavinato, William K. Russell, Mitsuo Yamauchi, Xiaochao Tan, Jonathan M. Kurie
View: Text | PDF
Research Article Cell biology Oncology

Lysyl hydroxylase 2 glucosylates collagen VI to drive lung cancer progression

  • Text
  • PDF
Abstract

Lysyl hydroxylase 2 (LH2) is highly expressed in multiple tumor types and accelerates disease progression by hydroxylating lysine residues on fibrillar collagen telopeptides to generate stable collagen cross links in tumor stroma. Here, we show that a galactosylhydroxylysyl glucosyltransferase (GGT) domain on LH2 modified type-VI collagen (Col6) to promote lung adenocarcinoma (LUAD) growth and metastasis. In tumors generated by LUAD cells lacking LH2 GGT domain activity, stroma was less stiff, and stable types of collagen cross links were reduced. Mass spectrometric analysis of total and glycosylated peptides in parental and GGT-inactive tumor samples identified Col6 chain α3 (Col6a3), a component of the Col6 heterotrimeric molecule, as a candidate LH2 substrate. In gain- and loss-of-function studies, high Col6a3 levels increased tumor growth and metastatic activity and enhanced the proliferative, migratory, and invasive activities of LUAD cells. LH2 coimmunoprecipitated with Col6a3, and LH2 glucosylated Col6 in an in vitro reaction. Glucosylation increased the integrin-binding and promigratory activities of Col6 in LUAD cells. Col6a3 K2049 was deglucosylated in GGT-inactive tumor samples, and mutagenesis of Col6a3 K2049 phenocopied Col6a3 deficiency or LH2 GGT domain inactivation in LUAD cells. Thus, LH2 glucosylates Col6 to drive LUAD progression. These findings show that the GGT domain of LH2 is protumorigenic, identify Col6 as a candidate effector, and provide a rationale to develop pharmacological strategies that target LH2’s GGT domain in cancer cells.

Authors

Shike Wang, Houfu Guo, Reo Fukushima, Masahiko Terajima, Min Liu, Guan-Yu Xiao, Lenka Koudelková, Chao Wu, Xin Liu, Jiang Yu, Emma Burris, Jun Xu, Alvise Schiavinato, William K. Russell, Mitsuo Yamauchi, Xiaochao Tan, Jonathan M. Kurie

×

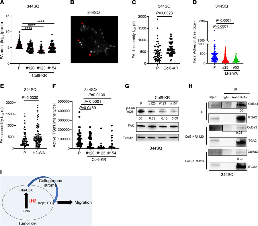
Figure 6

Col6a3 KR mutation inhibits FA dynamics.

Options: View larger image (or click on image) Download as PowerPoint
Col6a3 KR mutation inhibits FA dynamics.
(A) Areas of FAs (dots) in anti...
(A) Areas of FAs (dots) in anti-p-paxillin–stained parental (P) and Col6-KR 344SQ cells (n ≥ 50 per group). (B) Representative TIRF micrograph of mCherry-paxillin-transfected 344SQ cells to detect FAs (arrows), Original magnification, ×60. (C) Disassembly T1/2 of FAs (dots) in Col6-KR 344SQ cells determined based on 60 minute time-lapse sequences. (D) Areas of FAs (dots) in anti-p-paxillin–stained parental or LH2-WA 344SQ cells (n ≥ 50 per group). (E) Disassembly T1/2 of FAs (dots) in parental and LH2-WA 344SQ cells determined based on 60 minute time-lapse sequences. (F) Quantification of activated ITGβ1 per cell (dot) by immunocytochemical analysis with antiactivated ITGβ1 antibody. (G) WB analysis of phospho- and total FAK in parental and Col6-KR 344SQ cells. Densitometric values normalized based on total FAK are under gel. (H) IP/WB analysis of Col6a3/ITGα2. WB analysis to detect Col6a3 was carried out on anti-ITGα2–immunoprecipitated proteins isolated from parental or Col6-KR 344SQ cells. Relative densitometric values are under gels. Total cell lysates (input). (I) Schematic illustration of findings. P values were determined using 1-way ANOVA (A, D, and F) or Student’s 2-tailed t test (C and E). ****P < 0.0001.

Copyright © 2026 American Society for Clinical Investigation
ISSN: 0021-9738 (print), 1558-8238 (online)

Sign up for email alerts