Go to JCI Insight
  • About
  • Editors
  • Consulting Editors
  • For authors
  • Publication ethics
  • Publication alerts by email
  • Advertising
  • Job board
  • Contact
  • Clinical Research and Public Health
  • Current issue
  • Past issues
  • By specialty
    • COVID-19
    • Cardiology
    • Gastroenterology
    • Immunology
    • Metabolism
    • Nephrology
    • Neuroscience
    • Oncology
    • Pulmonology
    • Vascular biology
    • All ...
  • Videos
    • ASCI Milestone Awards
    • Video Abstracts
    • Conversations with Giants in Medicine
  • Reviews
    • View all reviews ...
    • Clinical innovation and scientific progress in GLP-1 medicine (Nov 2025)
    • Pancreatic Cancer (Jul 2025)
    • Complement Biology and Therapeutics (May 2025)
    • Evolving insights into MASLD and MASH pathogenesis and treatment (Apr 2025)
    • Microbiome in Health and Disease (Feb 2025)
    • Substance Use Disorders (Oct 2024)
    • Clonal Hematopoiesis (Oct 2024)
    • View all review series ...
  • Viewpoint
  • Collections
    • In-Press Preview
    • Clinical Research and Public Health
    • Research Letters
    • Letters to the Editor
    • Editorials
    • Commentaries
    • Editor's notes
    • Reviews
    • Viewpoints
    • 100th anniversary
    • Top read articles

  • Current issue
  • Past issues
  • Specialties
  • Reviews
  • Review series
  • ASCI Milestone Awards
  • Video Abstracts
  • Conversations with Giants in Medicine
  • In-Press Preview
  • Clinical Research and Public Health
  • Research Letters
  • Letters to the Editor
  • Editorials
  • Commentaries
  • Editor's notes
  • Reviews
  • Viewpoints
  • 100th anniversary
  • Top read articles
  • About
  • Editors
  • Consulting Editors
  • For authors
  • Publication ethics
  • Publication alerts by email
  • Advertising
  • Job board
  • Contact
Nonionotropic action of an acid-sensing ion channel inhibits leukemogenesis in the acidic bone marrow niche
Hao Gu, Lietao Weng, Chiqi Chen, Xiaoxin Hao, Rongkun Tao, Xin Qi, Xiaoyun Lai, Ligen Liu, Tinghua Zhang, Yiming Jiang, Jin Wang, Wei-Guang Li, Zhuo Yu, Li Xie, Yaping Zhang, Xiaoxiao He, Ye Yu, Yi Yang, Dehua Wu, Yuzheng Zhao, Tian-Le Xu, Guo-Qiang Chen, Junke Zheng
Hao Gu, Lietao Weng, Chiqi Chen, Xiaoxin Hao, Rongkun Tao, Xin Qi, Xiaoyun Lai, Ligen Liu, Tinghua Zhang, Yiming Jiang, Jin Wang, Wei-Guang Li, Zhuo Yu, Li Xie, Yaping Zhang, Xiaoxiao He, Ye Yu, Yi Yang, Dehua Wu, Yuzheng Zhao, Tian-Le Xu, Guo-Qiang Chen, Junke Zheng
View: Text | PDF
Research Article Hematology Metabolism Oncology

Nonionotropic action of an acid-sensing ion channel inhibits leukemogenesis in the acidic bone marrow niche

  • Text
  • PDF
Abstract

The metabolic microenvironment plays important roles in tumorigenesis, but how leukemia-initiating cells (LICs) response to the acidic BM niche remains largely unknown. Here, we show that acid-sensing ion channel 3 (ASIC3) dramatically delays leukemogenesis. Asic3 deletion results in a remarkably enhanced self-renewal, reduced differentiation, and 9-fold greater number of murine acute myeloid LICs. We developed an ultrasensitive, ratiometric, genetically encoded fluorescent pH sensor (pHluorin3) and demonstrated that LICs prefer localizing in the endosteal niche with a neutral pH range of 7.34–7.42, but not in the vascular niche with a lower pH range of 6.89–7.22. Unexpectedly, acid-ASIC3 signaling inhibits both murine and human LIC activities in a noncanonical manner by interacting with the N-terminal of STIM1 to reduce calcium-mediated CAMK1-CREB-MEIS1-LDHA levels, without inducing cation currents. This study reveals a pathway in suppression of leukemogenesis in the acidic BM niche and provides insight into targeting LICs or other cancer stem cells through pH-dependent ASICs.

Authors

Hao Gu, Lietao Weng, Chiqi Chen, Xiaoxin Hao, Rongkun Tao, Xin Qi, Xiaoyun Lai, Ligen Liu, Tinghua Zhang, Yiming Jiang, Jin Wang, Wei-Guang Li, Zhuo Yu, Li Xie, Yaping Zhang, Xiaoxiao He, Ye Yu, Yi Yang, Dehua Wu, Yuzheng Zhao, Tian-Le Xu, Guo-Qiang Chen, Junke Zheng

×

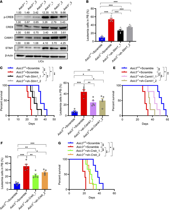
Figure 5

ASIC3 downregulates STIM1-CAMK1-CREB signaling to reduce the MEIS1 level.

Options: View larger image (or click on image) Download as PowerPoint
ASIC3 downregulates STIM1-CAMK1-CREB signaling to reduce the MEIS1 level...
(A) Immunoblot of p-CREB, CREB, CAMK1, and STIM1 in WT and Asic3-null LICs; protein/β-actin ratios normalized to Asic3+/+_1. (B–G) Stim1, Camk1 or Creb knockdown in Asic3-null AML cells, followed by transplantation. (B, D, and F) GFP+ leukemia cell frequency in PB at 2 weeks (n = 5) (C, E, and G) Survival among WT, Asic3-null, and knockdown groups (n = 5–6). Data are reported as mean ± SEM. Statistical analyses were conducted with 1-way ANOVA with Tukey’s multiple comparison test (B, D, and F), and log-rank test (C, E, and G). *P < 0.05, **P < 0.01, ***P < 0.001.

Copyright © 2026 American Society for Clinical Investigation
ISSN: 0021-9738 (print), 1558-8238 (online)

Sign up for email alerts