Go to JCI Insight
  • About
  • Editors
  • Consulting Editors
  • For authors
  • Publication ethics
  • Publication alerts by email
  • Advertising
  • Job board
  • Contact
  • Clinical Research and Public Health
  • Current issue
  • Past issues
  • By specialty
    • COVID-19
    • Cardiology
    • Gastroenterology
    • Immunology
    • Metabolism
    • Nephrology
    • Neuroscience
    • Oncology
    • Pulmonology
    • Vascular biology
    • All ...
  • Videos
    • ASCI Milestone Awards
    • Video Abstracts
    • Conversations with Giants in Medicine
  • Reviews
    • View all reviews ...
    • Clinical innovation and scientific progress in GLP-1 medicine (Nov 2025)
    • Pancreatic Cancer (Jul 2025)
    • Complement Biology and Therapeutics (May 2025)
    • Evolving insights into MASLD and MASH pathogenesis and treatment (Apr 2025)
    • Microbiome in Health and Disease (Feb 2025)
    • Substance Use Disorders (Oct 2024)
    • Clonal Hematopoiesis (Oct 2024)
    • View all review series ...
  • Viewpoint
  • Collections
    • In-Press Preview
    • Clinical Research and Public Health
    • Research Letters
    • Letters to the Editor
    • Editorials
    • Commentaries
    • Editor's notes
    • Reviews
    • Viewpoints
    • 100th anniversary
    • Top read articles

  • Current issue
  • Past issues
  • Specialties
  • Reviews
  • Review series
  • ASCI Milestone Awards
  • Video Abstracts
  • Conversations with Giants in Medicine
  • In-Press Preview
  • Clinical Research and Public Health
  • Research Letters
  • Letters to the Editor
  • Editorials
  • Commentaries
  • Editor's notes
  • Reviews
  • Viewpoints
  • 100th anniversary
  • Top read articles
  • About
  • Editors
  • Consulting Editors
  • For authors
  • Publication ethics
  • Publication alerts by email
  • Advertising
  • Job board
  • Contact
Cancer-associated SPOP mutations enlarge nuclear size and facilitate nuclear envelope rupture upon farnesyltransferase inhibitor treatment
Zixi Wang, Lei Li, Qi Ye, Yuzeshi Lei, Mingming Lu, Leihong Ye, Jialu Kang, Wenyue Huang, Shan Xu, Ke Wang, Jing Liu, Yang Gao, Chenji Wang, Jian Ma, Lei Li
Zixi Wang, Lei Li, Qi Ye, Yuzeshi Lei, Mingming Lu, Leihong Ye, Jialu Kang, Wenyue Huang, Shan Xu, Ke Wang, Jing Liu, Yang Gao, Chenji Wang, Jian Ma, Lei Li
View: Text | PDF
Research Article Cell biology

Cancer-associated SPOP mutations enlarge nuclear size and facilitate nuclear envelope rupture upon farnesyltransferase inhibitor treatment

  • Text
  • PDF
Abstract

Nuclear size is crucial for cellular functions and often increases with malignancy. Irregular nuclei are linked to aggressive tumors, driven by genetic and epigenetic changes. However, the precise mechanisms controlling nuclear size are still not fully understood. In this study, we demonstrated that cancer-associated speckle-type POZ protein (SPOP) mutations enlarged nuclear size by reducing the protein level of lamin B2 (LMNB2), a key nuclear integrity protein. Mechanistically, SPOP bound to LMNB2 and promoted its mono-ubiquitination at lysine-484, which protected it from degradation by the E3 ubiquitin ligase WD repeat domain 26. SPOP mutations disrupted this process, leading to reduced LMNB2 levels and impaired nuclear envelope (NE) integrity. This compromised NE was more vulnerable to damage from farnesyltransferase inhibitors (FTIs), causing nuclear rupture in SPOP-mutant tumor cells. This study identified SPOP as a positive regulator of nuclear size; the findings suggest tumors with SPOP mutations may be vulnerable to FTI-based therapies.

Authors

Zixi Wang, Lei Li, Qi Ye, Yuzeshi Lei, Mingming Lu, Leihong Ye, Jialu Kang, Wenyue Huang, Shan Xu, Ke Wang, Jing Liu, Yang Gao, Chenji Wang, Jian Ma, Lei Li

×

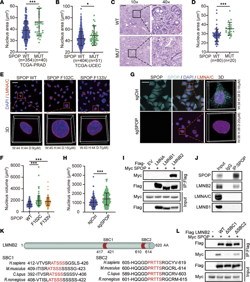
Figure 1

SPOP mutation increases cell nuclear volume.

Options: View larger image (or click on image) Download as PowerPoint
SPOP mutation increases cell nuclear volume.
(A and B) Quantification of...
(A and B) Quantification of nuclear area from diagnostic slides from patients in the SPOP WT (n = 354) and SPOT mutant (MUT) (n = 40) groups from the TCGA prostate adenocarcinoma data set (37) (A) and patients in the SPOP WT (n = 404) and SPOP MUT (n = 51) groups from the TCGA uterine corpus endometrial carcinoma data set (50) (B). (C and D) Representative H&E staining (C) images of prostate cancer specimens from the SPOP WT (n = 80) and SPOP MUT (n = 20) groups and quantification data (D). Scale bars: 200 μm in ×10 fields; 40 μm in ×40 fields. (E and F) PC-3 cells infected with lentivirus expressing WT, F102C, or F133V SPOP were analyzed using 2D and 3D IF (E) and quantified (F). Scale bar: 50 μm. (G and H) Control or SPOP knockout PC-3 cells were analyzed using 2D and 3D IF (G) and quantification (H). Scale bar: 50 μm. Data are shown as the mean ± SD of 3 biological replicates (n > 200). (I) Co-IP analysis of indicated proteins in 293T cells transiently transfected with Flag-LMNA, LMNB1, or LMNB2. (J) Co-IP analysis of endogenous proteins in 293T cells using indicated antibodies. (K) A LMNB2 structure diagram showing 2 putative evolutionally conserved SBC motifs (SBC1 and SBC2) located at the C-terminal of LMNB2. (L) Co-IP analysis of indicated proteins in 293T cells transiently transfected with Flag-LMNB2 WT, ΔSBC1, or ΔSBC2. *P < 0.05, ***P < 0.001 by Mann-Whitney test (A, B, D, and H) or 1-way ANOVA followed by Dunnett’s multiple comparisons test (F).

Copyright © 2026 American Society for Clinical Investigation
ISSN: 0021-9738 (print), 1558-8238 (online)

Sign up for email alerts