Go to JCI Insight
  • About
  • Editors
  • Consulting Editors
  • For authors
  • Publication ethics
  • Publication alerts by email
  • Advertising
  • Job board
  • Contact
  • Clinical Research and Public Health
  • Current issue
  • Past issues
  • By specialty
    • COVID-19
    • Cardiology
    • Gastroenterology
    • Immunology
    • Metabolism
    • Nephrology
    • Neuroscience
    • Oncology
    • Pulmonology
    • Vascular biology
    • All ...
  • Videos
    • Conversations with Giants in Medicine
    • Video Abstracts
  • Reviews
    • View all reviews ...
    • Clinical innovation and scientific progress in GLP-1 medicine (Nov 2025)
    • Pancreatic Cancer (Jul 2025)
    • Complement Biology and Therapeutics (May 2025)
    • Evolving insights into MASLD and MASH pathogenesis and treatment (Apr 2025)
    • Microbiome in Health and Disease (Feb 2025)
    • Substance Use Disorders (Oct 2024)
    • Clonal Hematopoiesis (Oct 2024)
    • View all review series ...
  • Viewpoint
  • Collections
    • In-Press Preview
    • Clinical Research and Public Health
    • Research Letters
    • Letters to the Editor
    • Editorials
    • Commentaries
    • Editor's notes
    • Reviews
    • Viewpoints
    • 100th anniversary
    • Top read articles

  • Current issue
  • Past issues
  • Specialties
  • Reviews
  • Review series
  • Conversations with Giants in Medicine
  • Video Abstracts
  • In-Press Preview
  • Clinical Research and Public Health
  • Research Letters
  • Letters to the Editor
  • Editorials
  • Commentaries
  • Editor's notes
  • Reviews
  • Viewpoints
  • 100th anniversary
  • Top read articles
  • About
  • Editors
  • Consulting Editors
  • For authors
  • Publication ethics
  • Publication alerts by email
  • Advertising
  • Job board
  • Contact
Subcutaneous white adipose tissue–derived extracellular vesicles maintain intestinal homeostasis via IgA biosynthesis in aging mice
KeKao Long, Pujie Liu, Yi Wang, Jordy Evan Sulaiman, Moinul Hoque, Gloria Hoi Yee Li, Daisy Danyue Zhao, Pui-Kei Lee, Gilman Kit-hang Siu, Annie Wing-tung Lee, Zhuohao Liu, Pui-kin So, Yin Cai, Connie Wai-hong Woo, Chi-bun Chan, Aimin Xu, Kenneth King-yip Cheng
KeKao Long, Pujie Liu, Yi Wang, Jordy Evan Sulaiman, Moinul Hoque, Gloria Hoi Yee Li, Daisy Danyue Zhao, Pui-Kei Lee, Gilman Kit-hang Siu, Annie Wing-tung Lee, Zhuohao Liu, Pui-kin So, Yin Cai, Connie Wai-hong Woo, Chi-bun Chan, Aimin Xu, Kenneth King-yip Cheng
View: Text | PDF
Research Article Aging Endocrinology Immunology

Subcutaneous white adipose tissue–derived extracellular vesicles maintain intestinal homeostasis via IgA biosynthesis in aging mice

  • Text
  • PDF
Abstract

Intestinal function and white adipose tissue (WAT) function deteriorate with age, but whether and how their deterioration is intertwined remains unknown. Increased gut permeability, microbiota dysbiosis, and aberrant immune microenvironment are the hallmarks of intestinal dysfunctions in aging. Here, we show that subcutaneous WAT dysfunction triggered aging-like intestinal dysfunctions in mouse models. Removal of inguinal subcutaneous WAT (iWAT) increased intestinal permeability and inflammation and altered gut microbiota composition as well as susceptibility to pathogen infection in mouse models. These intestinal dysfunctions were accompanied by a reduction of immunoglobulin A–producing (IgA-producing) cells and IgA biosynthesis in the lamina propria of the small intestine. Retinoic acid (RA) is a key cargo within iWAT-derived extracellular vesicles (iWAT-EVs), which, at least in part, elicits IgA class-switching and production in the small intestine and maintains microbiota homeostasis. RA content in iWAT-EVs and intestinal IgA biosynthesis are reduced during aging in mice. Replenishment of “young” iWAT-EVs rejuvenates intestinal IgA production machinery and shifts microbiota composition of aged mice to a “youth” status, which alleviates leaky gut via RA. In conclusion, our findings suggest that iWAT-EVs with RA orchestrate IgA-mediated gut microbiota homeostasis by acting on intestinal B cells, thereby maintaining intestinal health during aging.

Authors

KeKao Long, Pujie Liu, Yi Wang, Jordy Evan Sulaiman, Moinul Hoque, Gloria Hoi Yee Li, Daisy Danyue Zhao, Pui-Kei Lee, Gilman Kit-hang Siu, Annie Wing-tung Lee, Zhuohao Liu, Pui-kin So, Yin Cai, Connie Wai-hong Woo, Chi-bun Chan, Aimin Xu, Kenneth King-yip Cheng

×

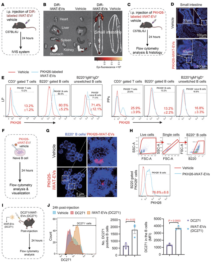
Figure 5

Enrichment of iWAT-EVs in LP and their uptake into B cells.

Options: View larger image (or click on image) Download as PowerPoint
Enrichment of iWAT-EVs in LP and their uptake into B cells.
(A) Schemati...
(A) Schematic diagram of the DiR-labeled iWAT-EVs biodistribution experiment. (B) Visualization of DiR-labeled iWAT-EVs in various organs. (C) Schematic diagram of PKH26-labeled iWAT-EV uptake in mice. (D) Visualization of PKH26-labeled iWAT-EVs in the small intestine. Scale bars: 50 μm/100 μm. (E) Percentages of PKH26+ signals in the indicated cells from the LP and PPs. All frequencies of cells were gated from CD45+ cells. (F) Schematic diagram of the PKH26-labeled iWAT-EV uptake experiment in unswitched B cells (n = 3). (G) Representative images of PKH26-labeled iWAT-EVs in unswitched B cells. Scale bar: 5 μm. (H) The frequency of B220+PKH26+ cells. (I) Schematic diagram of in vivo iWAT-EVs (DC271) B cell uptake experiment (n = 3). (J) Flow cytometric analysis of DC271+ B cells in the ileum 24 hours after injection. Results are shown from 1 experiment, representing at least 2 independent experiments. Data are presented as the mean ± SEM. Representative images are shown. Statistical significance was determined using a 2-tailed Student’s t test for J.

Copyright © 2025 American Society for Clinical Investigation
ISSN: 0021-9738 (print), 1558-8238 (online)

Sign up for email alerts