Go to JCI Insight
  • About
  • Editors
  • Consulting Editors
  • For authors
  • Publication ethics
  • Publication alerts by email
  • Advertising
  • Job board
  • Contact
  • Clinical Research and Public Health
  • Current issue
  • Past issues
  • By specialty
    • COVID-19
    • Cardiology
    • Gastroenterology
    • Immunology
    • Metabolism
    • Nephrology
    • Neuroscience
    • Oncology
    • Pulmonology
    • Vascular biology
    • All ...
  • Videos
    • Conversations with Giants in Medicine
    • Video Abstracts
  • Reviews
    • View all reviews ...
    • Clinical innovation and scientific progress in GLP-1 medicine (Nov 2025)
    • Pancreatic Cancer (Jul 2025)
    • Complement Biology and Therapeutics (May 2025)
    • Evolving insights into MASLD and MASH pathogenesis and treatment (Apr 2025)
    • Microbiome in Health and Disease (Feb 2025)
    • Substance Use Disorders (Oct 2024)
    • Clonal Hematopoiesis (Oct 2024)
    • View all review series ...
  • Viewpoint
  • Collections
    • In-Press Preview
    • Clinical Research and Public Health
    • Research Letters
    • Letters to the Editor
    • Editorials
    • Commentaries
    • Editor's notes
    • Reviews
    • Viewpoints
    • 100th anniversary
    • Top read articles

  • Current issue
  • Past issues
  • Specialties
  • Reviews
  • Review series
  • Conversations with Giants in Medicine
  • Video Abstracts
  • In-Press Preview
  • Clinical Research and Public Health
  • Research Letters
  • Letters to the Editor
  • Editorials
  • Commentaries
  • Editor's notes
  • Reviews
  • Viewpoints
  • 100th anniversary
  • Top read articles
  • About
  • Editors
  • Consulting Editors
  • For authors
  • Publication ethics
  • Publication alerts by email
  • Advertising
  • Job board
  • Contact
SGLT2 inhibition protects kidney function by SAM-dependent epigenetic repression of inflammatory genes under metabolic stress
Hiroshi Maekawa, Yalu Zhou, Yuki Aoi, Margaret E. Fain, Dorian S. Kaminski, Hyewon Kong, Zachary L. Sebo, Ram P. Chakrabarty, Benjamin C. Howard, Grant Andersen, Biliana Marcheva, Peng Gao, Pinelopi Kapitsinou, Joseph Bass, Ali Shilatifard, Navdeep S. Chandel, Susan E. Quaggin
Hiroshi Maekawa, Yalu Zhou, Yuki Aoi, Margaret E. Fain, Dorian S. Kaminski, Hyewon Kong, Zachary L. Sebo, Ram P. Chakrabarty, Benjamin C. Howard, Grant Andersen, Biliana Marcheva, Peng Gao, Pinelopi Kapitsinou, Joseph Bass, Ali Shilatifard, Navdeep S. Chandel, Susan E. Quaggin
View: Text | PDF
Research Article Metabolism Nephrology

SGLT2 inhibition protects kidney function by SAM-dependent epigenetic repression of inflammatory genes under metabolic stress

  • Text
  • PDF
Abstract

Clinically, blockade of renal glucose resorption by sodium–glucose cotransporter 2 (SGLT2) inhibitors slows progression of kidney disease, yet the underlying mechanisms are not fully understood. We hypothesized that altered renal metabolites underlie observed kidney protection when SGLT2 function is lost. S-adenosylmethionine (SAM) levels were increased in kidneys from mice lacking SGLT2 function on a diabetogenic high-fat diet (SPHFD) compared with WT mice fed HFD. Elevated SAM in SPHFD was associated with improved kidney function and decreased expression of NF-κB pathway–related genes. Injured proximal tubular cells that emerged under HFD conditions in WT mice and humans consistently showed reduction in expression of the SAM synthetase Mat2a/MAT2A, while MAT2A inhibition, which reduces SAM production, abrogated kidney protection in SPHFD mice. Histone H3 lysine 27 (H3K27) repressive trimethylation of NF-κB–related genes was increased in SPHFD, consistent with SAM’s role as a methyl donor. Our data support a model whereby SGLT2 loss enhances SAM levels within the kidney, leading to epigenetic repression of inflammatory genes and kidney protection under metabolic stress.

Authors

Hiroshi Maekawa, Yalu Zhou, Yuki Aoi, Margaret E. Fain, Dorian S. Kaminski, Hyewon Kong, Zachary L. Sebo, Ram P. Chakrabarty, Benjamin C. Howard, Grant Andersen, Biliana Marcheva, Peng Gao, Pinelopi Kapitsinou, Joseph Bass, Ali Shilatifard, Navdeep S. Chandel, Susan E. Quaggin

×

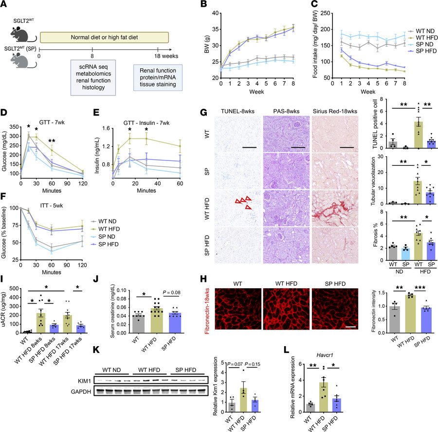
Figure 1

LOF of SGLT2 improved glucose intolerance and kidney injury.

Options: View larger image (or click on image) Download as PowerPoint
LOF of SGLT2 improved glucose intolerance and kidney injury.
(A) Schemat...
(A) Schematic of experimental protocol. (B) Chronological BW change. (C) Chronological changes in food intake. (D–F) HFD elevated glucose intolerance (D and E) and insulin resistance (F). Glucose intolerance was blunted in SP mice (D and E). GTT, glucose tolerance test; ITT, insulin tolerance test. (G) Representative images of TUNEL, PAS, and Sirius Red staining at 8 or 18 week feeding time points across groups. The arrows indicate TUNEL-positive cells. Right panel, quantification. (H) Representative images of fibronectin immunofluorescence in the kidney cortex at the 18 week feeding time point. Right panel, quantification. (I) uACR at 8 and 17 week feeding time points. (J) Serum creatinine level. (K) Protein level of KIM1 in renal cortex of mice at the 18 week feeding time point. Right panel, quantification. (L) RT-qPCR analysis of Havcr1. Scale bars: 100 μm. Sample numbers: WT-ND 8wks, n = 10; SP-ND 8wks, n = 9; WT-HFD 8wks, n = 14; SP-HFD 8wks, n = 13; WT-ND 18wks, n = 7; WT-HFD 18wks, n = 12; SP-ND 18wks, n = 4; SP-HFD 18wks, n = 8. Data were analyzed by 1-way (G–L) or 2-way (B–F) ANOVA; ***P < 0.001, **P < 0.01, and *P < 0.05 by Tukey’s test. Values are presented as mean ± SEM.

Copyright © 2025 American Society for Clinical Investigation
ISSN: 0021-9738 (print), 1558-8238 (online)

Sign up for email alerts