Go to JCI Insight
  • About
  • Editors
  • Consulting Editors
  • For authors
  • Publication ethics
  • Publication alerts by email
  • Advertising
  • Job board
  • Contact
  • Clinical Research and Public Health
  • Current issue
  • Past issues
  • By specialty
    • COVID-19
    • Cardiology
    • Gastroenterology
    • Immunology
    • Metabolism
    • Nephrology
    • Neuroscience
    • Oncology
    • Pulmonology
    • Vascular biology
    • All ...
  • Videos
    • ASCI Milestone Awards
    • Video Abstracts
    • Conversations with Giants in Medicine
  • Reviews
    • View all reviews ...
    • Clinical innovation and scientific progress in GLP-1 medicine (Nov 2025)
    • Pancreatic Cancer (Jul 2025)
    • Complement Biology and Therapeutics (May 2025)
    • Evolving insights into MASLD and MASH pathogenesis and treatment (Apr 2025)
    • Microbiome in Health and Disease (Feb 2025)
    • Substance Use Disorders (Oct 2024)
    • Clonal Hematopoiesis (Oct 2024)
    • View all review series ...
  • Viewpoint
  • Collections
    • In-Press Preview
    • Clinical Research and Public Health
    • Research Letters
    • Letters to the Editor
    • Editorials
    • Commentaries
    • Editor's notes
    • Reviews
    • Viewpoints
    • 100th anniversary
    • Top read articles

  • Current issue
  • Past issues
  • Specialties
  • Reviews
  • Review series
  • ASCI Milestone Awards
  • Video Abstracts
  • Conversations with Giants in Medicine
  • In-Press Preview
  • Clinical Research and Public Health
  • Research Letters
  • Letters to the Editor
  • Editorials
  • Commentaries
  • Editor's notes
  • Reviews
  • Viewpoints
  • 100th anniversary
  • Top read articles
  • About
  • Editors
  • Consulting Editors
  • For authors
  • Publication ethics
  • Publication alerts by email
  • Advertising
  • Job board
  • Contact
Interlocking host and viral cis-regulatory networks drive Merkel cell carcinoma
Lingling Miao, David Milewski, Amy Coxon, Tara Gelb, Khalid A. Garman, Jadon Porch, Arushi Khanna, Loren Collado, Natasha T. Hill, Kenneth Daily, Serena Vilasi, Danielle Reed, Tiffany Alexander, Gabriel J. Starrett, Maharshi Chakraborty, Young Song, Rachel Choi, Vineela Gangalapudi, Josiah Seaman, Andrew Morton, Klaus J. Busam, Christopher R. Vakoc, Daniel J. Urban, Min Shen, Matthew D. Hall, Richard Sallari, Javed Khan, Berkley E. Gryder, Isaac Brownell
Lingling Miao, David Milewski, Amy Coxon, Tara Gelb, Khalid A. Garman, Jadon Porch, Arushi Khanna, Loren Collado, Natasha T. Hill, Kenneth Daily, Serena Vilasi, Danielle Reed, Tiffany Alexander, Gabriel J. Starrett, Maharshi Chakraborty, Young Song, Rachel Choi, Vineela Gangalapudi, Josiah Seaman, Andrew Morton, Klaus J. Busam, Christopher R. Vakoc, Daniel J. Urban, Min Shen, Matthew D. Hall, Richard Sallari, Javed Khan, Berkley E. Gryder, Isaac Brownell
View: Text | PDF
Research Article Dermatology Oncology

Interlocking host and viral cis-regulatory networks drive Merkel cell carcinoma

  • Text
  • PDF
Abstract

Over 15% of cancers worldwide are caused by viruses. Merkel cell polyomavirus (MCPyV) is the most recently discovered human oncovirus and is the only polyomavirus that drives malignant tumors in humans. Here, we show that MCPyV+ Merkel cell carcinoma is defined by neuroendocrine-lineage core regulatory (CR) transcription factors (TFs) (ATOH1, INSM1, ISL1, LHX3, POU4F3, and SOX2) that were essential for tumor survival and that co-bound chromatin with the viral small T antigen at super enhancers. Moreover, MCPyV integration sites were enriched at these neuroendocrine super enhancers. We further discovered that the MCPyV noncoding control region contained a homeodomain binding motif absent in other polyomaviruses that bound ISL1 and LHX3 and depended on them for T antigen expression. To therapeutically target the CR factors, we used histone deacetylase (HDAC) inhibitors to collapse the chromatin architecture and induce topological blurring of superenhancer loops, abrogating core TF expression and halting tumor growth. To our knowledge, our study presents the first example of oncogenic cross-regulation between viral and human epigenomic circuitry to generate interlocking and essential transcriptional feedback circuits that explain why MCPyV causes neuroendocrine cancer and represent a tumor dependency that can be targeted therapeutically.

Authors

Lingling Miao, David Milewski, Amy Coxon, Tara Gelb, Khalid A. Garman, Jadon Porch, Arushi Khanna, Loren Collado, Natasha T. Hill, Kenneth Daily, Serena Vilasi, Danielle Reed, Tiffany Alexander, Gabriel J. Starrett, Maharshi Chakraborty, Young Song, Rachel Choi, Vineela Gangalapudi, Josiah Seaman, Andrew Morton, Klaus J. Busam, Christopher R. Vakoc, Daniel J. Urban, Min Shen, Matthew D. Hall, Richard Sallari, Javed Khan, Berkley E. Gryder, Isaac Brownell

×

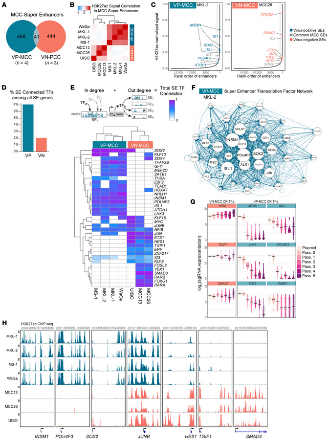
Figure 1

Neuroendocrine CR TF network in VP-MCC.

Options: View larger image (or click on image) Download as PowerPoint
Neuroendocrine CR TF network in VP-MCC.
(A) SEs common to 4 VP-MCC and 3...
(A) SEs common to 4 VP-MCC and 3 VN-MCC cell lines and overlap. (B) SE clusters by Pearson correlation of H3K27ac signal at all MCC SEs. (C) Representative rank order of SE (ROSE) plots. (D) Proportion of SEs connected to TF genes in VP-MCC (7%) and VN-MCC (2%). (E) CRC prediction by analysis of SE-associated TFs. Degree of connectivity for each TF is the combination of the “in” degree (the number of all TF motifs in its own SE) and the “out” degree (the total number of other SEs with that TF’s motif present), summarized in a heatmap. (F) Network of CR TFs in VP-MCC. Each arrow represents the presence of a TF’s motif in the SE of the TF to which it is pointing. Node sizes are scaled by relative gene expression. (G) Box plot violin representation of sgRNA abundance in MKL-1 cells over sequential passages, showing dropout of CR TFs co-opted in VP-MCC. (H) Genome browser view of H3K27ac ChIP-Seq at select CR TFs in MCC.

Copyright © 2026 American Society for Clinical Investigation
ISSN: 0021-9738 (print), 1558-8238 (online)

Sign up for email alerts