Go to JCI Insight
  • About
  • Editors
  • Consulting Editors
  • For authors
  • Publication ethics
  • Publication alerts by email
  • Advertising
  • Job board
  • Contact
  • Clinical Research and Public Health
  • Current issue
  • Past issues
  • By specialty
    • COVID-19
    • Cardiology
    • Gastroenterology
    • Immunology
    • Metabolism
    • Nephrology
    • Neuroscience
    • Oncology
    • Pulmonology
    • Vascular biology
    • All ...
  • Videos
    • ASCI Milestone Awards
    • Video Abstracts
    • Conversations with Giants in Medicine
  • Reviews
    • View all reviews ...
    • Clinical innovation and scientific progress in GLP-1 medicine (Nov 2025)
    • Pancreatic Cancer (Jul 2025)
    • Complement Biology and Therapeutics (May 2025)
    • Evolving insights into MASLD and MASH pathogenesis and treatment (Apr 2025)
    • Microbiome in Health and Disease (Feb 2025)
    • Substance Use Disorders (Oct 2024)
    • Clonal Hematopoiesis (Oct 2024)
    • View all review series ...
  • Viewpoint
  • Collections
    • In-Press Preview
    • Clinical Research and Public Health
    • Research Letters
    • Letters to the Editor
    • Editorials
    • Commentaries
    • Editor's notes
    • Reviews
    • Viewpoints
    • 100th anniversary
    • Top read articles

  • Current issue
  • Past issues
  • Specialties
  • Reviews
  • Review series
  • ASCI Milestone Awards
  • Video Abstracts
  • Conversations with Giants in Medicine
  • In-Press Preview
  • Clinical Research and Public Health
  • Research Letters
  • Letters to the Editor
  • Editorials
  • Commentaries
  • Editor's notes
  • Reviews
  • Viewpoints
  • 100th anniversary
  • Top read articles
  • About
  • Editors
  • Consulting Editors
  • For authors
  • Publication ethics
  • Publication alerts by email
  • Advertising
  • Job board
  • Contact
cGAS activation converges with intracellular acidification to promote STING aggregation and pyroptosis in tumor models
Li Xiao, Yuan-li Ai, Xiang-yu Mi, Han Liang, Xiang Zhi, Liu-zheng Wu, Qi-tao Chen, Tong Gou, Chao Chen, Bo Zhou, Wen-bin Hong, Lu-ming Yao, Jun-jie Chen, Xianming Deng, Fu-nan Li, Qiao Wu, Hang-zi Chen
Li Xiao, Yuan-li Ai, Xiang-yu Mi, Han Liang, Xiang Zhi, Liu-zheng Wu, Qi-tao Chen, Tong Gou, Chao Chen, Bo Zhou, Wen-bin Hong, Lu-ming Yao, Jun-jie Chen, Xianming Deng, Fu-nan Li, Qiao Wu, Hang-zi Chen
View: Text | PDF
Research Article Cell biology Oncology

cGAS activation converges with intracellular acidification to promote STING aggregation and pyroptosis in tumor models

  • Text
  • PDF
Abstract

The cyclic GMP-AMP synthase (cGAS)/stimulator of IFN genes (STING) pathway is intimately associated with antitumoral immunity; however, the direct involvement of this pathway in tumor cell demise remains elusive. Here, we identified a compound, dodecyl 6-hydroxy-2-naphthoate (DHN), that induces pyroptosis in melanoma cells by activating noncanonical cGAS/STING signaling. DHN targets mitochondrial protein cyclophilin D (CypD) to induce the release of mitochondrial DNA, leading to cGAS activation and cyclic GMP-AMP (cGAMP) generation. Meanwhile, DHN-caused intracellular acidification induces protein kinase R-like endoplasmic reticulum kinase (PERK) activation, which promotes STING phosphorylation and polymerization in the presence of cGAMP, thereby facilitating the aggregation of STING in the ER, which serves as a platform to recruit Fas-associated via death domain (FADD) and caspase-8, leading to caspase-8 activation and subsequent gasdermin E cleavage, which ultimately results in pyroptosis of tumor cells and tumor regression in mouse models. The occurrence of this noncanonical cGAS/STING pathway–associated pyroptosis is also observed when both cGAS is activated and intracellular pH declines. Collectively, our findings reveal a pathway that links noncanonical cGAS/STING signaling to gasdermin E–mediated pyroptosis, thereby offering valuable insights for tumor therapy.

Authors

Li Xiao, Yuan-li Ai, Xiang-yu Mi, Han Liang, Xiang Zhi, Liu-zheng Wu, Qi-tao Chen, Tong Gou, Chao Chen, Bo Zhou, Wen-bin Hong, Lu-ming Yao, Jun-jie Chen, Xianming Deng, Fu-nan Li, Qiao Wu, Hang-zi Chen

×

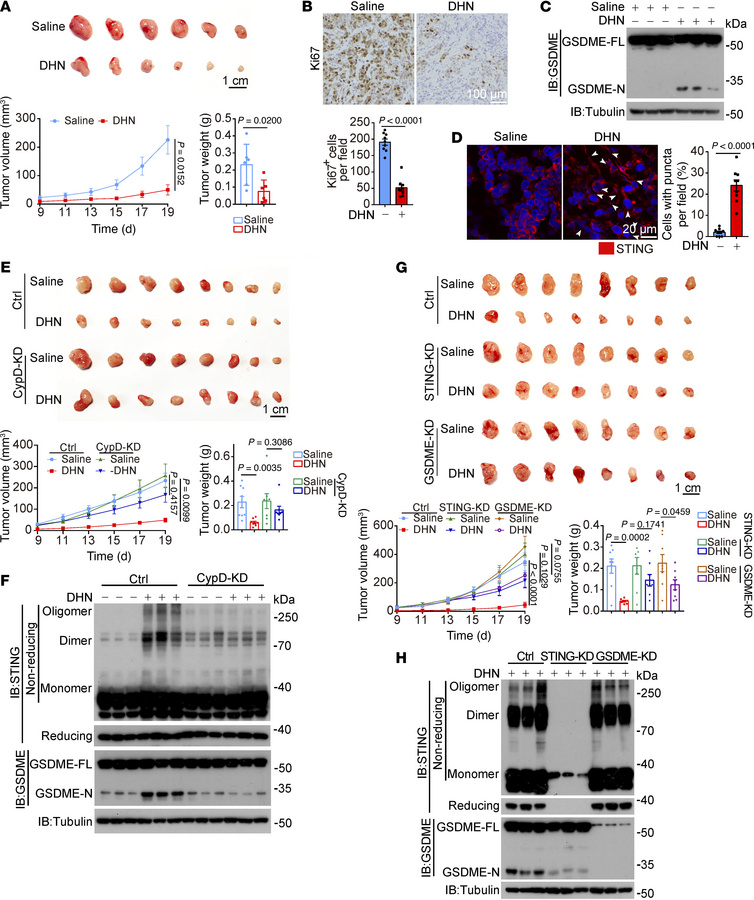
Figure 9

DHN inhibits tumor growth by inducing pyroptosis in mice.

Options: View larger image (or click on image) Download as PowerPoint
DHN inhibits tumor growth by inducing pyroptosis in mice.
A375 cells (2 ...
A375 cells (2 × 106) were injected subcutaneously into the posterior flanks of nude mice. After 4 days, DHN was intraperitoneally administered to the mice every other day for 2 weeks. The tumor volume and weight were recorded at the indicated times. (A–D) A375 cells were injected into BALB/c-nu mice to form subcutaneous xenografts (A, n = 6, scale bar: 1 cm). The expression of Ki67 is shown (B; n = 9 fields from 3 independent tumor tissues; scale bar: 100 μm). Tumors were collected for detection of GSDME (C). STING puncta are indicated by white arrows (D, left, scale bar: 20 μm), and the percentage of cells with STING puncta was quantified (D, right; n = 9 fields from 3 independent tumor tissues). (E–H) A375 cells with or without knockdown of CypD (E and F). Scale bar: 1 cm (E). STING or GSDME (G and H) was injected into BALB/c-nu mice to form subcutaneous xenografts (n = 8). Tumors were collected for detection of GSDME and monomers, dimers, and oligomers of STING. Scale bar: 1 cm (G). Tubulin was used to determine the amount of loading protein. Statistical analyses were determined by unpaired 2-tailed Student’s t test (A, B, and D) and 2-way ANOVA with Tukey’s multiple-comparison test (E and G). P values are indicated.

Copyright © 2026 American Society for Clinical Investigation
ISSN: 0021-9738 (print), 1558-8238 (online)

Sign up for email alerts