Go to JCI Insight
  • About
  • Editors
  • Consulting Editors
  • For authors
  • Publication ethics
  • Publication alerts by email
  • Advertising
  • Job board
  • Contact
  • Clinical Research and Public Health
  • Current issue
  • Past issues
  • By specialty
    • COVID-19
    • Cardiology
    • Gastroenterology
    • Immunology
    • Metabolism
    • Nephrology
    • Neuroscience
    • Oncology
    • Pulmonology
    • Vascular biology
    • All ...
  • Videos
    • ASCI Milestone Awards
    • Video Abstracts
    • Conversations with Giants in Medicine
  • Reviews
    • View all reviews ...
    • Clinical innovation and scientific progress in GLP-1 medicine (Nov 2025)
    • Pancreatic Cancer (Jul 2025)
    • Complement Biology and Therapeutics (May 2025)
    • Evolving insights into MASLD and MASH pathogenesis and treatment (Apr 2025)
    • Microbiome in Health and Disease (Feb 2025)
    • Substance Use Disorders (Oct 2024)
    • Clonal Hematopoiesis (Oct 2024)
    • View all review series ...
  • Viewpoint
  • Collections
    • In-Press Preview
    • Clinical Research and Public Health
    • Research Letters
    • Letters to the Editor
    • Editorials
    • Commentaries
    • Editor's notes
    • Reviews
    • Viewpoints
    • 100th anniversary
    • Top read articles

  • Current issue
  • Past issues
  • Specialties
  • Reviews
  • Review series
  • ASCI Milestone Awards
  • Video Abstracts
  • Conversations with Giants in Medicine
  • In-Press Preview
  • Clinical Research and Public Health
  • Research Letters
  • Letters to the Editor
  • Editorials
  • Commentaries
  • Editor's notes
  • Reviews
  • Viewpoints
  • 100th anniversary
  • Top read articles
  • About
  • Editors
  • Consulting Editors
  • For authors
  • Publication ethics
  • Publication alerts by email
  • Advertising
  • Job board
  • Contact
cGAS activation converges with intracellular acidification to promote STING aggregation and pyroptosis in tumor models
Li Xiao, Yuan-li Ai, Xiang-yu Mi, Han Liang, Xiang Zhi, Liu-zheng Wu, Qi-tao Chen, Tong Gou, Chao Chen, Bo Zhou, Wen-bin Hong, Lu-ming Yao, Jun-jie Chen, Xianming Deng, Fu-nan Li, Qiao Wu, Hang-zi Chen
Li Xiao, Yuan-li Ai, Xiang-yu Mi, Han Liang, Xiang Zhi, Liu-zheng Wu, Qi-tao Chen, Tong Gou, Chao Chen, Bo Zhou, Wen-bin Hong, Lu-ming Yao, Jun-jie Chen, Xianming Deng, Fu-nan Li, Qiao Wu, Hang-zi Chen
View: Text | PDF
Research Article Cell biology Oncology

cGAS activation converges with intracellular acidification to promote STING aggregation and pyroptosis in tumor models

  • Text
  • PDF
Abstract

The cyclic GMP-AMP synthase (cGAS)/stimulator of IFN genes (STING) pathway is intimately associated with antitumoral immunity; however, the direct involvement of this pathway in tumor cell demise remains elusive. Here, we identified a compound, dodecyl 6-hydroxy-2-naphthoate (DHN), that induces pyroptosis in melanoma cells by activating noncanonical cGAS/STING signaling. DHN targets mitochondrial protein cyclophilin D (CypD) to induce the release of mitochondrial DNA, leading to cGAS activation and cyclic GMP-AMP (cGAMP) generation. Meanwhile, DHN-caused intracellular acidification induces protein kinase R-like endoplasmic reticulum kinase (PERK) activation, which promotes STING phosphorylation and polymerization in the presence of cGAMP, thereby facilitating the aggregation of STING in the ER, which serves as a platform to recruit Fas-associated via death domain (FADD) and caspase-8, leading to caspase-8 activation and subsequent gasdermin E cleavage, which ultimately results in pyroptosis of tumor cells and tumor regression in mouse models. The occurrence of this noncanonical cGAS/STING pathway–associated pyroptosis is also observed when both cGAS is activated and intracellular pH declines. Collectively, our findings reveal a pathway that links noncanonical cGAS/STING signaling to gasdermin E–mediated pyroptosis, thereby offering valuable insights for tumor therapy.

Authors

Li Xiao, Yuan-li Ai, Xiang-yu Mi, Han Liang, Xiang Zhi, Liu-zheng Wu, Qi-tao Chen, Tong Gou, Chao Chen, Bo Zhou, Wen-bin Hong, Lu-ming Yao, Jun-jie Chen, Xianming Deng, Fu-nan Li, Qiao Wu, Hang-zi Chen

×

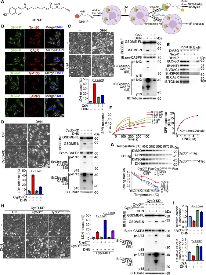
Figure 2

DHN promotes the opening of mPTP by targeting mitochondrial protein CypD.

Options: View larger image (or click on image) Download as PowerPoint
DHN promotes the opening of mPTP by targeting mitochondrial protein CypD...
Melanoma A375 cells were treated with DHN (15 μM) for 20 hours to assess pyroptotic features (including characteristic morphology, caspase8/GSDME cleavage, and LDH release), unless specifically defined. (A) Chemical structure of DHN probe (DHN-P, left) and workflow of click chemistry for DHN-P (right). (B) Cells were treated with DHN-P (150 μM) for 2 hours. Azide-rhodamine was conjugated with DHN-P, and the localization of DHN-P is shown (Tom20, mitochondria marker; CALR, ER marker; GM130, Golgi marker; LAMP2, lysosomal marker). Scale bar: 20 μm. (C and D) Cells were treated with DHN in the presence of CsA (C, 5 μM) or in CypD-knockdown cells (D), followed by the detection of pyroptosis. Scale bars: 100 μm. (E) Cells were treated with DHN-P (150 μM) for 2 hours; azide-biotin was added to conjugate with DHN-P. DHN-P–targeted CypD was assayed by streptavidin beads. (F) The binding affinity between DHN and CypD was determined by surface plasmon resonance. (G) Cellular thermal shift assay. The proteins of CypDWT or CypDR97A/Q105A were immunoprecipitated from cells, followed by treatment with DHN and subsequent differential temperature incubation for 15 minutes. Resulting lysates were subjected to Western blot analysis. (H) CypDWT or CypDR97A/Q105A were separately transfected into CypD-knockdown cells, followed by detection of pyroptosis. Scale bar: 100 μm. (I) CypD was knocked down in cells, or cells were cotreated with CsA (5 μM) for 12 hours, followed by detection of mPTP opening. Tubulin was used to determine the amount of loading protein. DAPI was used to indicate nucleus in confocal microscopy. Data are presented as mean ± SEM of 3 independent experiments. Statistical analyses were determined by 2-way ANOVA with Tukey’s multiple-comparison test (C, D, G, H, and I). P values are indicated in figures. All Western blots were repeated at least twice, and 1 of them is shown.

Copyright © 2026 American Society for Clinical Investigation
ISSN: 0021-9738 (print), 1558-8238 (online)

Sign up for email alerts