Go to JCI Insight
  • About
  • Editors
  • Consulting Editors
  • For authors
  • Publication ethics
  • Publication alerts by email
  • Advertising
  • Job board
  • Contact
  • Clinical Research and Public Health
  • Current issue
  • Past issues
  • By specialty
    • COVID-19
    • Cardiology
    • Gastroenterology
    • Immunology
    • Metabolism
    • Nephrology
    • Neuroscience
    • Oncology
    • Pulmonology
    • Vascular biology
    • All ...
  • Videos
    • Conversations with Giants in Medicine
    • Video Abstracts
  • Reviews
    • View all reviews ...
    • Clinical innovation and scientific progress in GLP-1 medicine (Nov 2025)
    • Pancreatic Cancer (Jul 2025)
    • Complement Biology and Therapeutics (May 2025)
    • Evolving insights into MASLD and MASH pathogenesis and treatment (Apr 2025)
    • Microbiome in Health and Disease (Feb 2025)
    • Substance Use Disorders (Oct 2024)
    • Clonal Hematopoiesis (Oct 2024)
    • View all review series ...
  • Viewpoint
  • Collections
    • In-Press Preview
    • Clinical Research and Public Health
    • Research Letters
    • Letters to the Editor
    • Editorials
    • Commentaries
    • Editor's notes
    • Reviews
    • Viewpoints
    • 100th anniversary
    • Top read articles

  • Current issue
  • Past issues
  • Specialties
  • Reviews
  • Review series
  • Conversations with Giants in Medicine
  • Video Abstracts
  • In-Press Preview
  • Clinical Research and Public Health
  • Research Letters
  • Letters to the Editor
  • Editorials
  • Commentaries
  • Editor's notes
  • Reviews
  • Viewpoints
  • 100th anniversary
  • Top read articles
  • About
  • Editors
  • Consulting Editors
  • For authors
  • Publication ethics
  • Publication alerts by email
  • Advertising
  • Job board
  • Contact
Myeloid-mesenchymal crosstalk drives ARG1-dependent profibrotic metabolism via ornithine in lung fibrosis
Preeti Yadav, Javier Gómez Ortega, Prerna Dabral, Whitney Tamaki, Charles Chien, Kai-Chun Chang, Nivedita Biswas, Sixuan Pan, Julia Nilsson, Xiaoyang Yin, Aritra Bhattacharyya, Kaveh Boostanpour, Tanay Jujaray, Jasper T. Wang, Tatsuya Tsukui, Christopher J. Molina, Vincent C. Auyeung, Dean Sheppard, Baosheng Li, Mazharul Maishan, Hiroki Taenaka, Michael A. Matthay, Rieko Muramatsu, Lenka Maliskova, Arnab Ghosh, Walter L. Eckalbar, Ari B. Molofsky, Stanley J. Tamaki, Trever G. Bivona, Adam R. Abate, Allon Wagner, Satish K. Pillai, Paul J. Wolters, Kevin M. Tharp, Mallar Bhattacharya
Preeti Yadav, Javier Gómez Ortega, Prerna Dabral, Whitney Tamaki, Charles Chien, Kai-Chun Chang, Nivedita Biswas, Sixuan Pan, Julia Nilsson, Xiaoyang Yin, Aritra Bhattacharyya, Kaveh Boostanpour, Tanay Jujaray, Jasper T. Wang, Tatsuya Tsukui, Christopher J. Molina, Vincent C. Auyeung, Dean Sheppard, Baosheng Li, Mazharul Maishan, Hiroki Taenaka, Michael A. Matthay, Rieko Muramatsu, Lenka Maliskova, Arnab Ghosh, Walter L. Eckalbar, Ari B. Molofsky, Stanley J. Tamaki, Trever G. Bivona, Adam R. Abate, Allon Wagner, Satish K. Pillai, Paul J. Wolters, Kevin M. Tharp, Mallar Bhattacharya
View: Text | PDF
Research Article Immunology Pulmonology

Myeloid-mesenchymal crosstalk drives ARG1-dependent profibrotic metabolism via ornithine in lung fibrosis

  • Text
  • PDF
Abstract

Idiopathic pulmonary fibrosis (IPF) is a disease of progressive lung remodeling and collagen deposition that leads to respiratory failure. Myeloid cells are abundant in IPF lung and in murine lung fibrosis, but their functional effects are incompletely understood. Using mouse and human lung models, we show that ornithine produced by myeloid cells expressing arginase 1 (ARG1) serves as a substrate for proline and collagen synthesis by lung fibroblasts. The predominant ARG1-expressing myeloid cells in mouse lung were macrophages, but in IPF lung, high-dimensional imaging revealed ARG1 was expressed mainly in neutrophils. Small-molecule ARG1 inhibition suppressed both ornithine levels and collagen expression in cultured, precision-cut IPF lung slices and in murine lung fibrosis. These results were confirmed in macrophage-specific Arg1-KO mice. Furthermore, we found that this pathway is regulated by cell-to-cell crosstalk, starting with purinergic signaling: extracellular ATP receptor P2RX4 was necessary for fibroblast IL-6 expression, which, in turn, was necessary for ARG1 expression by myeloid cells. Taken together, our findings define an immune-mesenchymal circuit that governs profibrotic metabolism in lung fibrosis.

Authors

Preeti Yadav, Javier Gómez Ortega, Prerna Dabral, Whitney Tamaki, Charles Chien, Kai-Chun Chang, Nivedita Biswas, Sixuan Pan, Julia Nilsson, Xiaoyang Yin, Aritra Bhattacharyya, Kaveh Boostanpour, Tanay Jujaray, Jasper T. Wang, Tatsuya Tsukui, Christopher J. Molina, Vincent C. Auyeung, Dean Sheppard, Baosheng Li, Mazharul Maishan, Hiroki Taenaka, Michael A. Matthay, Rieko Muramatsu, Lenka Maliskova, Arnab Ghosh, Walter L. Eckalbar, Ari B. Molofsky, Stanley J. Tamaki, Trever G. Bivona, Adam R. Abate, Allon Wagner, Satish K. Pillai, Paul J. Wolters, Kevin M. Tharp, Mallar Bhattacharya

×

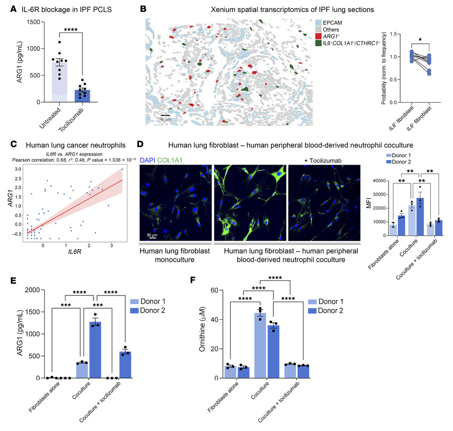
Figure 5

IL-6 is necessary for ARG1 expression in IPF lung and in cocultures of human blood–derived neutrophils and lung fibroblasts.

Options: View larger image (or click on image) Download as PowerPoint
IL-6 is necessary for ARG1 expression in IPF lung and in cocultures of h...
(A) ARG1 ELISA of lysates of precision-cut IPF lung slices cultured for 24 hours with or without IL-6R–blocking antibody tocilizumab. Data represent 3 patients, with 3 slices per condition per patient assayed. ****P < 0.0001 by Student’s t test. (B) 10x Xenium spatial analysis: Left: Representative FOV showing cells expressing ARG1 and EPCAM, and IL6+ fibroblasts (fibs) (defined by coexpression of either COL1A1 or CTHRC1). Right: Proximity analysis of Xenium data. Data shown are for the probability ratio, P (exp|ARG1+)/P(exp), the probability of encountering an IL6+ fibroblast, normalized by fibroblast frequency, at the radial distance of 25 μm from ARG1+ cells. *P < 0.05 by paired Student’s t test. Data are for 9 separate patients. (C) Correlation scatter plot of tissue-resident neutrophils for IL6R and ARG1 expression. The plot is a reanalysis of integrated scRNA-Seq data for NSCLC samples from 19 data sets from Salcher et al. (30). (D) COL1A1 immunofluorescence of human lung fibroblasts that were either monocultured or cocultured with human blood–derived neutrophils with or without IL-6R–blocking antibody (tocilizumab) treatment. Quantification is for 3 separate cultures each. Donor 1 and donor 2 represent separate donors for both neutrophils and fibroblasts. **P < 0.01 by 2-way ANOVA followed by Šídák’s multiple-comparison test. (E) ARG1 ELISA of conditioned media from the same cocultures as in D. ***P < 0.001, ****P < 0.0001 by 2-way ANOVA followed by Šídák’s multiple-comparison test. (F) Ornithine concentration of conditioned media from the same cocultures as in D. ****P < 0.0001 by 2-way ANOVA followed by Šídák’s multiple-comparison test. (A, B, D–F) Data are reported as mean ± SEM.

Copyright © 2025 American Society for Clinical Investigation
ISSN: 0021-9738 (print), 1558-8238 (online)

Sign up for email alerts