Go to JCI Insight
  • About
  • Editors
  • Consulting Editors
  • For authors
  • Publication ethics
  • Publication alerts by email
  • Advertising
  • Job board
  • Contact
  • Clinical Research and Public Health
  • Current issue
  • Past issues
  • By specialty
    • COVID-19
    • Cardiology
    • Gastroenterology
    • Immunology
    • Metabolism
    • Nephrology
    • Neuroscience
    • Oncology
    • Pulmonology
    • Vascular biology
    • All ...
  • Videos
    • Conversations with Giants in Medicine
    • Video Abstracts
  • Reviews
    • View all reviews ...
    • Clinical innovation and scientific progress in GLP-1 medicine (Nov 2025)
    • Pancreatic Cancer (Jul 2025)
    • Complement Biology and Therapeutics (May 2025)
    • Evolving insights into MASLD and MASH pathogenesis and treatment (Apr 2025)
    • Microbiome in Health and Disease (Feb 2025)
    • Substance Use Disorders (Oct 2024)
    • Clonal Hematopoiesis (Oct 2024)
    • View all review series ...
  • Viewpoint
  • Collections
    • In-Press Preview
    • Clinical Research and Public Health
    • Research Letters
    • Letters to the Editor
    • Editorials
    • Commentaries
    • Editor's notes
    • Reviews
    • Viewpoints
    • 100th anniversary
    • Top read articles

  • Current issue
  • Past issues
  • Specialties
  • Reviews
  • Review series
  • Conversations with Giants in Medicine
  • Video Abstracts
  • In-Press Preview
  • Clinical Research and Public Health
  • Research Letters
  • Letters to the Editor
  • Editorials
  • Commentaries
  • Editor's notes
  • Reviews
  • Viewpoints
  • 100th anniversary
  • Top read articles
  • About
  • Editors
  • Consulting Editors
  • For authors
  • Publication ethics
  • Publication alerts by email
  • Advertising
  • Job board
  • Contact
Myeloid-mesenchymal crosstalk drives ARG1-dependent profibrotic metabolism via ornithine in lung fibrosis
Preeti Yadav, Javier Gómez Ortega, Prerna Dabral, Whitney Tamaki, Charles Chien, Kai-Chun Chang, Nivedita Biswas, Sixuan Pan, Julia Nilsson, Xiaoyang Yin, Aritra Bhattacharyya, Kaveh Boostanpour, Tanay Jujaray, Jasper T. Wang, Tatsuya Tsukui, Christopher J. Molina, Vincent C. Auyeung, Dean Sheppard, Baosheng Li, Mazharul Maishan, Hiroki Taenaka, Michael A. Matthay, Rieko Muramatsu, Lenka Maliskova, Arnab Ghosh, Walter L. Eckalbar, Ari B. Molofsky, Stanley J. Tamaki, Trever G. Bivona, Adam R. Abate, Allon Wagner, Satish K. Pillai, Paul J. Wolters, Kevin M. Tharp, Mallar Bhattacharya
Preeti Yadav, Javier Gómez Ortega, Prerna Dabral, Whitney Tamaki, Charles Chien, Kai-Chun Chang, Nivedita Biswas, Sixuan Pan, Julia Nilsson, Xiaoyang Yin, Aritra Bhattacharyya, Kaveh Boostanpour, Tanay Jujaray, Jasper T. Wang, Tatsuya Tsukui, Christopher J. Molina, Vincent C. Auyeung, Dean Sheppard, Baosheng Li, Mazharul Maishan, Hiroki Taenaka, Michael A. Matthay, Rieko Muramatsu, Lenka Maliskova, Arnab Ghosh, Walter L. Eckalbar, Ari B. Molofsky, Stanley J. Tamaki, Trever G. Bivona, Adam R. Abate, Allon Wagner, Satish K. Pillai, Paul J. Wolters, Kevin M. Tharp, Mallar Bhattacharya
View: Text | PDF
Research Article Immunology Pulmonology

Myeloid-mesenchymal crosstalk drives ARG1-dependent profibrotic metabolism via ornithine in lung fibrosis

  • Text
  • PDF
Abstract

Idiopathic pulmonary fibrosis (IPF) is a disease of progressive lung remodeling and collagen deposition that leads to respiratory failure. Myeloid cells are abundant in IPF lung and in murine lung fibrosis, but their functional effects are incompletely understood. Using mouse and human lung models, we show that ornithine produced by myeloid cells expressing arginase 1 (ARG1) serves as a substrate for proline and collagen synthesis by lung fibroblasts. The predominant ARG1-expressing myeloid cells in mouse lung were macrophages, but in IPF lung, high-dimensional imaging revealed ARG1 was expressed mainly in neutrophils. Small-molecule ARG1 inhibition suppressed both ornithine levels and collagen expression in cultured, precision-cut IPF lung slices and in murine lung fibrosis. These results were confirmed in macrophage-specific Arg1-KO mice. Furthermore, we found that this pathway is regulated by cell-to-cell crosstalk, starting with purinergic signaling: extracellular ATP receptor P2RX4 was necessary for fibroblast IL-6 expression, which, in turn, was necessary for ARG1 expression by myeloid cells. Taken together, our findings define an immune-mesenchymal circuit that governs profibrotic metabolism in lung fibrosis.

Authors

Preeti Yadav, Javier Gómez Ortega, Prerna Dabral, Whitney Tamaki, Charles Chien, Kai-Chun Chang, Nivedita Biswas, Sixuan Pan, Julia Nilsson, Xiaoyang Yin, Aritra Bhattacharyya, Kaveh Boostanpour, Tanay Jujaray, Jasper T. Wang, Tatsuya Tsukui, Christopher J. Molina, Vincent C. Auyeung, Dean Sheppard, Baosheng Li, Mazharul Maishan, Hiroki Taenaka, Michael A. Matthay, Rieko Muramatsu, Lenka Maliskova, Arnab Ghosh, Walter L. Eckalbar, Ari B. Molofsky, Stanley J. Tamaki, Trever G. Bivona, Adam R. Abate, Allon Wagner, Satish K. Pillai, Paul J. Wolters, Kevin M. Tharp, Mallar Bhattacharya

×

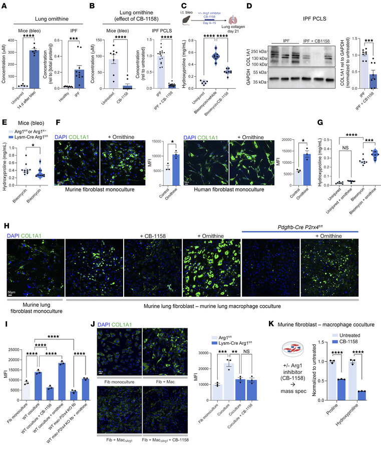
Figure 3

ARG1 regulates lung collagen via ornithine production.

Options: View larger image (or click on image) Download as PowerPoint
ARG1 regulates lung collagen via ornithine production.
(A) Ornithine con...
(A) Ornithine concentration measured in lysates of mouse lung (n = 5 uninjured and n = 6 injured mice), healthy human donor lung (n = 9), and lung explants of patients with IPF (n = 10). ***P < 0.001, ****P < 0.0001 by Student’s t test. (B) Ornithine concentration with and without CB-1158 treatment of lungs of bleomycin-injured mice (n = 8 in each condition) and cultured IPF PCLS (n = 16 slices from a total of 3 patients). ****P < 0.0001 by Student’s t test. (C) Hydroxyproline assay for collagen content of lungs from injured and uninjured WT mice treated with or without the ARG1 inhibitor CB-1158. Mice were dosed with 100 mg/kg CB-1158 twice daily during days 9–15 after bleomycin (bleo) administration. n = 6, 7, and 8 mice, respectively, left to right. ****P < 0.0001 by 1-way ANOVA with post hoc Šídák’s multiple-comparison test. Median, upper, and lower quartiles indicated by dashed lines. i.t., intratracheal. (D) Representative immunoblot for COL1A1 from lysates of precision-cut IPF lung slices cultured for 24 hours with or without ARG1 inhibitor CB-1158. Quantitation is for slices from a total of 3 patients. ***P < 0.001 by Student’s t test. (E) Hydroxyproline assay for collagen content of lungs from mice 21 days after bleomycin injury. n = 10 and 9 mice, respectively, left to right. *P < 0.05 by Mann-Whitney test. Median, upper, and lower quartiles indicated by dashed lines. (F) Left: COL1A1 immunofluorescence of monocultured mouse lung fibroblasts with or without ornithine treatment. Quantification is for 3 separate cultures each. *P < 0.05 by Student’s t test. Right: COL1A1 immunofluorescence of monocultured human lung fibroblasts with or without ornithine treatment. Quantification is for 3 separate cultures each. *P < 0.05 by Student’s t test. (G) Hydroxyproline assay for collagen content of lungs from injured WT mice treated with or without ornithine (2 g/kg) twice daily by ornithine gavage during days 7 through 20. n = 8 and 7 mice, respectively, left to right. ***P < 0.001, ****P < 0.0001 by 1-way ANOVA with post hoc Šídák’s multiple-comparison test. Median, upper, and lower quartiles indicated by dashed lines. (H) Representative samples of COL1A1 immunofluorescence of mouse lung macrophage-fibroblast cocultures from WT or fibroblast-specific P2rx4-KO (Pdgfrb-Cre P2rx4fl/fl) mice treated with or without CB-1158 or ornithine. (I) Quantitation of MFI from (H). n = 3 biological replicates per condition. ****P < 0.0001 by 1-way ANOVA with post hoc Šídák’s multiple-comparison test. (J) Representative samples of COL1A1 immunofluorescence of mouse lung macrophage-fibroblast cocultures treated with or without CB-1158. Mac, Arg1fl/fl control mice; MacΔArg1, macrophages isolated from Lysm-Cre Arg1fl/fl mice. Quantification is for 3 separate cultures each. **P < 0.01, ***P < 0.0001 by 1-way ANOVA with post hoc Šídák’s multiple-comparison test. (K) Relative quantities of proline and hydroxyproline in lysates of murine primary lung fibroblasts isolated after coculture with macrophages, with or without CB-1158 inhibitor treatment, quantified by liquid chromatography–mass spectrometry. n = 3 biological replicates for macrophages and fibroblasts, respectively. ****P < 0.0001 by 1-way ANOVA with post hoc Šídák’s multiple-comparison test. (A, B, D, F, I–K) Data are reported as mean ± SEM. Spec, spectrometry. Scale bars: 50 μm.

Copyright © 2025 American Society for Clinical Investigation
ISSN: 0021-9738 (print), 1558-8238 (online)

Sign up for email alerts