Go to JCI Insight
  • About
  • Editors
  • Consulting Editors
  • For authors
  • Publication ethics
  • Publication alerts by email
  • Advertising
  • Job board
  • Contact
  • Clinical Research and Public Health
  • Current issue
  • Past issues
  • By specialty
    • COVID-19
    • Cardiology
    • Gastroenterology
    • Immunology
    • Metabolism
    • Nephrology
    • Neuroscience
    • Oncology
    • Pulmonology
    • Vascular biology
    • All ...
  • Videos
    • ASCI Milestone Awards
    • Video Abstracts
    • Conversations with Giants in Medicine
  • Reviews
    • View all reviews ...
    • Clinical innovation and scientific progress in GLP-1 medicine (Nov 2025)
    • Pancreatic Cancer (Jul 2025)
    • Complement Biology and Therapeutics (May 2025)
    • Evolving insights into MASLD and MASH pathogenesis and treatment (Apr 2025)
    • Microbiome in Health and Disease (Feb 2025)
    • Substance Use Disorders (Oct 2024)
    • Clonal Hematopoiesis (Oct 2024)
    • View all review series ...
  • Viewpoint
  • Collections
    • In-Press Preview
    • Clinical Research and Public Health
    • Research Letters
    • Letters to the Editor
    • Editorials
    • Commentaries
    • Editor's notes
    • Reviews
    • Viewpoints
    • 100th anniversary
    • Top read articles

  • Current issue
  • Past issues
  • Specialties
  • Reviews
  • Review series
  • ASCI Milestone Awards
  • Video Abstracts
  • Conversations with Giants in Medicine
  • In-Press Preview
  • Clinical Research and Public Health
  • Research Letters
  • Letters to the Editor
  • Editorials
  • Commentaries
  • Editor's notes
  • Reviews
  • Viewpoints
  • 100th anniversary
  • Top read articles
  • About
  • Editors
  • Consulting Editors
  • For authors
  • Publication ethics
  • Publication alerts by email
  • Advertising
  • Job board
  • Contact
A smooth muscle cell lncRNA controls angiogenesis in chronic limb-threatening ischemia through miR-143-3p/HHIP signaling
Ming Zhai, Anurag Jamaiyar, Jun Qian, Winona W. Wu, Emre Bektik, Vinay Randhawa, Camila Vaz, Arvind K. Pandey, Akm Khyrul Wara, Madhur Sachan, Yi Hu, Jéssica L. Garcia, Claire E. Alford, Terence E. Ryan, Wenhui Peng, Mark W. Feinberg
Ming Zhai, Anurag Jamaiyar, Jun Qian, Winona W. Wu, Emre Bektik, Vinay Randhawa, Camila Vaz, Arvind K. Pandey, Akm Khyrul Wara, Madhur Sachan, Yi Hu, Jéssica L. Garcia, Claire E. Alford, Terence E. Ryan, Wenhui Peng, Mark W. Feinberg
View: Text | PDF
Research Article Angiogenesis Vascular biology

A smooth muscle cell lncRNA controls angiogenesis in chronic limb-threatening ischemia through miR-143-3p/HHIP signaling

  • Text
  • PDF
Abstract

Peripheral artery disease (PAD) often advances to chronic limb-threatening ischemia (CLTI), resulting in severe complications such as limb amputation. Despite the potential of therapeutic angiogenesis, the mechanisms of cell-cell communication and transcriptional changes driving PAD are not fully understood. Profiling long noncoding RNAs (lncRNAs) from gastrocnemius muscles of participants with or without CLTI revealed that a vascular smooth muscle cell–enriched (SMC-enriched) lncRNA, CARMN, was reduced with CLTI. This study explored how a SMC lncRNA-miRNA signaling axis regulates angiogenesis in limb ischemia. CARMN-KO mice exhibited reduced capillary density and impaired blood flow recovery and tissue necrosis following limb ischemia. We found that CARMN-KO SMC supernatants inhibited endothelial cell (EC) proliferation, spheroid sprouting, and network formation. RNA-seq identified downregulation of the Hedgehog signaling pathway in CARMN-KO models and revealed that CARMN regulates this pathway through its downstream miRNA, miR-143-3p, which targets Hedgehog-interacting protein (HHIP), an antagonist of Hedgehog signaling. Delivery of HHIP-specific siRNA or miR-143-3p mimics rescued EC angiogenic defects and improved blood flow recovery in both CARMN-KO and WT mice. These findings underscore the critical role of CARMN in modulating angiogenesis through the miR-143-3p-HHIP-Hedgehog signaling axis, providing insights into SMC-EC interactions and potential therapeutic strategies for CLTI.

Authors

Ming Zhai, Anurag Jamaiyar, Jun Qian, Winona W. Wu, Emre Bektik, Vinay Randhawa, Camila Vaz, Arvind K. Pandey, Akm Khyrul Wara, Madhur Sachan, Yi Hu, Jéssica L. Garcia, Claire E. Alford, Terence E. Ryan, Wenhui Peng, Mark W. Feinberg

×

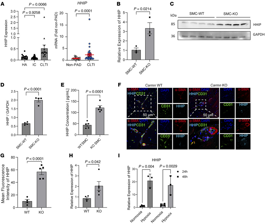
Figure 5

Carmn regulates Hhip expression in vitro and in vivo.

Options: View larger image (or click on image) Download as PowerPoint

Carmn regulates Hhip expression in vitro and in vivo.
(A) Left, Normali...
(A) Left, Normalized counts of Hhip in healthy adults or in patients with intermittent claudication (IC) or CLTI from GEO dataset. (n = 13–16). Right, RT-qPCR results of Hhip expression in gastrocnemius muscle samples in patients with CLTI and non-PAD control group. (B) the relative mRNA expression level between CARMN WT and KO SMCs. (C) representative images of Western blots (WB) of Hhip between CARMN WT and KO SMCs, (D) quantification of WB results in C. (E) ELISA of HHIP concentration in supernatants collected from WT and KO SMC supernatants. (F) the representative images of immunofluorescence for HHIP in gastrocnemius muscles after FAL between Carmn WT and KO mice. Scale bar: 20 μm. (G) The quantification of the mean fluorescence intensity (MFI) of HHIP. (H) the relative expression of Hhip in gastrocnemius harvested from 2 groups of mice that underwent FAL surgery. (I) The relative expression of Hhip in SMC exposed to hypoxia condition after 24 or 48 hours. P value was determined by unpaired 2-tailed Student’s t test (A (right), B, D, E, G, and H) or 1-way ANOVA with Bonferroni post test (A (left) and I).

Copyright © 2026 American Society for Clinical Investigation
ISSN: 0021-9738 (print), 1558-8238 (online)

Sign up for email alerts