Go to JCI Insight
  • About
  • Editors
  • Consulting Editors
  • For authors
  • Publication ethics
  • Publication alerts by email
  • Advertising
  • Job board
  • Contact
  • Clinical Research and Public Health
  • Current issue
  • Past issues
  • By specialty
    • COVID-19
    • Cardiology
    • Gastroenterology
    • Immunology
    • Metabolism
    • Nephrology
    • Neuroscience
    • Oncology
    • Pulmonology
    • Vascular biology
    • All ...
  • Videos
    • ASCI Milestone Awards
    • Video Abstracts
    • Conversations with Giants in Medicine
  • Reviews
    • View all reviews ...
    • Clinical innovation and scientific progress in GLP-1 medicine (Nov 2025)
    • Pancreatic Cancer (Jul 2025)
    • Complement Biology and Therapeutics (May 2025)
    • Evolving insights into MASLD and MASH pathogenesis and treatment (Apr 2025)
    • Microbiome in Health and Disease (Feb 2025)
    • Substance Use Disorders (Oct 2024)
    • Clonal Hematopoiesis (Oct 2024)
    • View all review series ...
  • Viewpoint
  • Collections
    • In-Press Preview
    • Clinical Research and Public Health
    • Research Letters
    • Letters to the Editor
    • Editorials
    • Commentaries
    • Editor's notes
    • Reviews
    • Viewpoints
    • 100th anniversary
    • Top read articles

  • Current issue
  • Past issues
  • Specialties
  • Reviews
  • Review series
  • ASCI Milestone Awards
  • Video Abstracts
  • Conversations with Giants in Medicine
  • In-Press Preview
  • Clinical Research and Public Health
  • Research Letters
  • Letters to the Editor
  • Editorials
  • Commentaries
  • Editor's notes
  • Reviews
  • Viewpoints
  • 100th anniversary
  • Top read articles
  • About
  • Editors
  • Consulting Editors
  • For authors
  • Publication ethics
  • Publication alerts by email
  • Advertising
  • Job board
  • Contact
A smooth muscle cell lncRNA controls angiogenesis in chronic limb-threatening ischemia through miR-143-3p/HHIP signaling
Ming Zhai, Anurag Jamaiyar, Jun Qian, Winona W. Wu, Emre Bektik, Vinay Randhawa, Camila Vaz, Arvind K. Pandey, Akm Khyrul Wara, Madhur Sachan, Yi Hu, Jéssica L. Garcia, Claire E. Alford, Terence E. Ryan, Wenhui Peng, Mark W. Feinberg
Ming Zhai, Anurag Jamaiyar, Jun Qian, Winona W. Wu, Emre Bektik, Vinay Randhawa, Camila Vaz, Arvind K. Pandey, Akm Khyrul Wara, Madhur Sachan, Yi Hu, Jéssica L. Garcia, Claire E. Alford, Terence E. Ryan, Wenhui Peng, Mark W. Feinberg
View: Text | PDF
Research Article Angiogenesis Vascular biology

A smooth muscle cell lncRNA controls angiogenesis in chronic limb-threatening ischemia through miR-143-3p/HHIP signaling

  • Text
  • PDF
Abstract

Peripheral artery disease (PAD) often advances to chronic limb-threatening ischemia (CLTI), resulting in severe complications such as limb amputation. Despite the potential of therapeutic angiogenesis, the mechanisms of cell-cell communication and transcriptional changes driving PAD are not fully understood. Profiling long noncoding RNAs (lncRNAs) from gastrocnemius muscles of participants with or without CLTI revealed that a vascular smooth muscle cell–enriched (SMC-enriched) lncRNA, CARMN, was reduced with CLTI. This study explored how a SMC lncRNA-miRNA signaling axis regulates angiogenesis in limb ischemia. CARMN-KO mice exhibited reduced capillary density and impaired blood flow recovery and tissue necrosis following limb ischemia. We found that CARMN-KO SMC supernatants inhibited endothelial cell (EC) proliferation, spheroid sprouting, and network formation. RNA-seq identified downregulation of the Hedgehog signaling pathway in CARMN-KO models and revealed that CARMN regulates this pathway through its downstream miRNA, miR-143-3p, which targets Hedgehog-interacting protein (HHIP), an antagonist of Hedgehog signaling. Delivery of HHIP-specific siRNA or miR-143-3p mimics rescued EC angiogenic defects and improved blood flow recovery in both CARMN-KO and WT mice. These findings underscore the critical role of CARMN in modulating angiogenesis through the miR-143-3p-HHIP-Hedgehog signaling axis, providing insights into SMC-EC interactions and potential therapeutic strategies for CLTI.

Authors

Ming Zhai, Anurag Jamaiyar, Jun Qian, Winona W. Wu, Emre Bektik, Vinay Randhawa, Camila Vaz, Arvind K. Pandey, Akm Khyrul Wara, Madhur Sachan, Yi Hu, Jéssica L. Garcia, Claire E. Alford, Terence E. Ryan, Wenhui Peng, Mark W. Feinberg

×

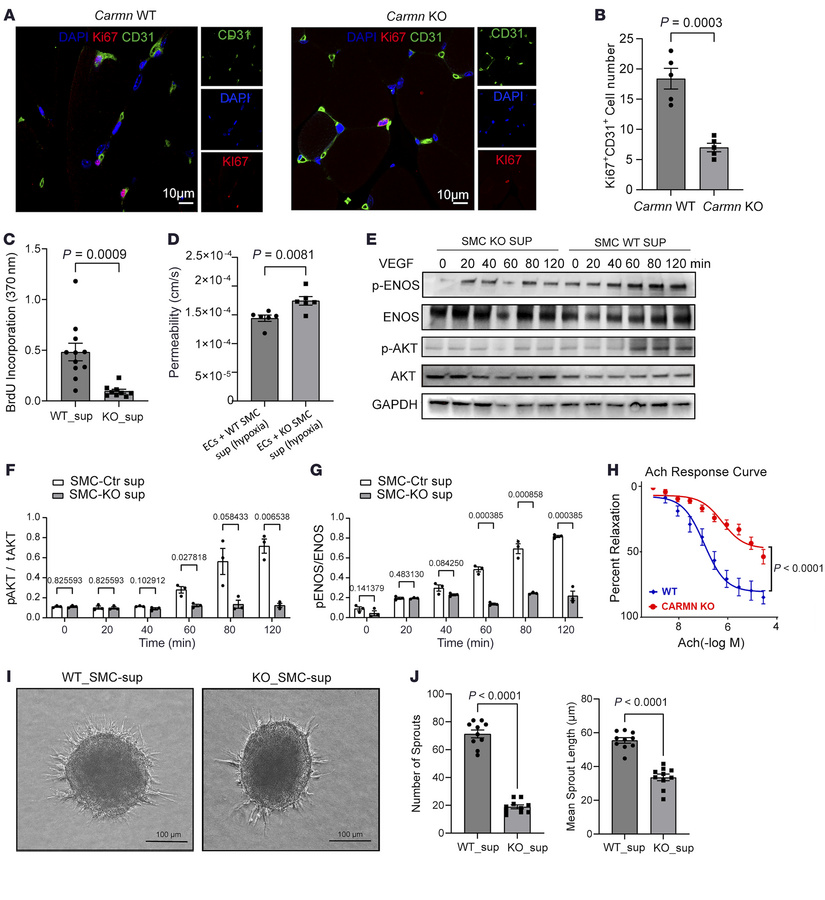
Figure 2

SMC-derived Carmn expression promotes EC proliferation and angiogenesis.

Options: View larger image (or click on image) Download as PowerPoint
SMC-derived Carmn expression promotes EC proliferation and angiogenesis....
(A) Representative images of CD31+ and Ki67+ staining between gastrocnemius muscles of WT and CARMN-KO mice. Scale bar = 20 μm. (B) the quantification of Ki67+ and CD31+ cells between groups. (C) the quantification of BrdU incorporation of mECs incubated with WT or KO SMC supernatants. (D) quantification of permeability assay of ECs incubated with WT or SMC supernatants. (E) Representative images of Western blots of the indicated AKT and eNOS proteins in mECs after incubation with WT or KO SMC supernatants. (F and G) quantification of relative expression of the indicated proteins. (H, Ach-mediated arterial vasoreactivity in WT or Carmn-KO mice. (I) representative images of EC spheroids cocultured with WT or KO SMC supernatants (WT SMC’s supernatants and KO SMC’s supernatants added to the mouse ECs); (J) related quantification of spheroid sprout branch length and number; Scale bar: 100 μm. For all panels, error bars represent SEM. P value was determined by unpaired 2-tailed Student’s t test (B–D, F, G, and J) or 1-way ANOVA (H).

Copyright © 2026 American Society for Clinical Investigation
ISSN: 0021-9738 (print), 1558-8238 (online)

Sign up for email alerts